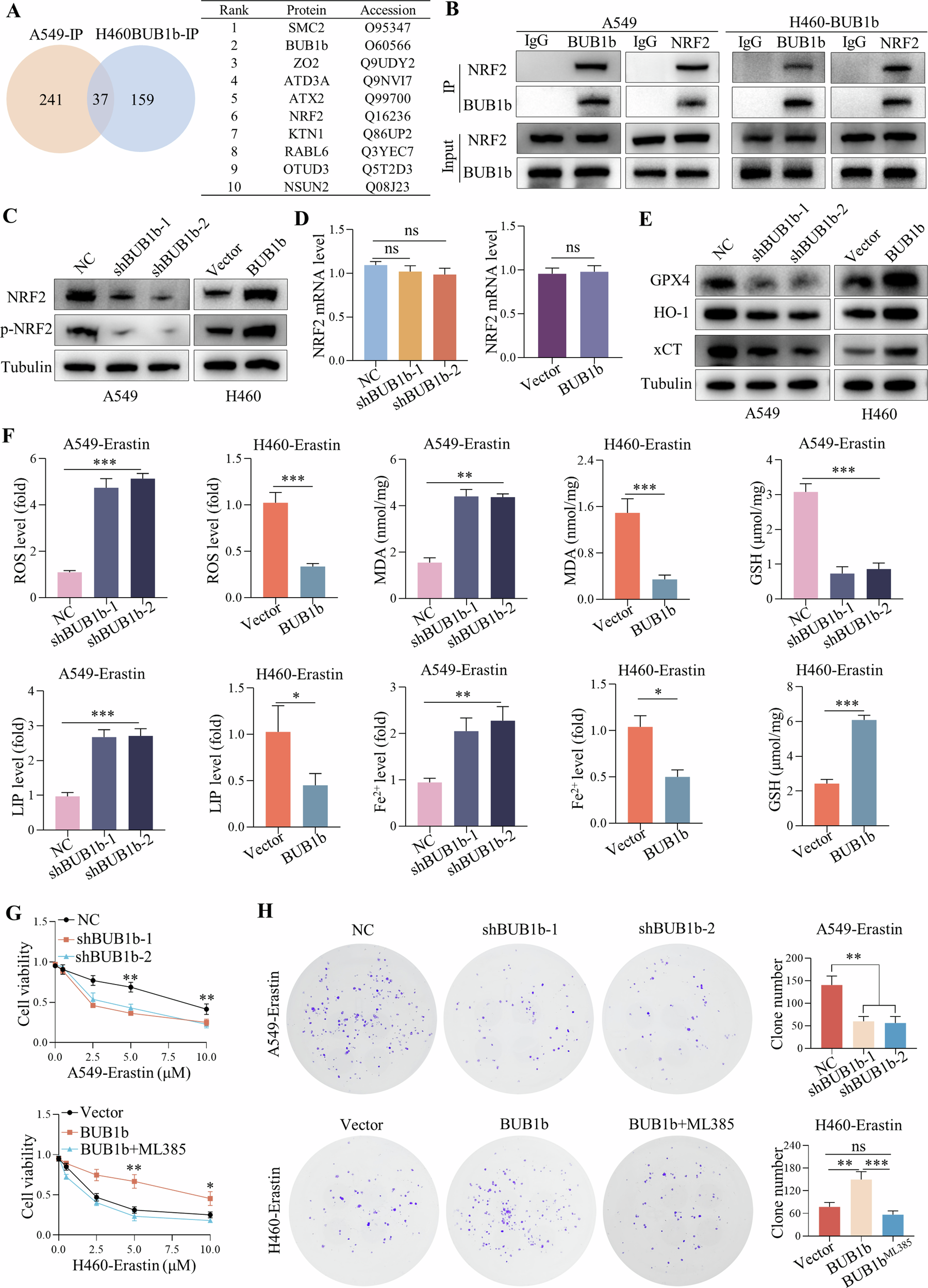
Fig. 3: BUB1b conferred ferroptosis resistance to LUAD by targeting NRF2.
From: BUB1b impairs chemotherapy sensitivity via resistance to ferroptosis in lung adenocarcinoma

A The immunoprecipitated candidates of A549-IP and H460-BUB1b-IP cells were detected via LC/MS, and the results showing the top ten candidates contained in both A549-IP and H460-BUB1b-IP cells are presented. B Co-IP assays were performed in both A549 and H460-BUB1b cells with BUB1b and NRF2 antibodies, respectively. C, D After knockdown of BUB1b in A549 cells and overexpression of BUB1b in H460 cells using lentivirus, NRF2, and p-NRF2 were detected by immunoblotting (C) and qRT-PCR (D). E After the knockdown of BUB1b in A549 cells and overexpression of BUB1b in H460 cells, NRF2 signaling downstream of SLC7A11, HO-1, and GPX4 was detected by immunoblotting. F After the knockdown of BUB1b in A549 cells and overexpression of BUB1b in H460 cells treated with erastin, the levels of ROS, MDA, LIP, Fe2+, and GSH were detected via the corresponding detection kits. G, H The impact of BUB1b knockdown and overexpression in A549 or H460 cells on sensitivity to the ferroptosis inducer erastin was detected via CCK-8 (G) and colony formation assays (H). The NRF2 inhibitor ML385 was further administered to H460-BUB1b cells. In colony formation assays, the concentration of erastin was 5 μM; Student’s t-test and one-way ANOVA were used to compare significant differences. *p < 0.05, **p < 0.01, ***p < 0.001.