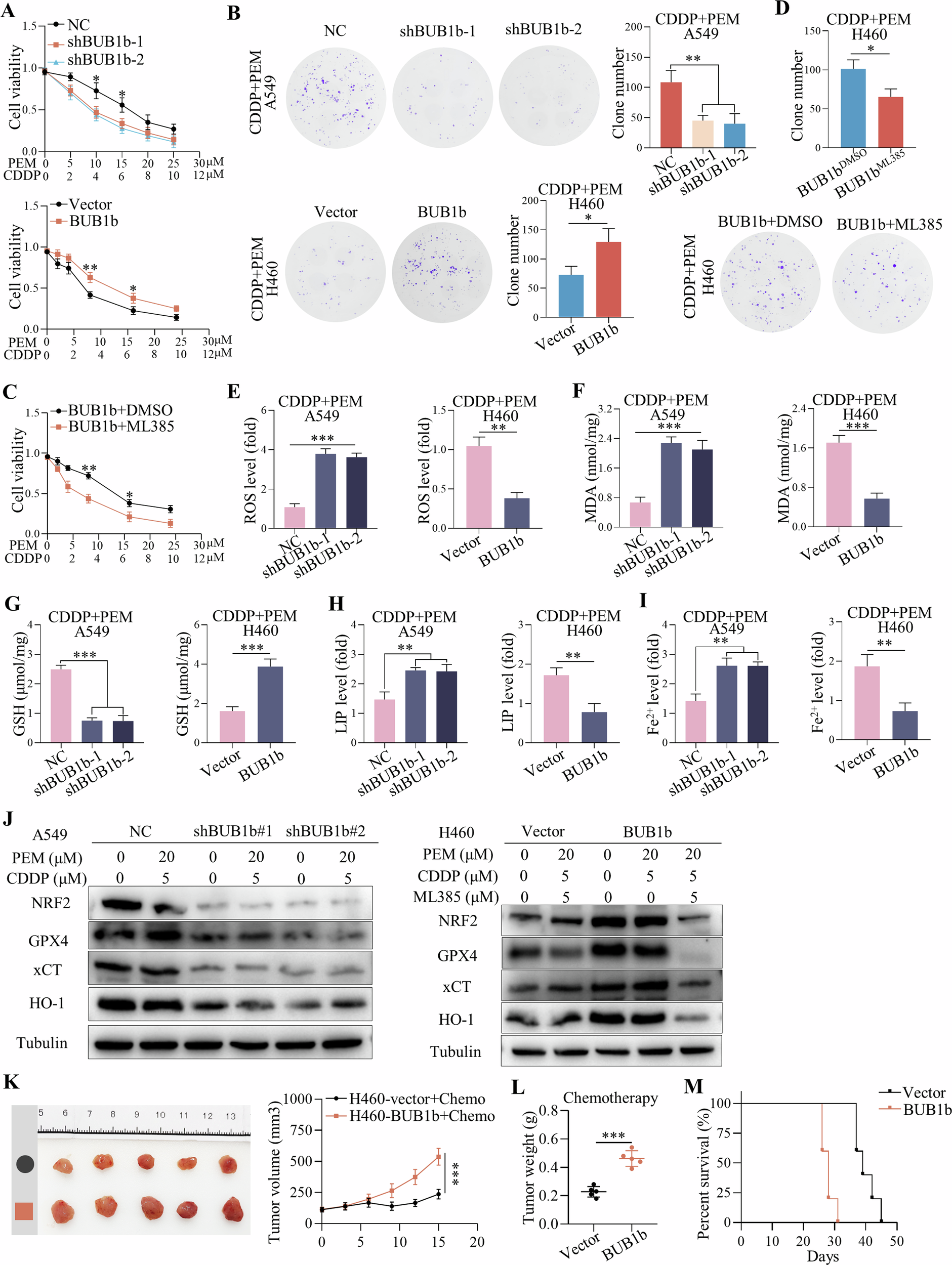
Fig. 4: BUB1b enhanced chemoresistance via the inhibition of ferroptosis in LUAD.
From: BUB1b impairs chemotherapy sensitivity via resistance to ferroptosis in lung adenocarcinoma

A, B The sensitivity to chemotherapy (PEM + CDDP) after the silencing of BUB1b in A549 cells and overexpression of BUB1b in H460 cells was detected via CCK-8 assay (A) and colony formation assay (B). C, D The impact of ML385 on the sensitivity to chemotherapy in H460-BUB1b cells was evaluated by CCK-8 assay (C) and colony formation assay (D). E–I The ROS (E), MDA (F), GSH (G), LIP (H), and Fe2+ (I) levels in A549 cells with silenced BUB1b and H460 cells overexpressing BUB1b were measured in a medium containing CDDP (4 μM) and PEM (10 μM). J The activation of the NRF2 signaling pathway, including NRF2, GPX4, xCT, and HO-1, was detected by immunoblotting in A549 cells with silenced BUB1b and H460 cells overexpressing BUB1b after treatment with CDDP + PEM. K The image of subcutaneous tumors of H460-vector and H460-BUB1b. Chemotherapy was administered when the volume reached 100 mm3, and the size was measured every three days for two weeks. L The tumor weights of subcutaneous H460-vector and H460-BUB1b tumors treated with chemotherapy were evaluated. M Kaplan‒Meier plot presenting the prognosis of nude mice bearing H460-vector and H460-BUB1b tumors treated with chemotherapy. Student’s t-test and one-way ANOVA were used to compare the significant differences. *p < 0.05, **p < 0.01, ***p < 0.001.