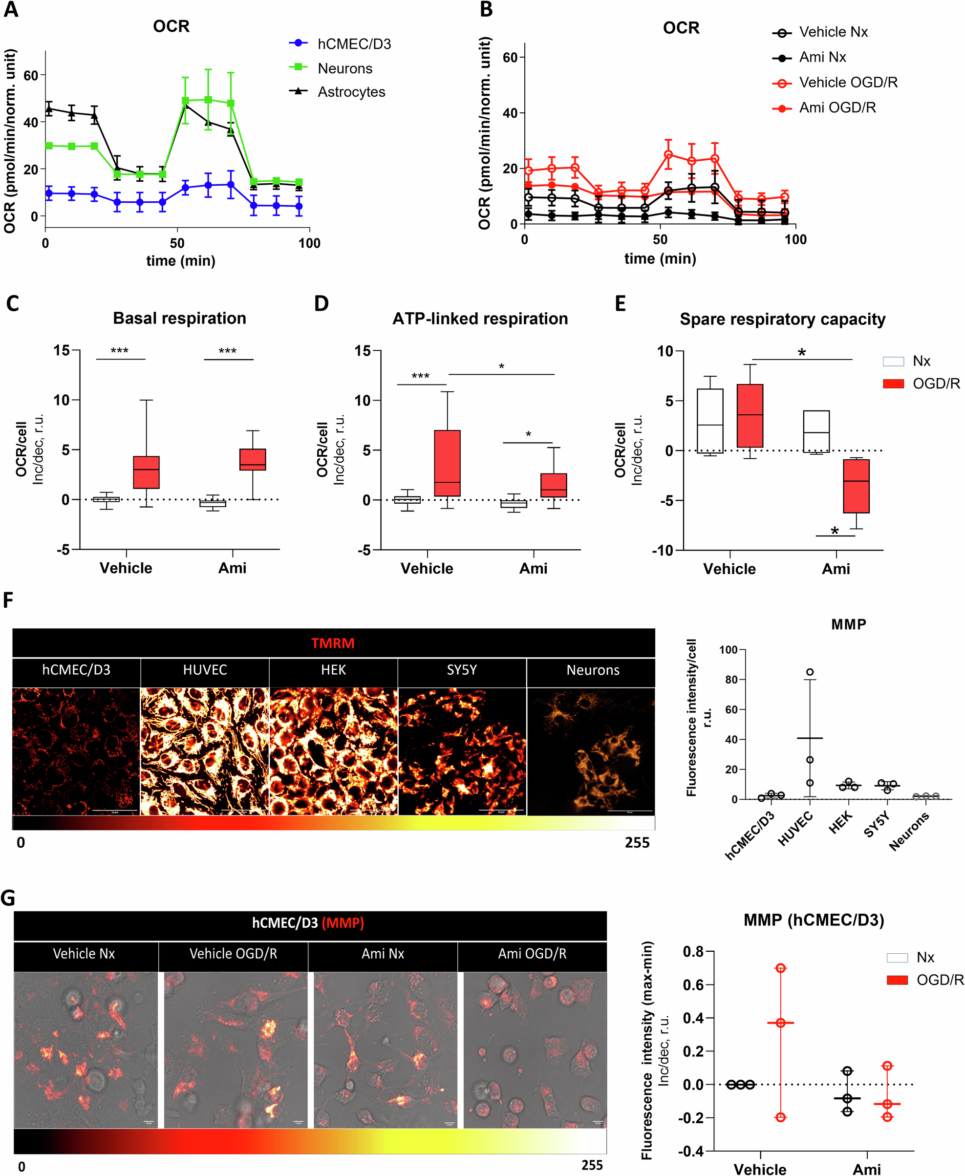
Fig. 3: Amitriptyline reduces cerebral endothelial mitochondrial energy metabolism post-I/R.

Real-time oxygen consumption rate (OCR), evaluated by Seahorse Mito stress assay before and after administration of the ATP synthase inhibitor oligomycin (for assessing ATP-linked mitochondrial respiration), the uncoupling agent carbonyl cyanide-4-(trifluoromethoxy) phenylhydrazone (FCCP; for assessing spare respiratory capacity), and the complex I and III inhibitors rotenone and actinomycin A (Rot/AA; for distinguishing mitochondrial from non-mitochondrial respiration), of A cerebral endothelial hCMEC/D3 cells (in blue), primary astrocytes (in black) and primary neurons (green), and B cerebral endothelial hCMEC/D3 cells exposed to Nx (21% O2) or OGD (1% O2) for 24 h followed by reoxygenation (Reox) in full medium for 2 h (OGD/R), which were treated with control medium (Ctrl) or amitriptyline (Ami; 50 µM) during Reox. OCR values were divided by cell numbers (evaluated by Hoechst staining) in each well and multiplied by a factor of 1000, which defined normalized units. C Basal respiration, D ATP-linked respiration, and E spare respiratory capacity of Nx and OGD/R cells treated with Ctrl or Ami (50 µM). Data are presented as normalized differences (r.u.) to the mean of Nx Ctrl cells. F, G Mitochondrial membrane potential (MMP) assessed by tetramethylrhodamine-methyl ester (TMRM; in red, phase contrast in gray) of hCMEC/D3, HUVEC, HEK, and SY5Y cells as well as primary neurons exposed to Nx (in F) or HCMEC/D3 cells exposed to Nx or OGD/R, which were treated with Ctrl or Ami (50 µM) (in G). Representative images are shown. Intensity calibration bar (in F, G) indicates black as least intense and yellow/white as most intense area. Samples were analyzed by ImageJ software. Data are mean ± SD values (in A, B) or box plots (medians with interquartile ranges [IQR], with minimum and maximum values as whiskers; in C–G). Evaluated by two-way ANOVA followed by Bonferroni tests. *p ≤ 0.05/**p ≤ 0.005/***p ≤ 0.0005 (n = 3 independent samples/group).