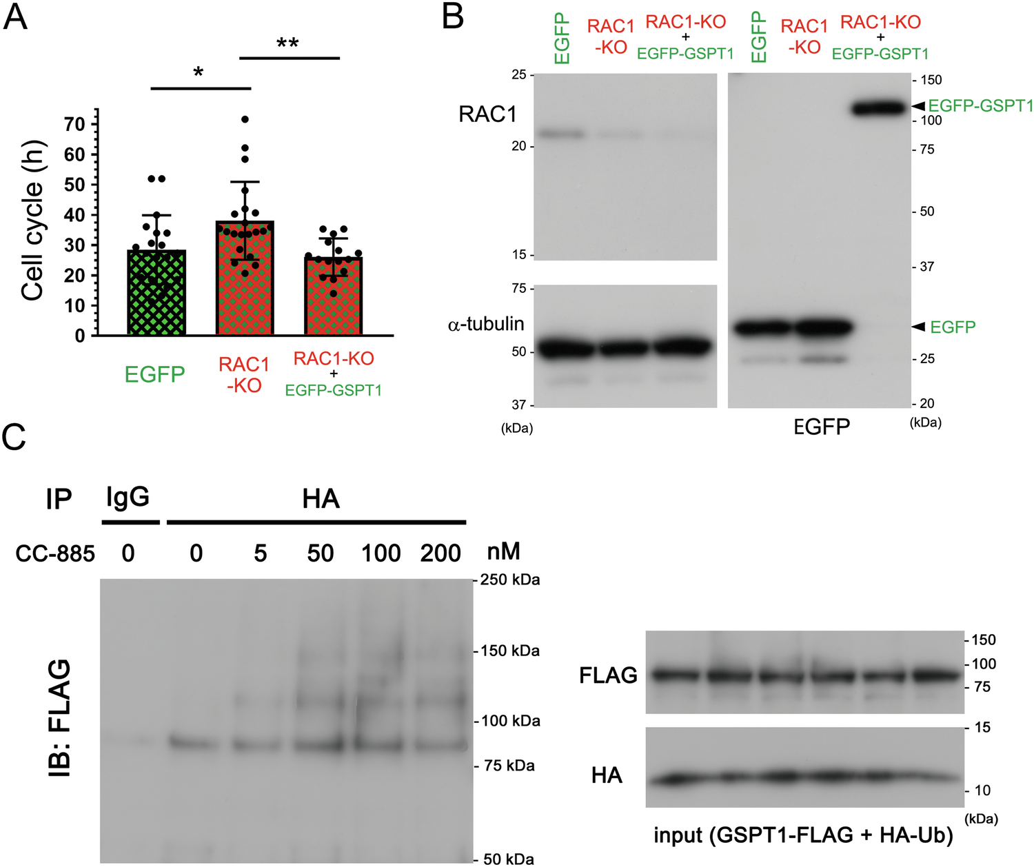
Fig. 1: Rescued cell-cycle delay of RAC1-KO astrocytes by GSPT1 overexpression and enhanced GSPT1 ubiquitination by CC-885 in U87 cells.
From: Potential of GSPT1 as a novel target for glioblastoma therapy

A WT primary astrocytes with EGFP overexpression, RAC1-KO (with tdTomato expression) with EGFP overexpression, and RAC1-KO with EGFP-GSPT1 overexpression were prepared by electroporation. Cell cycles were evaluated using a live imaging LCV110 system and plotted. n = 19 [EGFP (control)], 21 (RAC1-KO + EGFP), and 20 (RAC1-KO + EGFP-GSPT1). *P = 0.0213 and **P = 0.0055 by one-way ANOVA with Tukey’s post-hoc test. B RAC1 and EGFP expression in WT primary astrocytes along with RAC1-KO and EGFP or EGFP-GSPT1 expression in RAC1-KO primary astrocytes were confirmed by immunoblotting using RAC1 and EGFP antibodies, respectively. Comparative loading of proteins was confirmed by immunoblotting using α-tubulin antibody. C GSPT1-FLAG and HA-Ub plasmids were co-transfected into U87 glioblastoma cells by lipofection. Thirty hours after transfection, cells were treated with the indicated concentrations of CC-885 for 16 h. Cell lysates were immunoprecipitated using HA antibody, and then immunoblotted using FLAG antibody. Comparative expression and loading of proteins were confirmed by immunoblotting using ΗΑ and FLAG antibodies.