Fig. 5: SENP2 silencing causes mitotic delays and chromosome alignment defects.
From: Sumo-regulatory SENP2 controls the homeostatic squamous mitosis-differentiation checkpoint

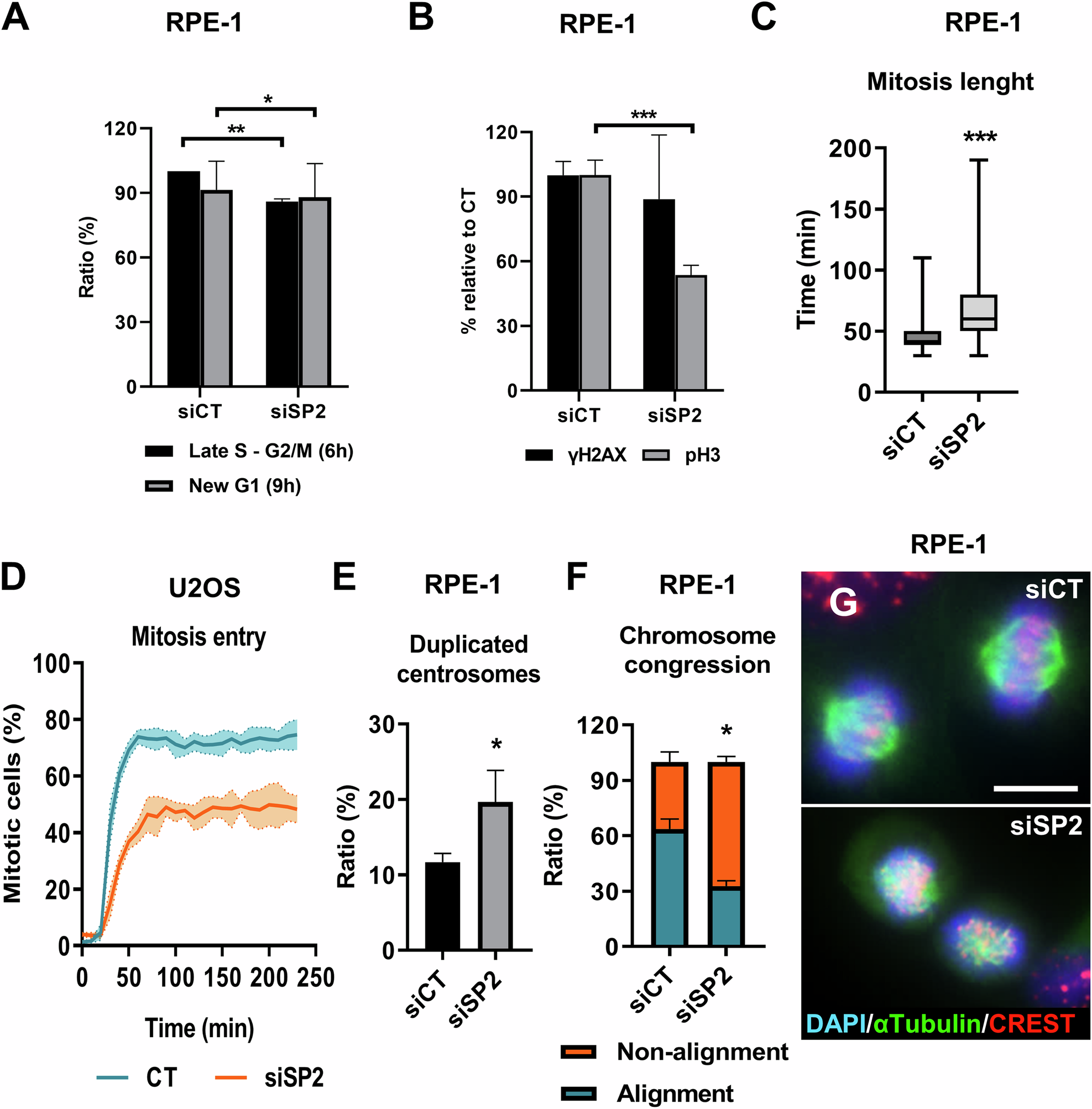
Results were obtained at 3 days post-transfection. A Bar histogram of the percent of EdU-labelled RPE-1 cells by flow cytometry after delivery of siCT or siSP2, as indicated, in Late S/G2 phase and back into G1 phase after completing a whole cell cycle. Cells analysed 6 hours and 9 hours after EdU removal, respectively (n = 2). B Bar histogram of the percent of pH3 or γH2AX positive RPE-1 cells, relative to siCT quantitated by immunofluorescence (n = 3 randomly selected fields). C Bar histogram for the time (min) needed for a cell to fulfil mitosis, measured by live cell imaging in RPE-1 cells (n = 107–119 cells). D Quantitation of the percentage of U2OS Cdk1AS H2B-mCherry cells entering mitosis after Cdk1 release, as measured by live cell imaging (n = 3). E Bar histogram of the percent of cells with duplicated centrosomes quantitated by immunofluorescence (n = 3 randomly selected fields). F Bar histogram for percent of RPE-1 cells with a correct or incorrect chromosome congression, as indicated. Quantitation by immunofluorescence after blocking mitosis exit for 3 hours with MG132 (n = 112–200 cells). G Representative immunofluorescence images for α-Tubulin (green) and centromeres (CREST, red) of RPE-1 cells blocked in metaphase after 3 hours of MG132 treatment. Nuclei labelled with DAPI in blue. Scale bar 10 μm.