Fig. 4: DLD regulates proteasome complex assembly in myeloma cells.
From: Dihydrolipoamide dehydrogenase (DLD) is a novel molecular target of bortezomib

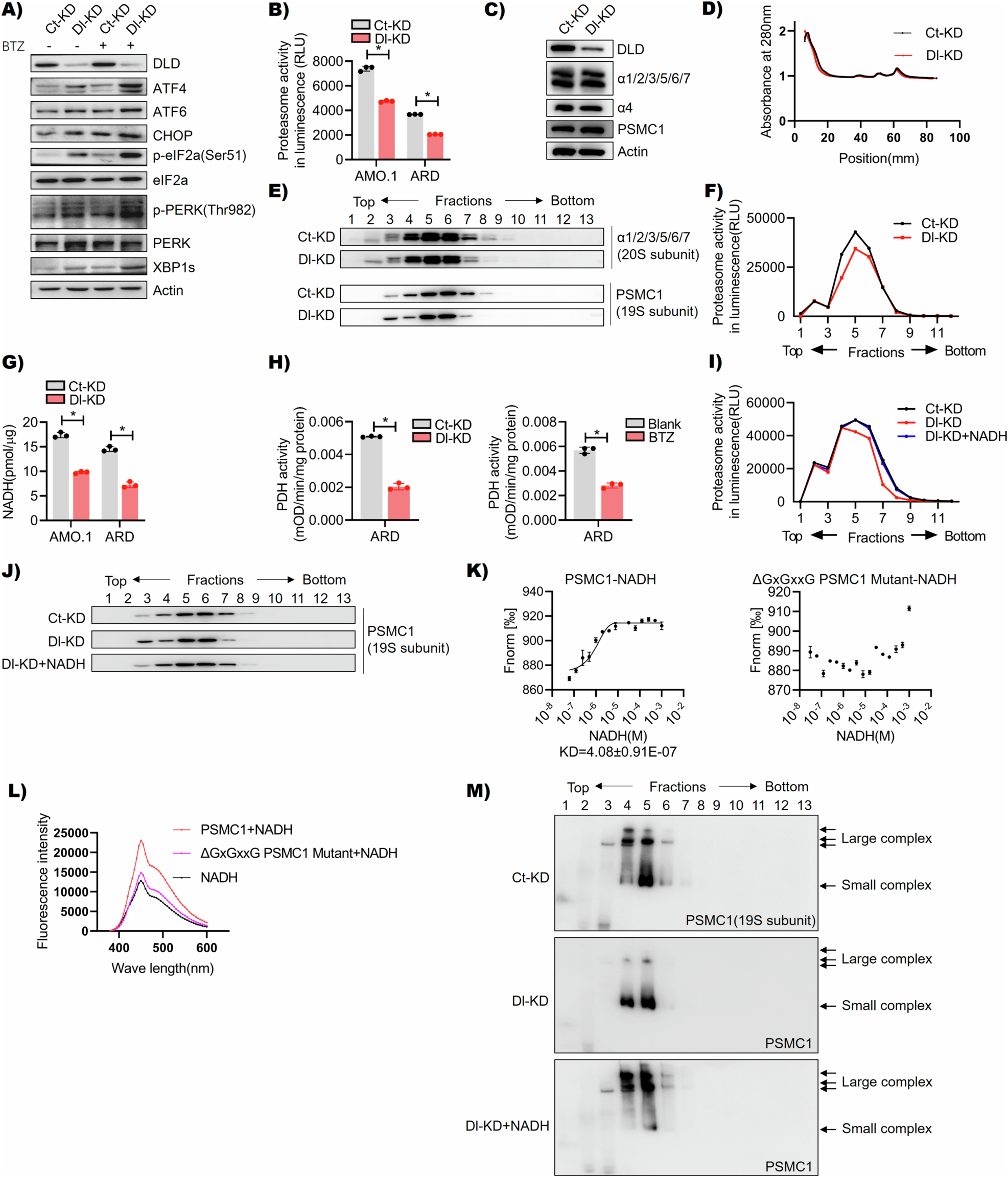
A The western blot results showed that compared with Ct-KD cells, the expression level of ATF4, ATF6, CHOP, p-eIF2α, p-PERK, and XBP1s from Dl-KD cells was upregulated, and after BTZ treatment, the above proteins were more significantly upregulated in Dl-KD cells. B Proteasome activity detection showed that compared to Ct-KD, the Dl-KD group showed a decrease in proteasome activity in the AMO.1 or ARD cell line (p < 0.05). C The western blot results showed no significant difference in the expression levels of proteasome subunits (α1/2/3/5/6/7, α4, and PSMC1) between Ct-KD and Dl-KD cells. D The separated components after sucrose density gradient centrifugation were subjected to the western blot. The results showed the protein quantification during sucrose density gradient separation displayed that there was no significant difference in protein content between the separated components of Ct-KD and Dl-KD cell lysates. E The western blot results from (D) showed that compared with Ct-KD, the free 19S proteasome subunit of Dl-KD was increased, the complete proteasome was reduced. F The components in each tube from (D) were measured for proteasome activity by Suc-LLVY-AMC fluorescent substrates. The results showed that the proteasome activity of Dl-KD cells decreased in some fractions, compared to CTR-KD cells. G The NADH content detection showed that compared to Ct-KD, the NADH content in the Dl-KD group decreased in the AMO.1 or ARD cell line (p < 0.05). H The PDH activity of the Dl-KD group was lower than that of the Ct-KD group in ARD cells (the left image). In addition, we tested the PDH activity of ARD cells treated with BTZ (5 nM) for 30 min, and the results showed that the PDH activity of cells decreased after BTZ treatment (the right image). I, J The same method as (D–F) was used to demonstrate that adding NADH to rescue DLD knock-down induced inhibition of proteasome activity. K The results showed that NADH can interact with PSMC1, instead of ΔGxGxxG-PSMC1-Mutant, the KD value was 4.08 ± 0.91E-7. L The results showed that the NADH with recombinant protein PSMC1 instead of ΔGxGxxG PSMC1 Mutant showed significant enhancement at 450 nm. M Sucrose gradient analysis, natural gel electrophoresis, and the western blot showed that the addition of NADH promoted the assembly of PSMC1 in the DLD-KD MM cell macromolecular complex (30S), *p < 0.05.