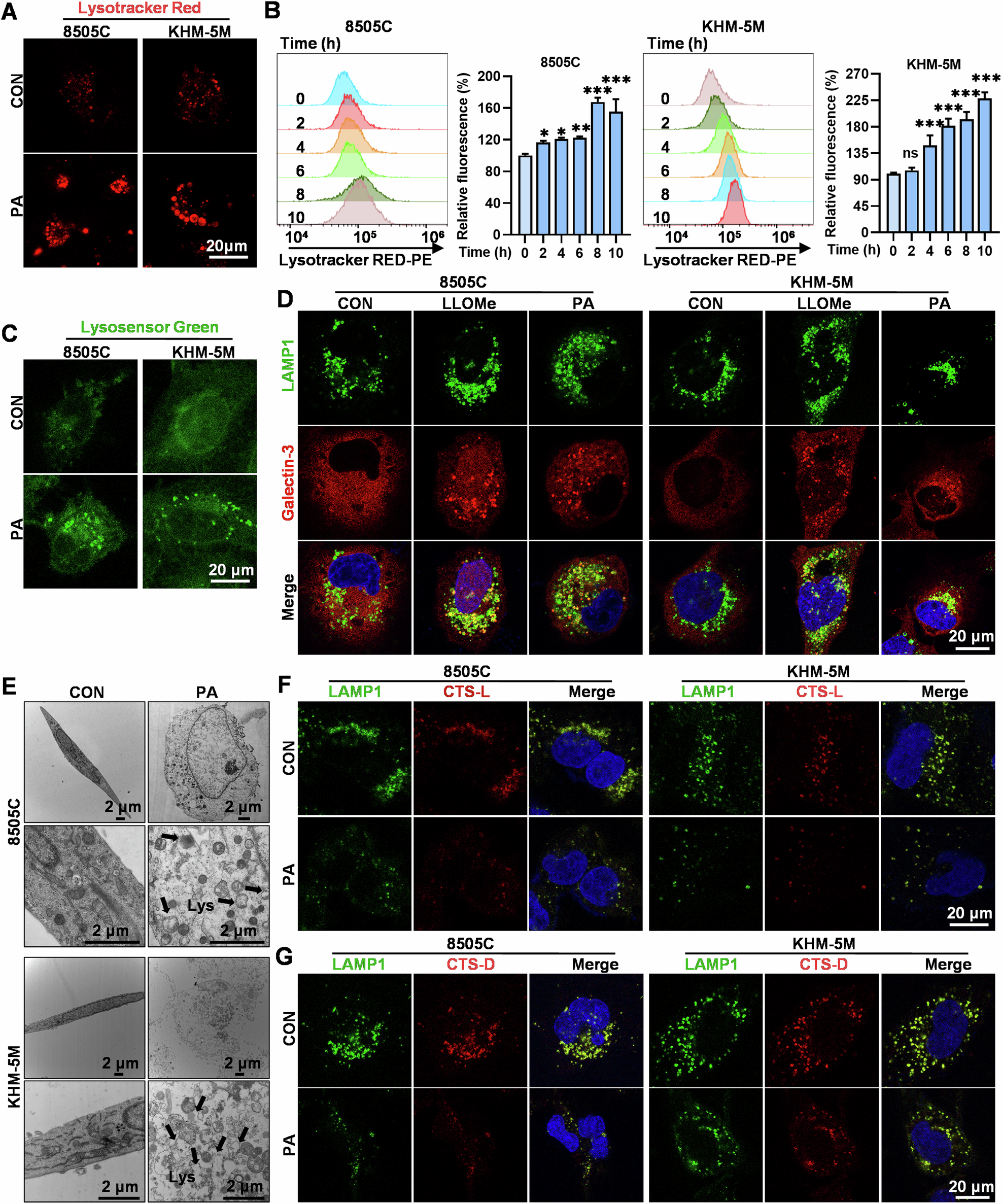
Fig. 5: PA mediated lysosome-related pyroptosis in ATC cells.

A, C After treated with PA (5 μM) for 8 h of 8505C and KHM-5M cells, stained by Lysotracker Red and Lysosensor Green DND-189, the morphologies were determined by confocal microscopy (Scale bar: 20 μm). B The 8505C and KHM-5M cells treated with 5 μM PA for 0, 2, 4, 6, 8, 10 h were stained by lysotracker Red and detected by flow cytometry, Histograms of corresponding mean fluorescence intensity (MFI) are shown. D The 8505C and KHM-5M cells were treated with PA (5 μM) and LLOMe (1 mM) for 12 h respectively, the immunofluorescence analysis was performed with anti-LAMP1 antibody (green), anti-Galectin-3 antibody (red), and DAPI (blue), the morphologies were determined by confocal microscopy, (scale bar: 20 μm). E 8505C and KHM-5M cells were treated with 5 μM PA for 24 h, and processed for electron microscopy, Lys, lysosome (scale bar: 2 μm). F, G The 8505C and KHM-5M cells were treated with PA (5 μM) for 12 h. The immunofluorescence analysis was performed with anti-LAMP1 antibody (green), anti-CTS-L antibody (red), anti-CTS-D antibody (red), and DAPI (blue), the morphologies were determined by confocal microscopy (scale bar: 20 μm). Data are shown as mean ± SD for n = 3 (biological replicates). *p < 0.05, **p < 0.01, ***p < 0.001, ns, p > 0.05.