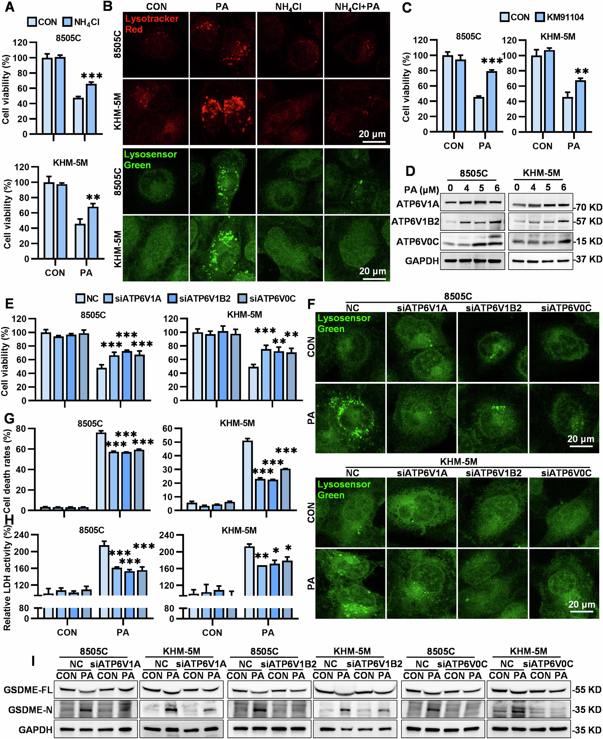
Fig. 6: V-ATPase overactivation mediated lysosomal over-acidification and LMP drives pyroptosis in PA-treated ATC cells.

A In 8505C and KHM-5M cells, cell viabilities following treatment with PA (5 μM) for 24 h in the presence or absence of NH4Cl (20 μM, pre-treated for 2 h) determined by the CCK-8 assay kit. B In 8505C and KHM-5M cells, PA (5 μM) was used in combination with NH4Cl (20 μM, pre-treated for 2 h) for 8 h, and stained by Lysotracker Red and Lysosensor Green DND-189, the morphologies were captured by confocal microscopy, (scale bar: 20 μm). C In 8505C and KHM-5M cells, cell viabilities following treatment with PA (5 μM) for 24 h in the presence or absence of KM91104 (1 nM, pre-treated for 2 h) determined by the CCK-8 assay kit. D After PA (0, 4, 5 and 6 μM) treatment for 24 h, the GAPDH, ATP6V1A, ATP6V1B2 and ATP6V0C protein levels were measured by western blot. E The 8505C and KHM-5M cells transfected with ATP6V1A, ATP6V1B2 and ATP6V0C si-RNA, and were treated with 5 μM PA for 24 h, the cell viabilities were measured by the CCK-8 assay. F The 8505C and KHM-5M cells transfected with ATP6V1A, ATP6V1B2 and ATP6V0C si-RNA, and were treated with 5 μM PA for 8 h, and stained by Lysosensor Green DND-189, morphologies were captured by confocal microscopy to observe the lysosomal pH, (scale bar: 20 μm). G The 8505C and KHM-5M cells transfected with ATP6V1A, ATP6V1B2, ATP6V0C si-RNA, were treated with 5 μM PA for 24 h, cell death rates were assessed by flow cytometry, H relative LDH activity in culture mediums detected by the LDH assay kit, and I the GAPDH, full-length GSDME and GSDME-N terminus protein levels were measured by western blot. Data are shown as mean ± SD for n = 3 (biological replicates). *p < 0.05, **p < 0.01, ***p < 0.001.