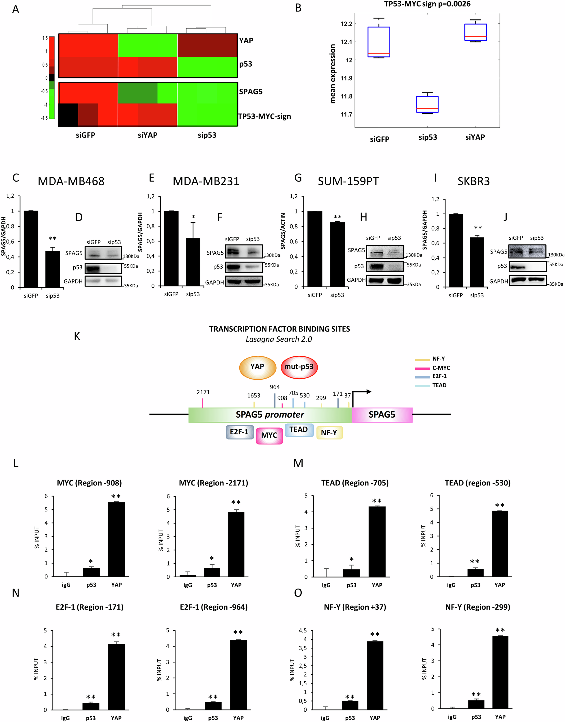
Fig. 2: Recruitment of mutant P53 and YAP to SPAG5 promoter.

A Heatmap normalized expression of SPAG5 and TP53-MYC-target genes signature in MDA-MB-468 breast cancer cell line was determined by RNA sequencing analysis 48 hr post transfection with sip53, siYAP or siGFP. B Box-plot of TP53-MYC-target genes signature expression in MDA-MB-468 cell line 48 hr post transfection with sip53, siYAP and siGFP. (C, E, G–I) qPCR the expression levels of SPAG5 in MDA-MB-468 (C), MDA-MB-231 (E), SUM-159PT (G), and SKBR3 (I), 48 h post transfection with siGFP and siP53 transfection was assessed by quantitative PCR. D-F-H-J Western blot analysis of SPAG5 protein level in MDA-MB-468 (D), MDA-MB-231 (F), SUM-159PT (H), and SKBR3 (J), 48 h post transfection with siGFP and siP53. M Schematic representation of SPAG5 promoter with c-MYC, NF-Y, E2F-1, and TEAD, putative binding sites predicted by LASAGNA Search 2.0. Chip analysis of p53 and YAP enrichment on transcriptional binding sites of MYC-p(Ser62) (L), TEAD (M), E2F-1(N) and NF-Y (O) onto SPAG5 promoter. (*P value < 0.05; **P value < 0.001).