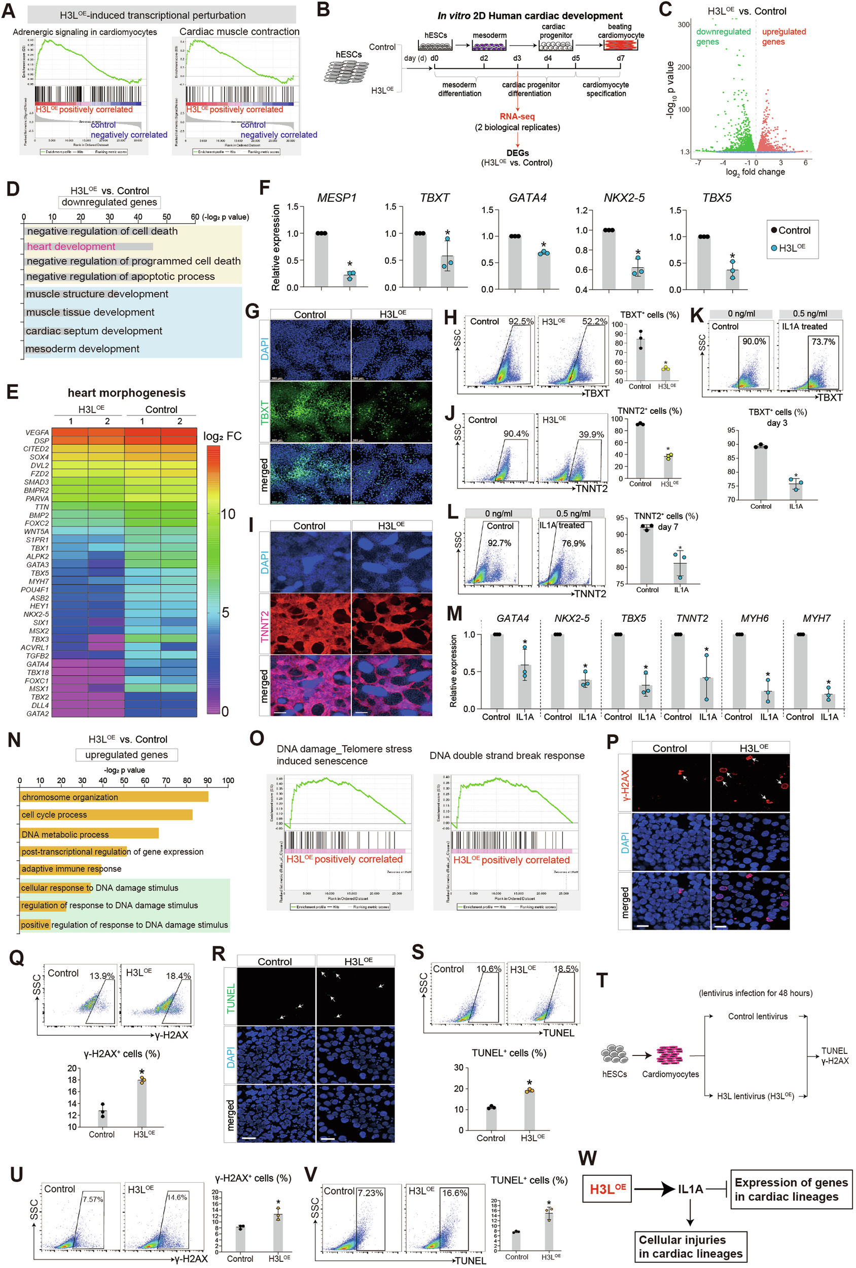
Fig. 3: H3L induces cellular injuries via IL1A upregulation in human cardiac lineages.
From: Monkeypox virus protein H3L induces injuries in human and mouse

A Gene Set Enrichment Analysis (GSEA) of RNA-seq data showing the transcriptional perturbations induced by H3L on cardiac genes in hESCs. RNA-seq data was from Fig. 1G. B RNA-seq analysis of cardiac lineage cells on day 3 (d3) of differentiation. Two biological replicates were applied. DEGs, differentially expressed genes. C Volcano plots showing differentially expressed genes (DEGs) induced by H3L. P < 0.05 and |log2(fold change) | > 0 were set as the threshold for DEGs. D Gene Ontology (GO) analysis of downregulated genes induced by H3L. E Heatmap showing H3L-downregulated genes involved in heart morphogenesis and cardiac development. FC, fold change. F RT-qPCR showing gene expression changes in cardiac lineage cells of day 3. *p < 0.05 (vs. Control). G Immunostaining of TBXT+ cells in cardiac lineage cells of day 3. Green showed TBXT. Blue showed DAPI. Scale bar, 100 µm. H Flow cytometry quantification of TBXT + cells in cardiac lineage cells of day 3 from (G). *p < 0.05 (vs. Control). I Immunostaining of TNNT2+ cells in cardiac lineage cells of day 7. Red showed TNNT2. Blue showed DAPI. Scale bar, 200 µm. J Flow cytometry quantification of TNNT2 + cells in cardiac lineage cells of day 7 from (I). *p < 0.05 (vs. Control). K Flow cytometry quantification of TBXT + cells in cardiac lineage cells of day 3. IL1A was added from day 0 to day 3 during cardiac differentiation. IL1A final concentration was 0.5 ng/ml. *p < 0.05 (vs. 0 ng/ml Control). L Flow cytometry quantification of TNNT2 + cells in cardiac lineage cells of day 7. IL1A was added from day 0 to day 7 during cardiac differentiation. IL1A final concentration was 0.5 ng/ml. *p < 0.05 (vs. 0 ng/ml Control). M RT-qPCR showing relative expression of cardiogenic genes in cardiac lineage cells of day 7. IL1A was added from day 0 to day 7 during cardiac differentiation. IL1A final concentration was 0.5 ng/ml. Control, no IL1A. *p < 0.05 (vs. Control). N Gene Ontology (GO) analysis of upregulated genes induced by H3L. O GSEA analysis showing senescence and DNA damage signaling pathways. P Immunostaining of γ-H2AX+ cells in cardiac lineage cells of day 3. Red showed γ-H2AX. Blue showed DAPI. Scale bar, 200 µm. Q Flow cytometry quantification of γ-H2AX + cells in cardiac lineage cells of day 3 from (P). *p < 0.05 (vs. Control) (R) Immunostaining of TUNEL+ cells in cardiac lineage cells of day 3. Green showed TUNEL. Blue showed DAPI. Scale bar, 200 µm. S Flow cytometry quantification of TUNEL+ cells in cardiac lineage cells of day 3. *p < 0.05 (vs. Control). T Human cardiomyocytes derived from hESCs were infected with lentiviruses to overexpress H3L, followed with quantification of γ-H2AX+ and TUNEL+ cells on 48 h later. Blank virus infection was used as Control. Flow cytometry quantification of γ-H2AX+ (U) and TUNEL+ (V) cardiomyocytes. *p < 0.05 (vs. Control). W H3L induces cellular injuries in human cardiac lineages via IL1A.