Fig. 4: H3L occupies promoters to re-model H3K27me3 and H3K4me3, resulting in expression perturbations.
From: Monkeypox virus protein H3L induces injuries in human and mouse

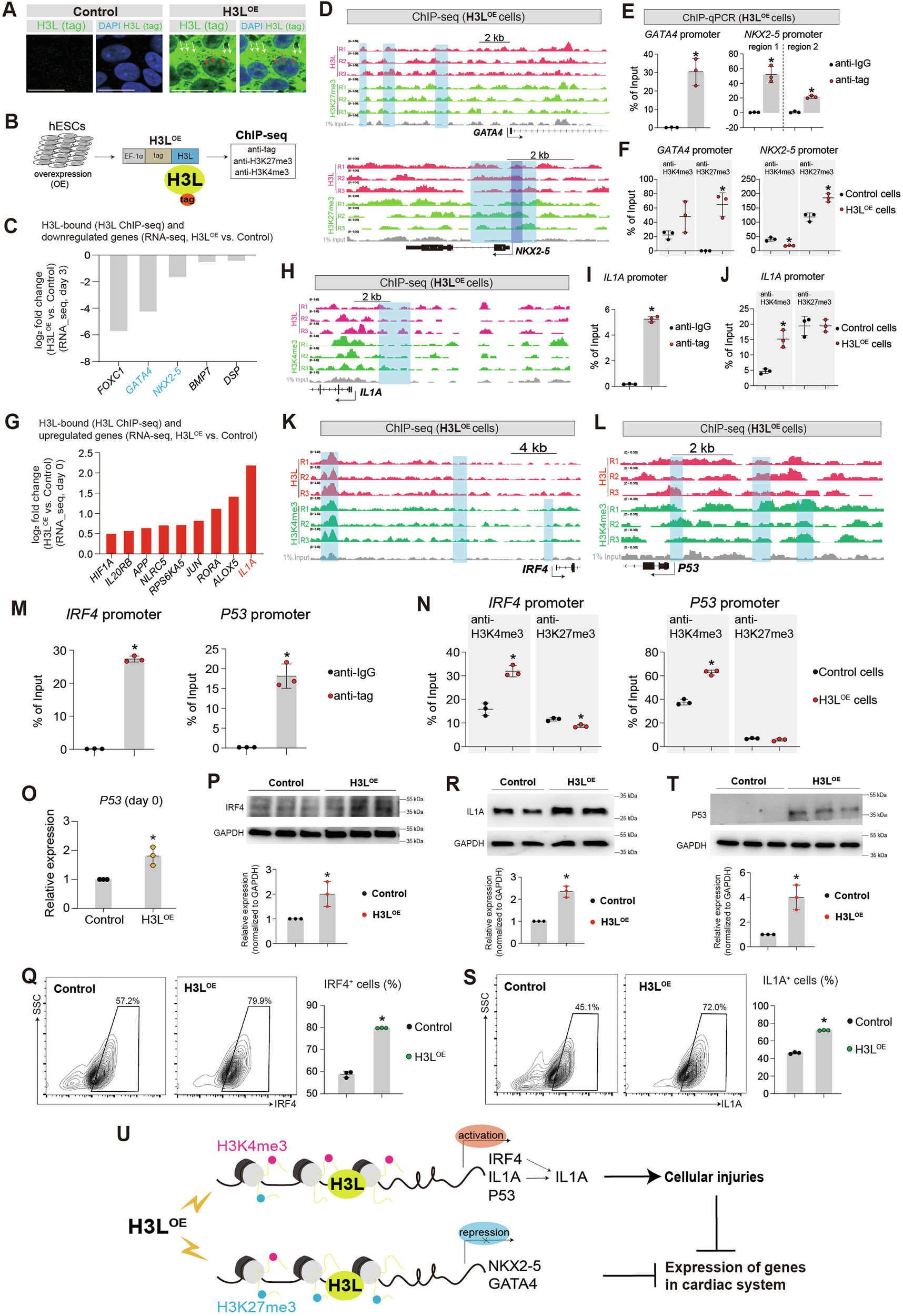
A Immunostaining showing the expression and localization of H3L in hESCs. Green showed H3L protein expression (tag expression). Blue showed DAPI (nucleus). White arrows showed H3L protein localized in cytoplasm. Red arrows showed H3L protein localized in nucleus. Scale bar, 20 µm. B Chromatin Immunoprecipitation (ChIP) assays followed with sequencing (ChIP-seq) on H3LOE hESCs. H3L were fused with myc-tag on N terminus. Anti-myc tag can enrich H3L-bound chromatin. H3K27me3 is an indicator of repressive transcription. H3K4me3 is an indicator of active transcription. Three biological replicates were applied. C RNA-seq (from Fig. 3B) showing the downregulated genes (H3LOE vs. Control), which were bound by H3L in ChIP-seq. D Representative ChIP-seq peaks showing binding of H3L on cardiogenic transcription factor (GATA4, NKX2-5) in H3LOE hESCs. Blue boxes highlighted binding regions of H3L or H3K27me3. E ChIP-qPCR validation of H3L binding on promoters of GATA4 and NKX2-5 in H3LOE hESCs. *p < 0.05 (vs. anti-IgG). F ChIP-qPCR showing the binding changes of H3K4me3 and H3K27me3 on promoters of GATA4 and NKX2-5 between Control and H3LOE hESCs. *p < 0.05 (H3LOE cells vs. Control cells). G RNA-seq (from Fig. 1) showing the upregulated genes (H3LOE vs. Control), which were bound by H3L in ChIP-seq. H Representative ChIP-seq peaks showing binding of H3L on IL1A promoter in H3LOE hESCs. Blue boxes highlighted binding regions of H3L or H3K4me3. I ChIP-qPCR validation of H3L binding on IL1A promoter in H3LOE hESCs. *p < 0.01 (vs. anti-IgG). J ChIP-qPCR showing the binding changes of H3K4me3 and H3K27me3 on IL1A promoter between Control and H3LOE hESCs. *p < 0.05 (H3LOE cells vs. Control cells). K Representative ChIP-seq peaks showing binding of H3L on upstream regions of IRF4 transcription start site in H3LOE hESCs. Blue boxes showed binding regions of H3L or H3K4me3. L Representative ChIP-seq peaks showing binding of H3L on P53 promoter in H3LOE hESCs. Blue boxes showed binding regions of H3L or H3K4me3. M ChIP-qPCR showing the binding of H3L on IRF4 promoter (left) and P53 promoter (right) in H3LOE hESCs. *p < 0.01 (anti-IgG vs. anti-tag). N ChIP-qPCR showing the binding changes of H3K4me3 and H3K27me3 on promoters of IRF4 (left) and P53 (right) between Control and H3LOE hESCs. *p < 0.05 (H3LOE cells vs. Control cells). O RT-qPCR showing relative expression level of P53 in hESCs (day 0). p* < 0.05 (vs. Control). P Western-blot showing IRF4 protein expression in Control and H3LOE hESCs. GAPDH, an internal control. *p < 0.05 (vs. Control). Q Flow cytometry quantification of IRF4+ cells in Control and H3LOE hESCs. *p < 0.01 (vs. Control). R Western-blot showing IL1A protein expression in Control and H3LOE hESCs. GAPDH, an internal control. *p < 0.05 (vs. Control). S Flow cytometry quantification of IL1A+ cells in Control and H3LOE hESCs. *p < 0.01 (vs. Control). T Western-blot showing P53 protein expression in Control and H3LOE hESCs. GAPDH, an internal control. *p < 0.05 (vs. Control). U The working model of molecular mechanisms in H3L-induced injuries.