Fig. 6: H3L induces cardiac remodeling in mouse, which are attenuated by IL1A blockage.
From: Monkeypox virus protein H3L induces injuries in human and mouse

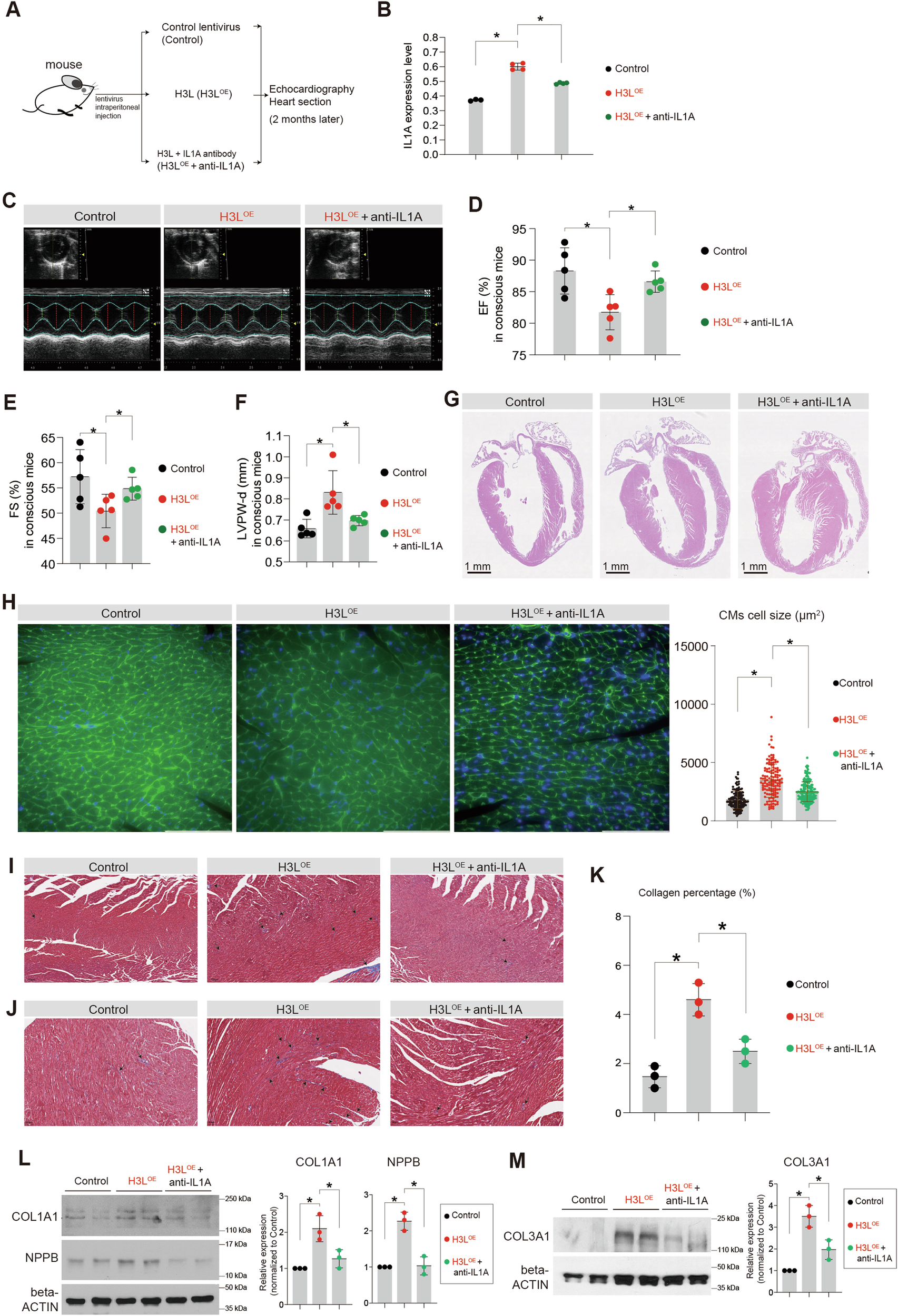
A Scheme of in vivo mouse model to study the effects of H3L in mouse heart tissues. Lentiviruses with control and H3LOE were intraperitoneally injected into one month old mouse. Two months later, heart functions were evaluated. IL1A blocking antibody was also injected to evaluate whether IL1A blockage can attenuate in vivo heart injuries induced by H3LOE. B The enzyme-linked immunosorbent assay (ELISA) showing IL1A protein expression level in blood plasma from mouse heart. *p < 0.05. Expression level in the Y-axis meant the read count on the absorption at 450 nm by the equipment. C Echocardiography showing B-Mode image of the short axis view of left ventricle of mice hearts. Echocardiography was performed on the Vevo 2100 Imaging System (Visualsonics) on conscious mice. D Echocardiography showing ejection fraction (EF, %). Echocardiography was performed on conscious mice. *p < 0.05. E Echocardiography showing fractional shortening (FS, %). Echocardiography was performed on conscious mice. *p < 0.05. F Echocardiography showing Left ventricular posterior wall end diastole (LVPW-d, mm). Echocardiography was performed on conscious mice. *p < 0.05. G Hematoxylin and Eosin (HE) staining of mouse heart sections embedded with paraffin. Scale bar, 1 mm. H WGA staining of mouse heart sections. Green color showed WGA signal. Blue color showed DAPI (nucleus). Scale bar, 100 µm. *p < 0.05. I Masson staining of mouse heart transverse sections. Red color showed muscle tissues. Blue color showed collagens. Scale bar, 100 µm. J Masson staining of mouse heart longitudinal sections. Scale bar, 100 µm. Red color showed muscle tissues. Blue color showed collagens. Scale bar, 50 µm. K The statistics data of collagen percentage in heart sections from (J). *p < 0.05. L Western blot showing the protein expression of COL1A1 and NPPB in mouse heart tissues. *p < 0.05. M Western blot showing the protein expression of COL3A1 in mouse heart tissues. *p < 0.05.