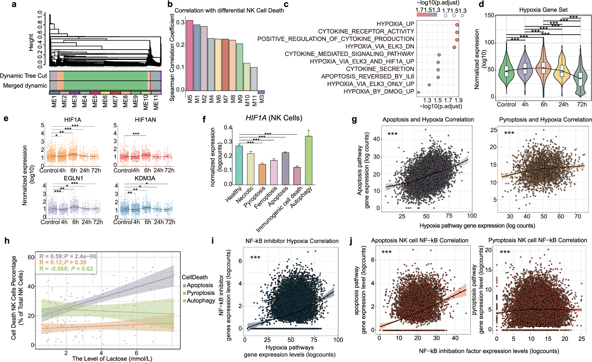
Fig. 4: Hypoxia is the determiner of intrinsic NK cell death alteration.
From: The different paradigms of NK cell death in patients with severe trauma

a Weighted gene co-expression analysis hierarchical clustering dendrogram of the genes that passed quality control filtering for trauma patients. Gene dissimilarity was calculated using a topological overlap measure. The colors corresponding to network assignments are given in the bar below the dendrogram. b The bar plot shows the correlation between the pseudo time of NK cells and traumatic network eigengene values using Spearman methods. The color of each bar represents the module color. c Pathway enrichment analysis showing the top ten enriched pathways for module 5. Sizes of circles are proportional to the number of genes hits in a set, whereas color represents the enrichment score of each gene set. d Violin plot demonstrates the expression levels of the hypoxia signaling pathway within NK cells at different post-trauma time points. The violin plot shows the probability density distribution of the hypoxia pathway expression level, while the box plot within the violin shows the median and quartiles, and the whisker of box plot shows the 95% confidence interval. e The dot plots show normalized gene expression for each HIF-1α-related gene in each post-trauma time point (HIF1A, HIF1AN, EGLN1, and KDM3A). Black dots represent the mean values of target gene expression. f The bar plot shows normalized gene expression of HIF-1α in each cell death state. p values were calculated using a two-tailed Wilcoxon rank-sum test. *p < 0.05, **p < 0.01, ***p < 0.001. g The correlation between hypoxia pathway genes and apoptosis genes (left panel) and pyroptosis genes (right panel). The lines represent loess regression fit curves, and the shading of the lines demonstrates the 95% confidence intervals. p value was calculated by one-way ANOVA method. ***p < 0.001, **p < 0.01, and *p < 0.05. h Linear regression analysis shows the correlation between lactate levels and the proportion of NK cells with different paradigms of death; different colors represent NK cells with different paradigms of death. The shading represents 95% confidence intervals, R value represents linear correlation coefficient, and p value was obtained by one-way ANOVA. ***p < 0.001, **p < 0.01, and *p < 0.05. i The correlation between hypoxia pathway genes and NF-kB inhibitor genes (NFKBIA and NFKBIB). and p value was obtained by one-way ANOVA. ***p < 0.001, **p < 0.01, and *p < 0.05. j The correlation between NF-kB pathway genes and apoptosis (left panel) and pyroptosis (right panel). The fitted curves were obtained using loess regression. Shaded areas show 95% confidence intervals for the fitted curves. and p value was obtained by one-way ANOVA. ***p < 0.001, **p < 0.01, and *p < 0.05.