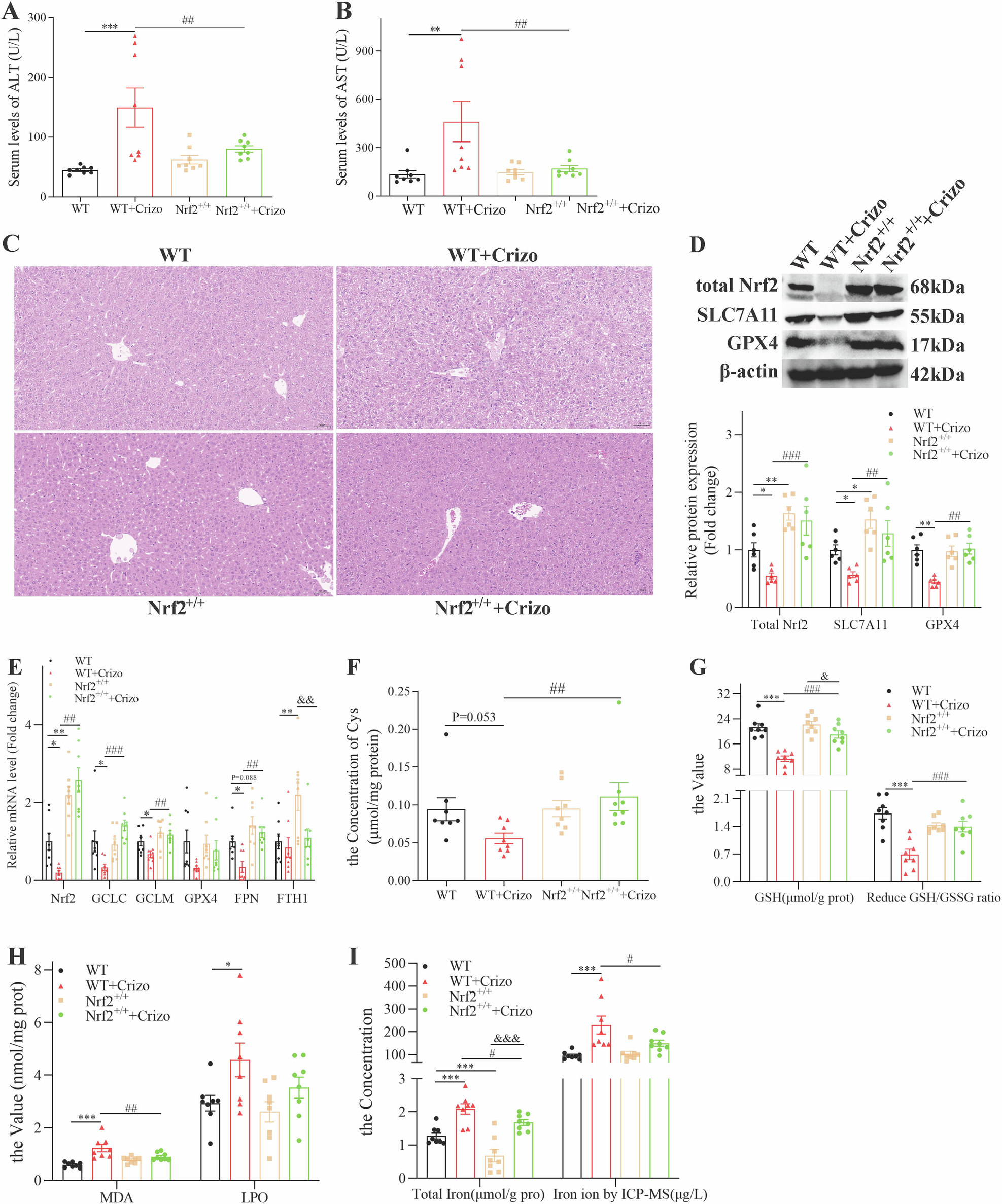
Fig. 5: Overexpression of Nrf2-attenuated Crizotinib-induced hepatocytes ferroptosis and hepatotoxicity in vivo.

AAV8-TBG- Vector or AAV8-TBG- Nrf2 were injected into C57 male mice through the tail vein. 4 weeks later, mice were treated with 0.5% CMC-Na or 120 mg/kg/day Crizotinib (n = 8). A and B The levels of serum ALT (A) and AST (B) were measured (n = 8). C Representative images of H&E staining in liver tissues (20×). D The protein levels of total Nrf2, SLC7A11, and GPX4 of liver lysate were analyzed by western blot (n = 6). E The mRNA levels of Nrf2, GCLC, GCLM, GPX4, FPN, and FTH1 of liver lysate were analyzed by RT-qPCR (n = 8). F–H Cys (F, n = 8), GSH, the reduced GSH/HSSG (G, n = 8), MDA, and LPO (H, n = 8) were measured by the reagent kit. I total Iron concentration was measured by reagent box and ICP–MS (n = 8). *P < 0.05, **P < 0.01 and ***P < 0.001 vs. the WT group. #P < 0.05, ##P < 0.01 and ###P < 0.001 vs. WT+ Crizotinib group. &P < 0.05, &&P < 0.01 and &&&P < 0.001 vs. Nrf2+/+ group. Crizo Crizotinib.