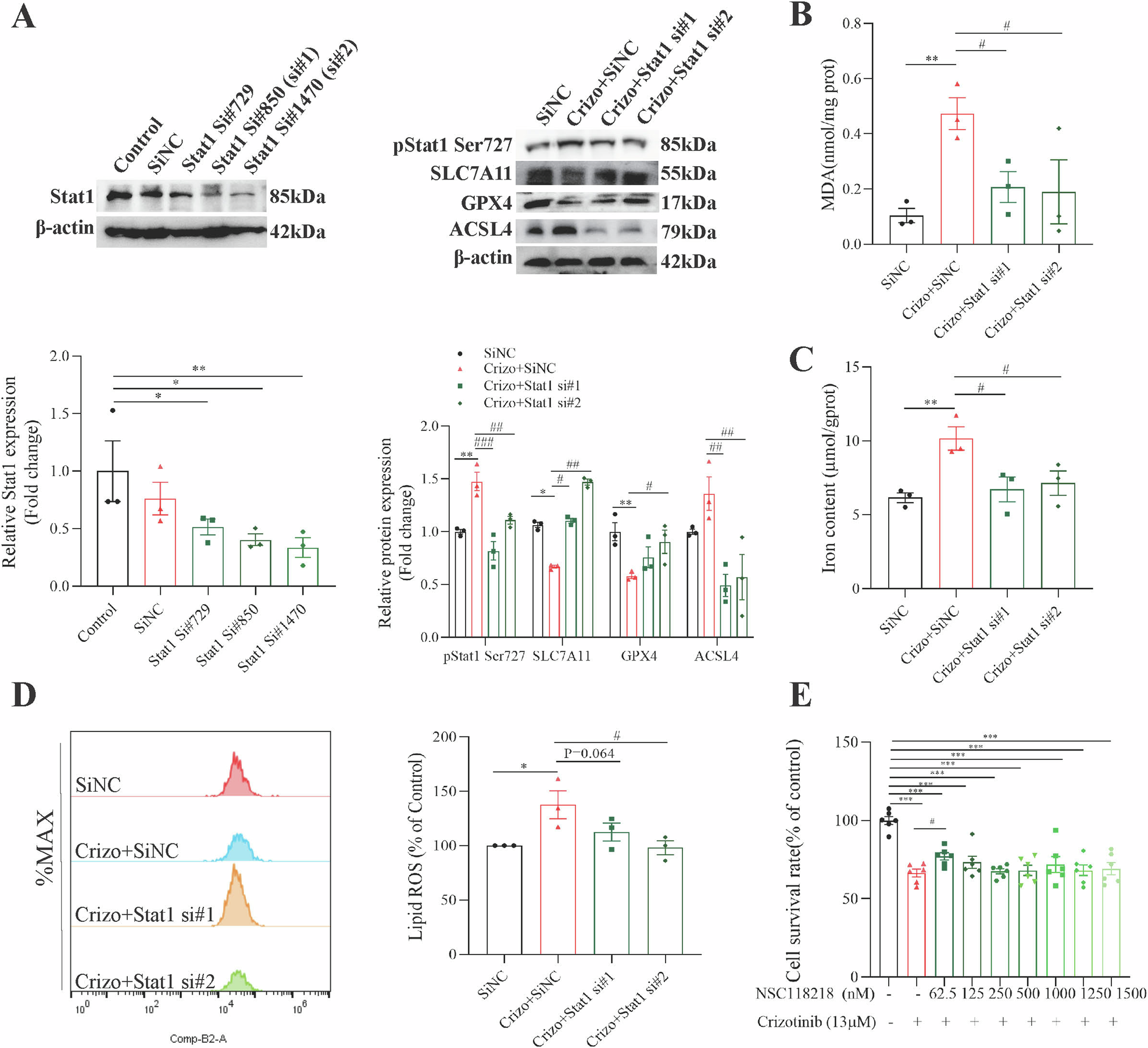
Fig. 6: Silence of Stat1 attenuated Crizotinib-induced hepatocellular ferroptosis in AML12 cells.

SiNC or Stat1 siRNA transfected AML12 cells were treated with or without 13 μM Crizotinib for 48 h. A Protein expression of Stat1, pStat1 Ser727, SLC7A11, GPX4 and ACSL4 was measured by western blot (n = 3). B Fold change in MDA level (n = 3). C Fold change in Iron content (n = 3). D The induction of lipid ROS was determined by BODIPY™ 581/591 C11 and flow cytometry (n = 3). E The survival rate of AML12 cells was treated with 13 μM Crizotinib and/or NSC118218 at different concentrations for 48 h (n = 6). *P < 0.05, **P < 0.01 and ***P < 0.001 vs. control group. #P < 0.05, ##P < 0.01 and ###P < 0.001 vs. Crizotinib group. Crizo Crizotinib.