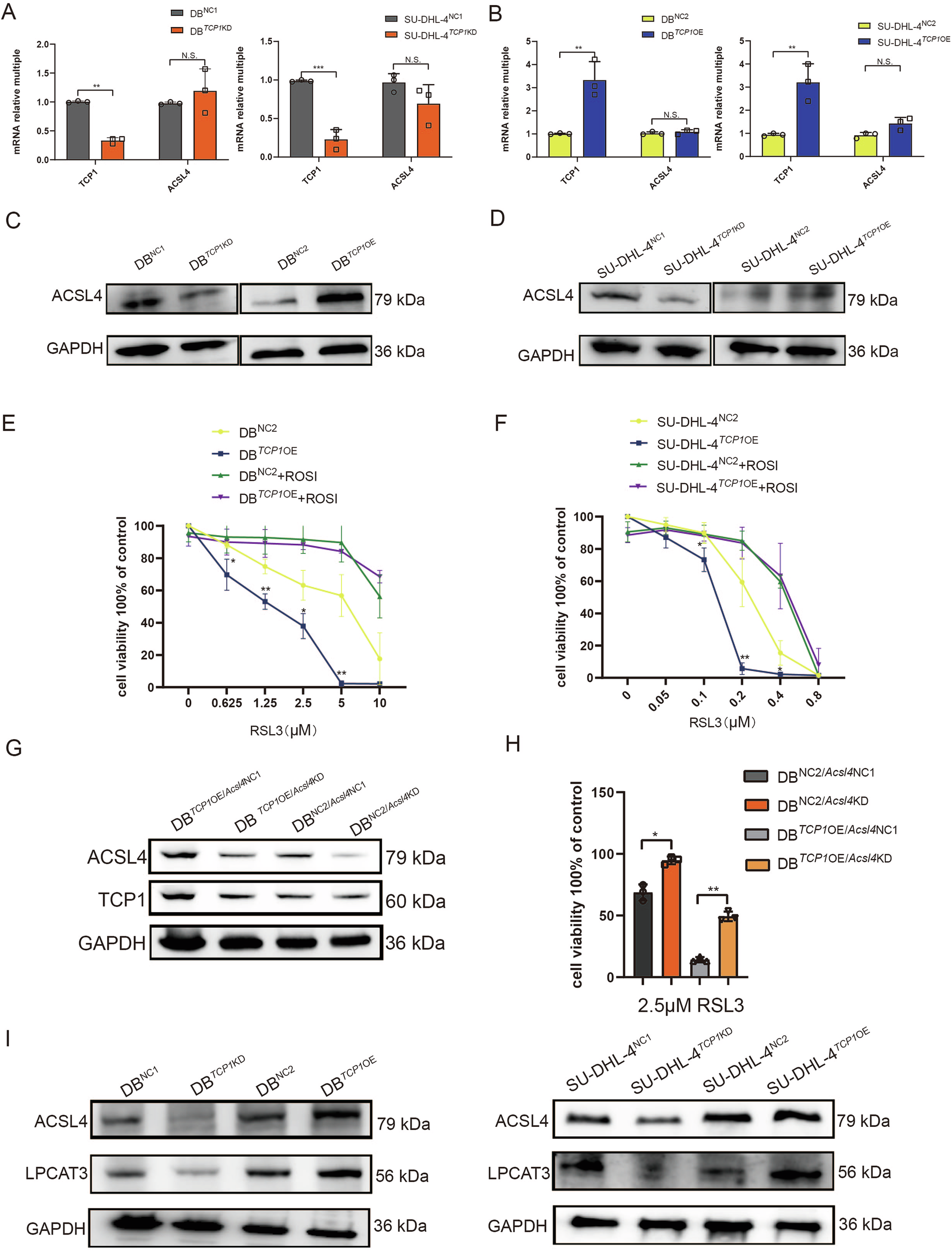
Fig. 3: TCP1 regulates ferroptosis via the regulation of changes in ACSL4 protein level.

A, B qPCR analysis of ACSL4 mRNA expression levels in TCP1-knockdown and TCP1-overexpressing DB and SU-DHL-4 cells. C, D Western blotting of ACSL4 protein expression levels in TCP1-knockdown and TCP1-overexpressing DB or SU-DHL-4 cells. E, F Effect of the treatment with RSL3 alone or combined with ROSI on the cell viability of TCP1-overexpressing DB and SU-DHL-4 cells. G Western blot verifying the successful ACSL4 knockdown in TCP1-overexpressing DB cells. H Effect of RSL3 treatment on the cell viability of ACSL4-knockdown TCP1-overexpressing DB cells. I Western blot analysis of the protein expression levels of ACSL4 and LPCAT3 in the different groups. Data are presented as mean ± SD (n = 3 experimental groups); *p < 0.05, **p < 0.01, ***p < 0.001.