Fig. 8: Circ-0044539 serves as a novel biomarker for HCC patients with LNM.
From: Circ-0044539 promotes lymph node metastasis of hepatocellular carcinoma through exosomal-miR-29a-3p

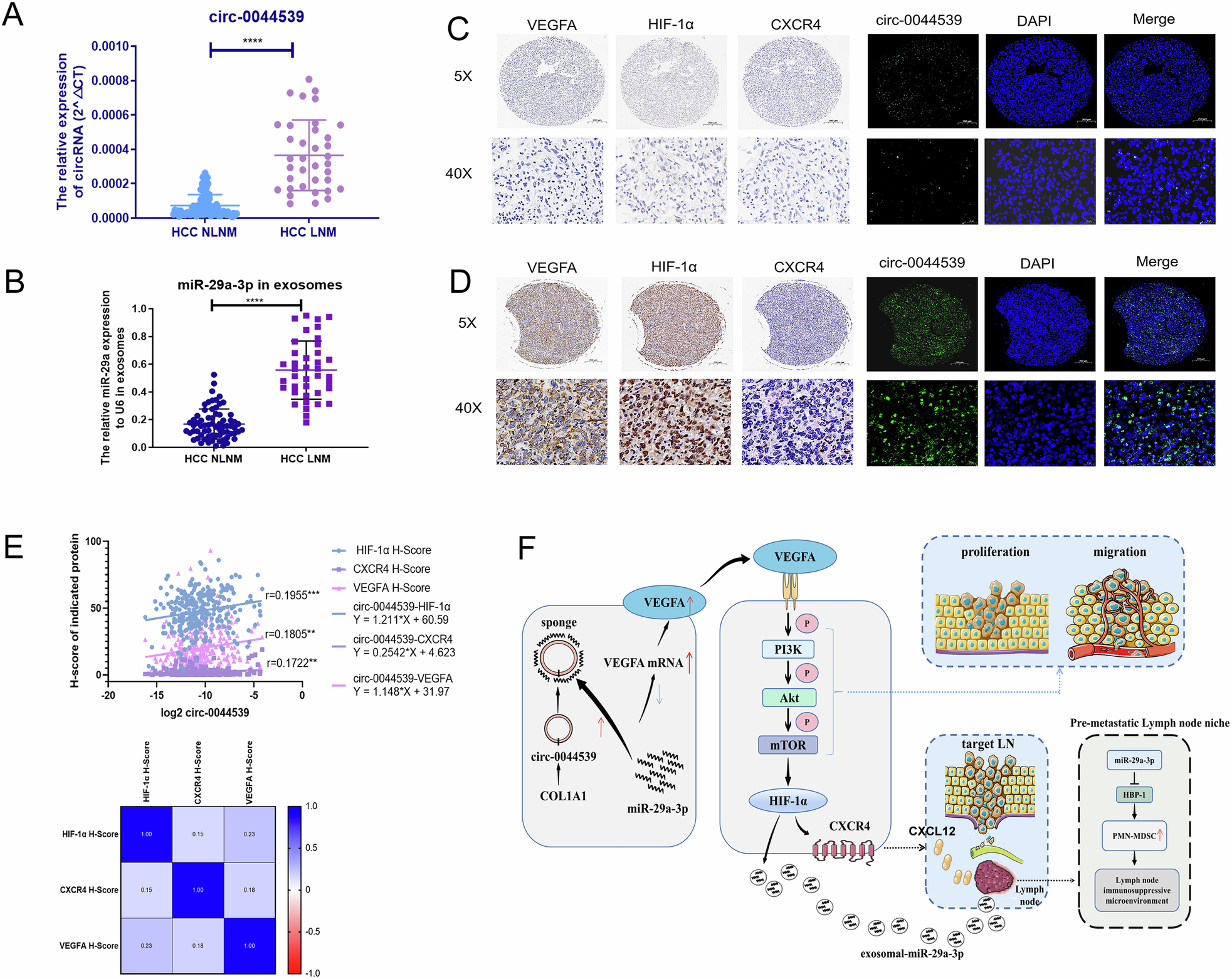
A The expression levels of circ-0044539 in serum samples from HCC patients with LNM (n = 36) and without LNM (n = 88) were determined by qRT-PCR. B The expression levels of miR-29a-3p expression in plasma exosomes from HCC patients with LNM (n = 39) and without LNM (n = 69). C, D Representative images of FISH and IHC analysis of circ-0044539, VEGFA, HIF-1α, and CXCR4 in HCC patients without (C) or with (D) LNM. E The correlation relationship between the circ-0044539-VEGFA-HIF-1α-CXCR4 axis. F Schematic of the proposed model. A Spearman correlation was used for statistical analysis. Tests between the two groups used a two-tailed unpaired Student’s t-test. **p < 0.01, ****p < 0.0001.