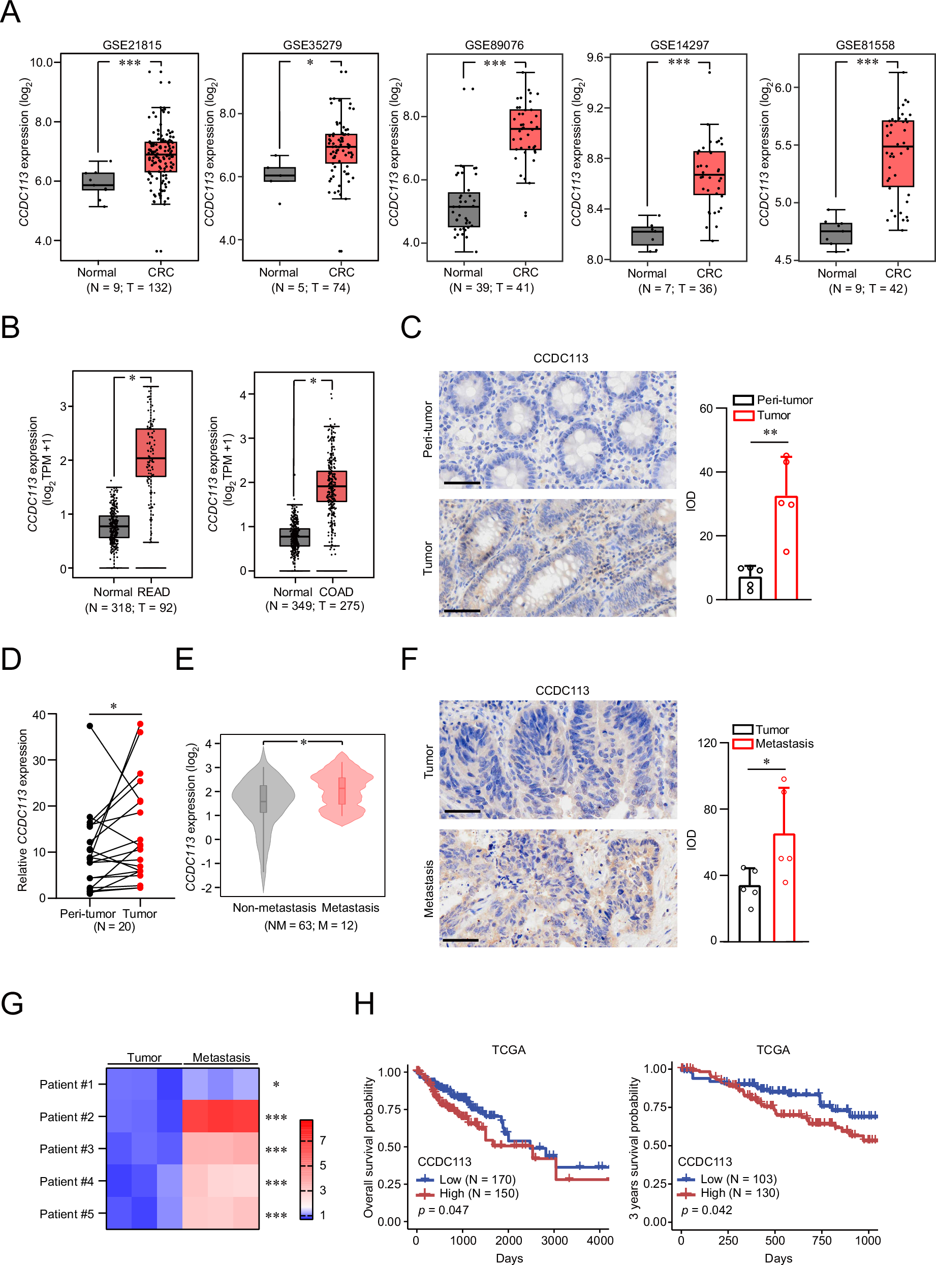
Fig. 2: CCDC113 is upregulated in CRC.
From: CCDC113 promotes colorectal cancer tumorigenesis and metastasis via TGF-β signaling pathway

A CCDC113 expression in CRC tumor tissues according to GEO CRC datasets. B CCDC113 expression in COAD and READ according to TCGA and GTEx database. COAD: colon adenocarcinoma, READ: rectal adenocarcinoma. Boxplot lower extreme is first quartile, boxplot upper extreme is third quartile and median is shown with solid horizontal line in (A, B). C CCDC113 expression were detected by IHC staining in 5 pairs of CRC samples. Scale bars, 50 μm. The quantization (IOD values) of IHC staining was shown in right panel. IOD means integrated optical density. D CCDC113 expression in 20 pairs of CRC samples were detected by qRT-PCR. E CCDC113 expression in CRC non-metastasis tissues and CRC metastasis tissues according to TCGA database. F IHC staining of CCDC113 expression in 5 pairs of CRC tumor tissues and CRC liver metastasis tissues. Scale bars, 50 μm. G CCDC113 expression in 5 pairs of CRC samples were detected by qRT-PCR. H Kaplan-Meier analysis of CRC patients’ survival probability for overall survival and 3 years survival from TCGA databases. Data are presented as means ± SD. ***p < 0.001, **p < 0.01, *p < 0.05.