Fig. 3: CCDC113 knockdown inhibits CRC cells proliferation and migration in vitro.
From: CCDC113 promotes colorectal cancer tumorigenesis and metastasis via TGF-β signaling pathway

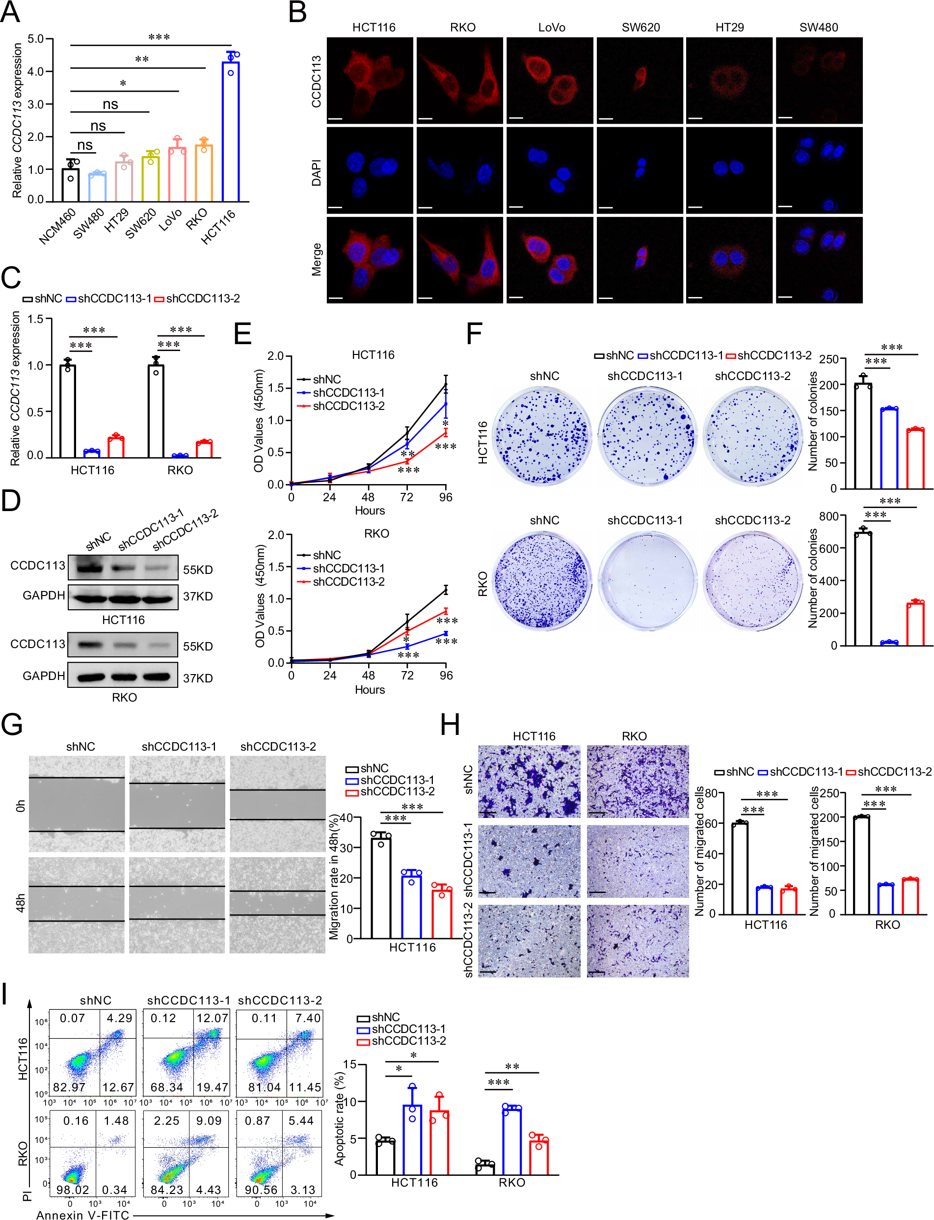
A CCDC113 expression was detected by qRT-PCR in NCM460 (human normal colonic epithelial cell) and CRC cell lines. B Representative images of CCDC113 in CRC cells by immunofluorescence staining were shown. Scale bars, 10 μm. C CCDC113 expression were detected in CCDC113 knockdown HCT116 and RKO cells by qRT-PCR. D Western blotting detected CCDC113 expression in CCDC113 knockdown HCT116 and RKO cells. E CCK-8 assays detected cells viability of HCT116 and RKO cells after CCDC113 knockdown. F Colony formation assays detected proliferative abilities of HCT116 and RKO cells after CCDC113 knockdown. G, H Wound-healing assays (G) and transwell migration assays (H) detected migration abilities of HCT116 and RKO cells after CCDC113 knockdown. Scale bars, 100 μm. I FACS detected HCT116 and RKO cell apoptotic rate after CCDC113 knockdown. Representative images were shown in left panel and statistical results were shown in right panel. Data are presented as means ± SD.***p < 0.001, **p < 0.01, *p < 0.05, ns no significance.