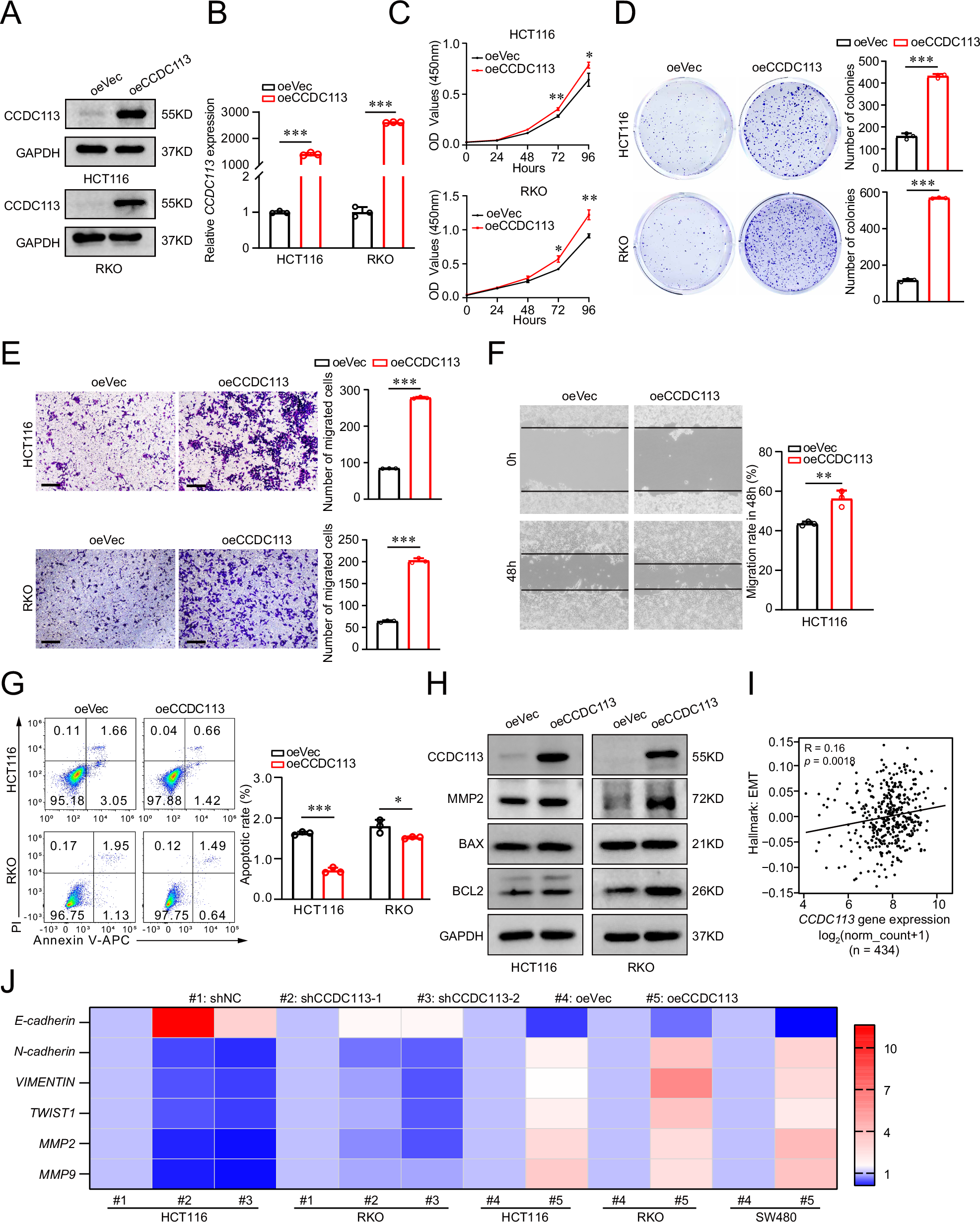
Fig. 5: CCDC113 overexpression promotes CRC cells proliferation and migration in vitro.
From: CCDC113 promotes colorectal cancer tumorigenesis and metastasis via TGF-β signaling pathway

A, B Western blotting (A) and qRT-PCR (B) detected CCDC113 overexpression in HCT116 and RKO cells. C CCK-8 assays detected cell viability of HCT116 and RKO cells after CCDC113 overexpression. D Colony formation assays detected proliferation abilities of HCT116 and RKO cells after CCDC113 overexpression. Representative images were shown in left panel and statistical results were shown in right panel. E Transwell migration assays detected migration abilities of HCT116 and RKO cells after CCDC113 overexpression. Scale bars, 100 μm. Representative images were shown in left panel and statistical results were shown in right panel. F Wound-healing assays detected migration abilities of HCT116 after CCDC113 overexpression. Representative images were shown in left panel and statistical results were shown in right panel. G FACS detected HCT116 and RKO cell apoptotic rate after CCDC113 overexpression. Representative images were shown in left panel and statistical results were shown in right panel. H Western blotting detected expression of CCDC113, MMP2, BAX and BCL2 between CCDC113 overexpression HCT116 cells and control cells. I Correlation analysis between CCDC113 expression and EMT according to TCGA database. J Expression of EMT-related genes were detected by qRT-PCR. Data are presented as means ± SD. ***p < 0.001, **p < 0.01, *p < 0.05. Correlation p values were generated using the stat_cor function in the ggpubr package in R.