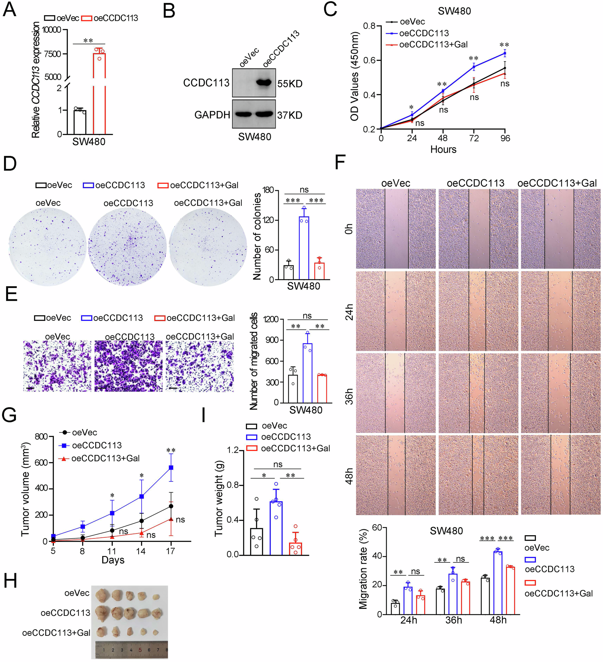
Fig. 8: Galunisertib reverses increased proliferation and migration abilities of CRC cells caused by CCDC113 overexpression in vitro and in vivo.
From: CCDC113 promotes colorectal cancer tumorigenesis and metastasis via TGF-β signaling pathway

A, B qRT-PCR (A) and Western blotting (B) detected CCDC113 overexpression in SW480 cells. C CCK-8 assays detected cell viability of CCDC113 overexpression SW480 cells with or without 10 μM galunisertib (Gal) treatment. D Colony formation assays detected proliferation abilities of CCDC113 overexpression SW480 cells with or without 10 μM galunisertib treatment. Representative images were shown in left panel and statistical results were shown in right panel. E Transwell migration assays detected migration abilities of CCDC113 overexpression SW480 cells with or without 10 μM galunisertib treatment. Scale bars, 100 μm. Representative images were shown in left panel and statistical results were shown in right panel. F Wound-healing assays detected migration abilities of CCDC113 overexpression SW480 cells with or without 10 μM galunisertib treatment. Representative images were shown in upper panel and statistical results were shown in lower panel. G–I CCDC113 overexpression HCT116 cells and control cells were subcutaneously injected into BALB/c nude mice, followed by oral gavage with 75 mg/kg galunisertib or vehicle. Representative images of subcutaneous xenograft tumors were shown in (H). Statistical results of tumor volumes (G) and tumor weights (I) were shown (n = 5 per group). Data are presented as means ± SD. ***p < 0.001, **p < 0.01, *p < 0.05, ns no significance.