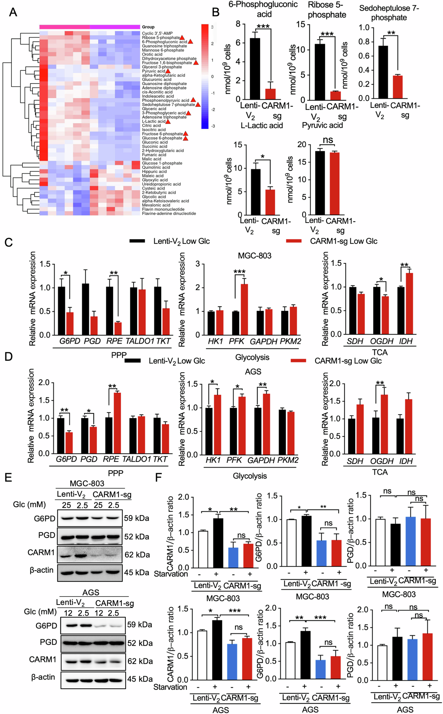
Fig. 4: CARM1 drives carbon flux into the PPP by upregulating G6PD.

A Quantitative proteomics was conducted to evaluate metabolites related to glucose metabolism. The heatmap displays the fold changes in central carbon metabolism in AGS cells with parental (Lenti-V2) or stable CARM1 knockdown (CARM1-sg) under low glucose culture conditions. B Concentrations of significantly altered metabolites as analyzed by HPIC-MS/MS in samples extracted from AGS cells with Lenti-V2 or CARM1-sg treated with low glucose for 18 h. Results represent data from 6 independent experiments. C, D We used qPCR to determine expression levels of key enzymes involved in glucose metabolism in AGS cells with Lenti-V2 or CARM1-sg under low glucose (Low Glc) conditions. E, F Western blot analysis of MGC-803 and AGS cells with CARM1 knockdown treated with low glucose for 18 h (E). Summary data showing protein expression of G6PD and PGD obtained using ImageJ software (F). Data are shown as mean ± SEM with multiple replications. ns, not significant; *P < 0.05; **P < 0.01; ***P < 0.001.