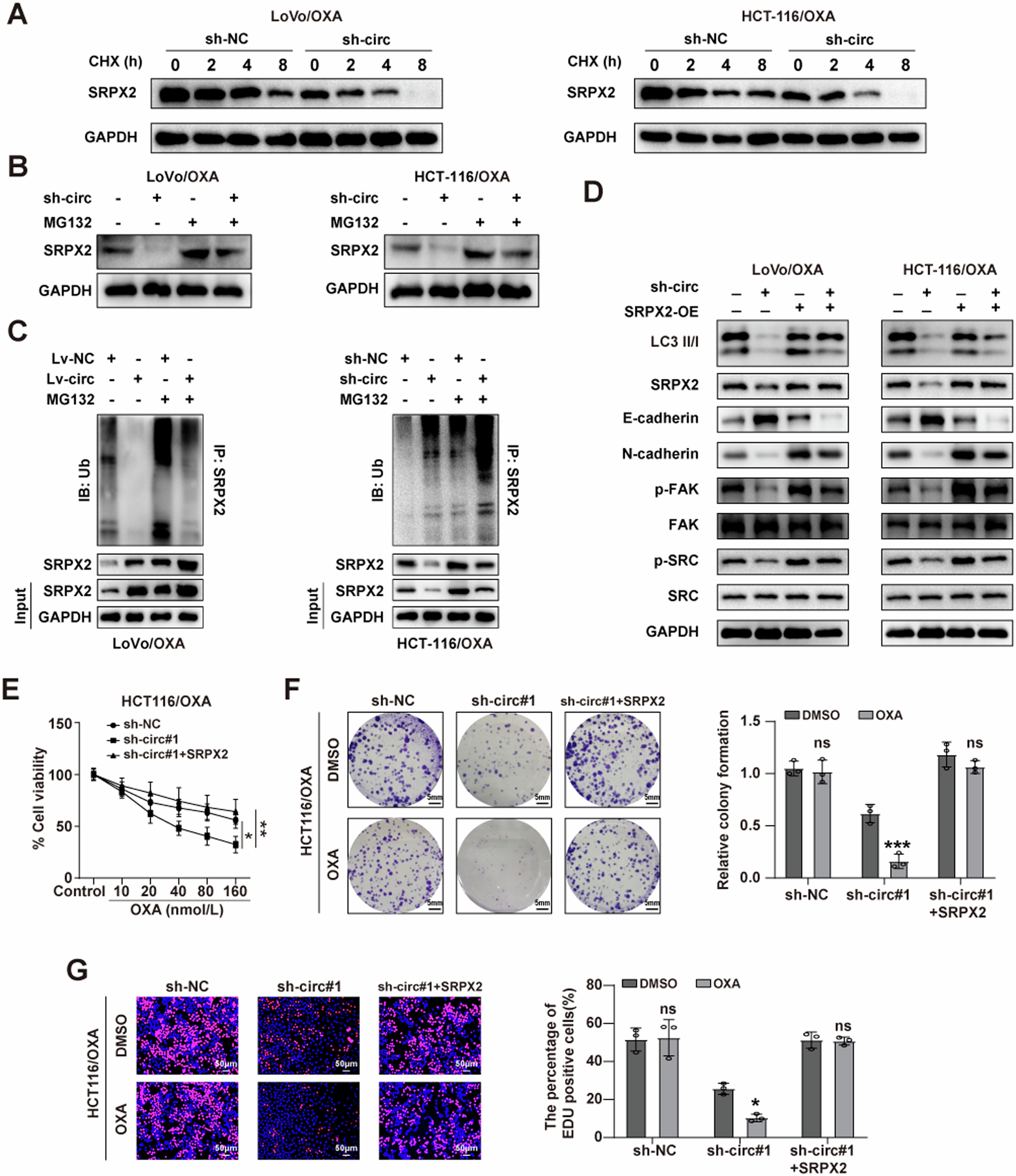
Fig. 5: CircSEC24B increased CRC proliferative ability by regulating the protein stability of SRPX2.

A Western blot assay for SRPX2 with or without knockdown of circSEC24B in the LoVo/OXA and HCT116/OXA cell lines treated with CHX at different time point. B The effect of MG132 on SRPX2 protein with or without circSEC24B knockdown in LoVo/OXA and HCT116/OXA cells by western blot assay. C The effect of circSEC24B on SRPX2 ubiquitination was evaluated in LoVo/OXA and HCT116/OXA cells treated with or without MG132. D The influence of knockdown of circSEC24B and overexpression of SRPX2 on SRPX2, N-cadherin, p-FAK, p-SRC, and E-cadherin were evaluated. The effect of circSEC24B knockdown and/or SRPX2 overexpression on cell viability and proliferation ability were assessed by CCK-8 (E), colony formation (F), and EDU assays (G) in the HCT116/OXA cell line.