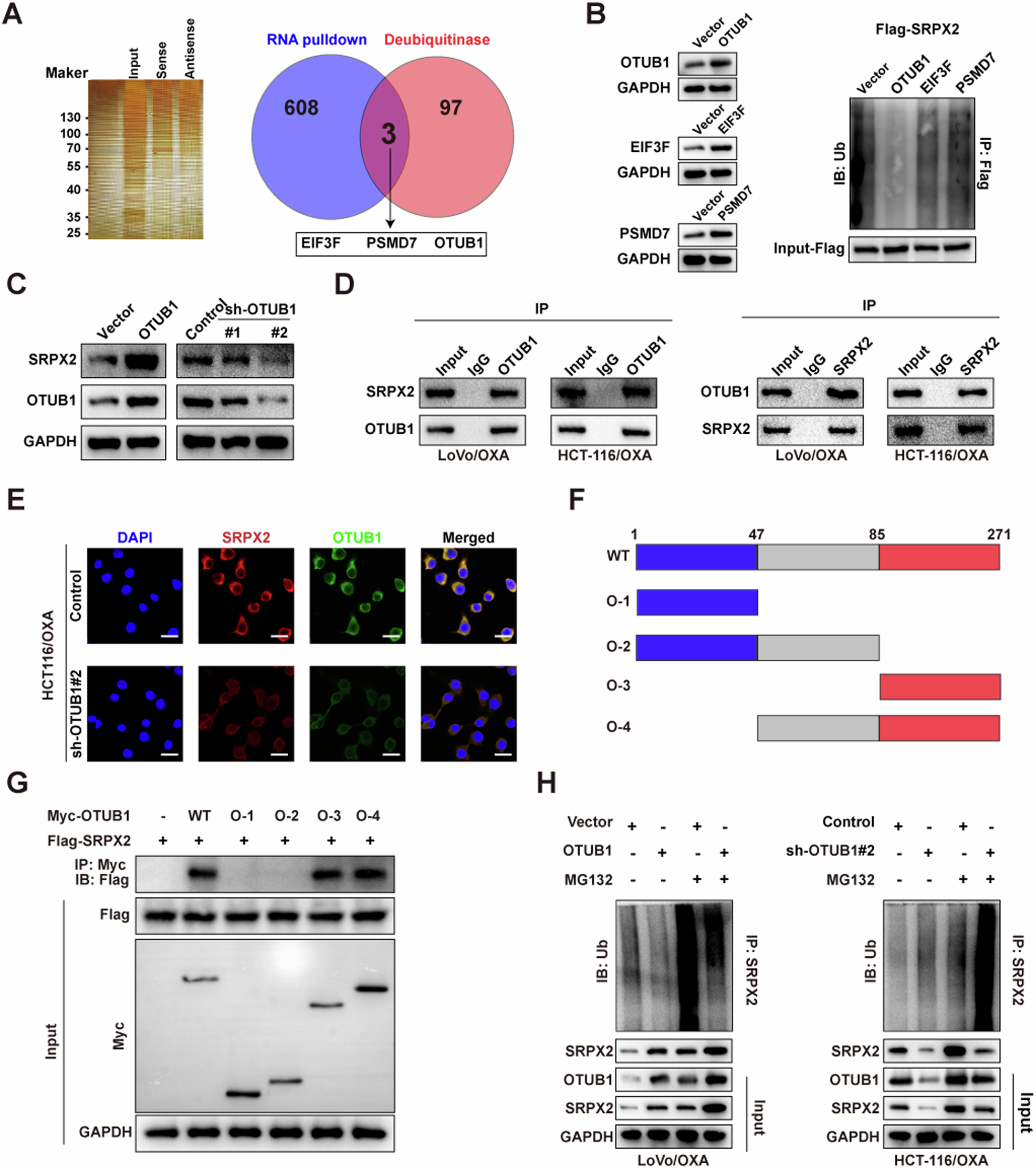
Fig. 6: CircSEC24B interplayed with OTUB1 in CRC cells.

A Biotin-labeled RNA pull-down assay to explore the biological partners of circSEC24B (left). The identified 611 differential expression proteins were used to intersect with the known deubiquitinating enzymes and 3 deubiquitinases were determined (right). B The effect of the three deubiquitinases overexpression on the ubiquitination of SRPX2 in the HCT116/OXA cells. C The effect of OTUB1 on SRPX2 protein expression level by western blot assay in the HCT116/OXA cells. D The mutual co-immunoprecipitation assay to assess the interplay between SRPX2 and OTUB1 in the LoVo/OXA and HCT116/OXA cells. E Immunofluorescence assay to assess the location of SRPX2 and OTUB1 in the HCT116/OXA cells transfected with or without sh-OTUB1. F Schematic diagram suggesting the domains of OTUB1 truncations. G In vitro binding assay indicating the enrichment degree of circSEC24B evaluated through RT-PCR assay (lower panel) following incubation with full-length or truncations versions of Flag-tagged or Myc-tagged recombinant OTUB1 protein (upper panel). H The effect of OTUB1 on the ubiquitination level of SRPX2 with or without proteasome inhibitor MG132 in LoVo/OXA and HCT116/OXA cells.