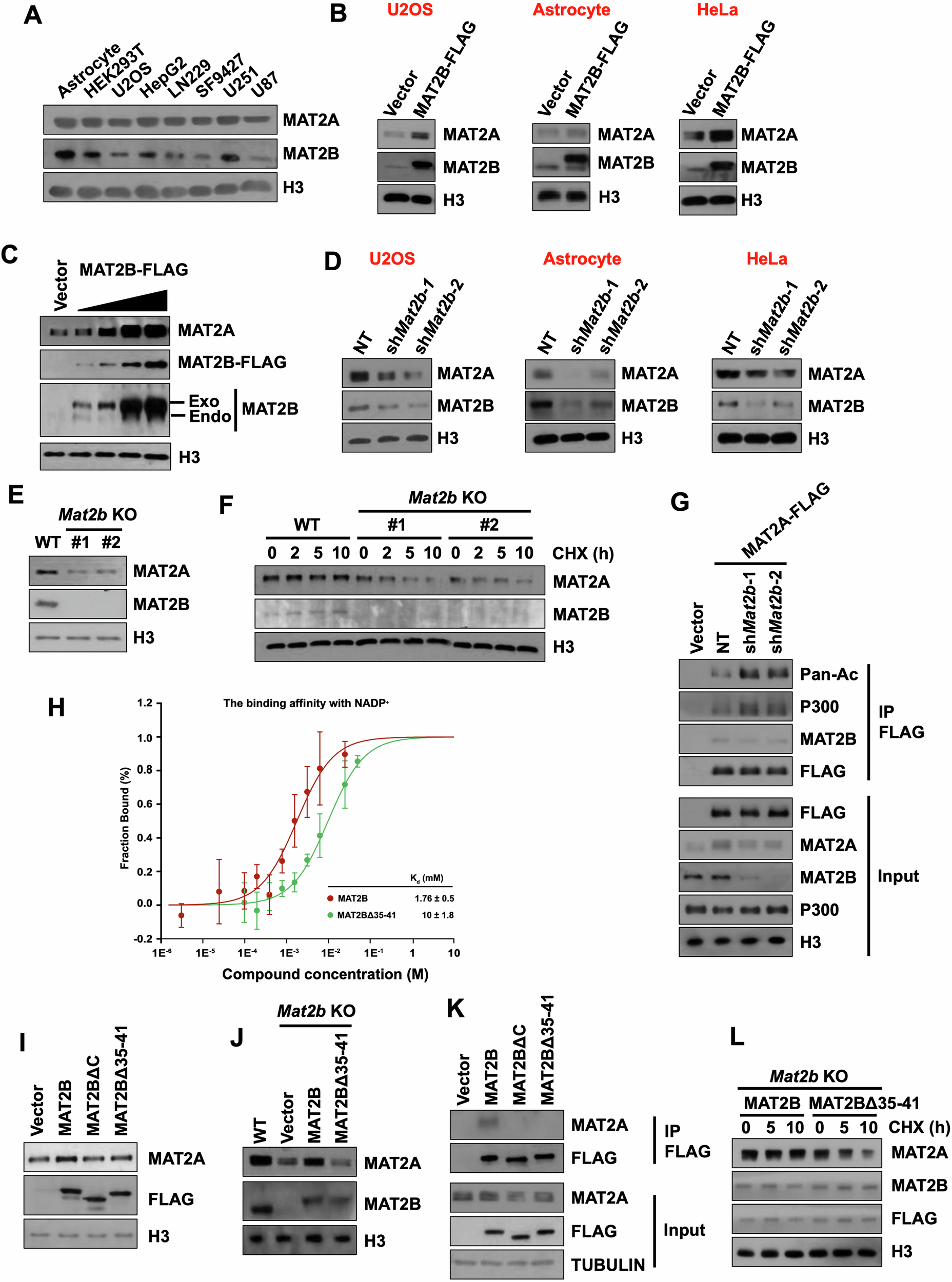
Fig. 1: MAT2B regulates the protein level of MAT2A.
From: MAT2B regulates the protein level of MAT2A to preserve RNA N6-methyladenosine

A Western blotting results showing the protein levels of MAT2A and MAT2B in different cell lines. H3 was used as the loading control. The assay was repeated twice with similar results. B Western blotting results showing MAT2A and MAT2B protein levels after MAT2B was over-expressed in U2OS, Astrocyte, and HeLa cells. An empty vector was used as the negative control. Each assay was repeated three times with similar results. C The protein levels of MAT2A gradually increased after different amounts of MAT2B were over-expressed. An empty vector was used as the negative control. The U2OS cells were used and were infected with varying amounts of Lentivirus expressing MAT2B to create a protein gradient overexpression. The assay was repeated twice with similar results. D Western blotting results showing MAT2A and MAT2B protein levels after Mat2b was knocked down in U2OS, Astrocyte, and HeLa cells. Mat2b was knocked down by two independent shRNAs. NT, non-target control. Each assay was repeated three times with similar results. E Western blotting results showing MAT2A and MAT2B protein levels after Mat2b was knocked out in U2OS cells. Mat2b was knocked out by two independent sgRNAs. The assay was repeated at least three times with similar results. F MAT2A degraded slower in the WT U2OS cell line than in two Mat2b KO U2OS cell lines. Cells were collected at intervals of 0, 2, 5, and 10 h after 25 μg/mL cycloheximide treatment. Western blotting was conducted using the indicated antibodies. The assay was repeated three times with similar results. G Depletion of MAT2B increased the acetylation of MAT2A and the interaction between MAT2A and P300. MAT2A was purified by FLAG IP in HEK293T cells overexpressing FLAG-tagged MAT2A. HEK293T cells transfected with empty vectors were used as negative controls. Proteins from input and IP samples were analyzed by Western blotting using the indicated antibodies. The assay was repeated twice with similar results. H The Kd value between MAT2B and NADP+ decreased when the NADP+-binding domain was truncated. Microscale Thermophoresis (MST) assay was conducted with purified MAT2B. Data were mean ± SD (N = 3 independent experiments). I Western blotting results showing MAT2A protein levels after over-expression of WT and mutant MAT2B. The empty vector was used as the negative control. WT MAT2B, MAT2BΔC, and MAT2BΔ35-41 were transfected into WT U2OS cells, respectively. The assay was repeated three times with similar results. J Re-expression of MAT2B Δ35-41 did not restore the protein level of MAT2A in Mat2b KO cells. Western blotting results showed the protein levels of MAT2A in indicated cell lines. The assay was repeated at least three times with similar results. K The truncation of MAT2A or NADP+-binding domain disrupted the binding between MAT2A and MAT2B. WT and mutant MAT2B were purified by FLAG IP in HEK293T cells overexpressing FLAG-tagged proteins. Proteins from input and IP samples were analyzed by Western blotting using the indicated antibodies. The assay was repeated three times with similar results. L MAT2A degraded faster in MAT2BΔ35-41 re-expressed cells compared to WT MAT2B re-expressed U2OS cells. Cells were collected at intervals of 0, 5, and 10 h after 25 μg/ml cycloheximide treatment. Western blotting was conducted using the indicated antibodies. The assay was repeated twice with similar results.