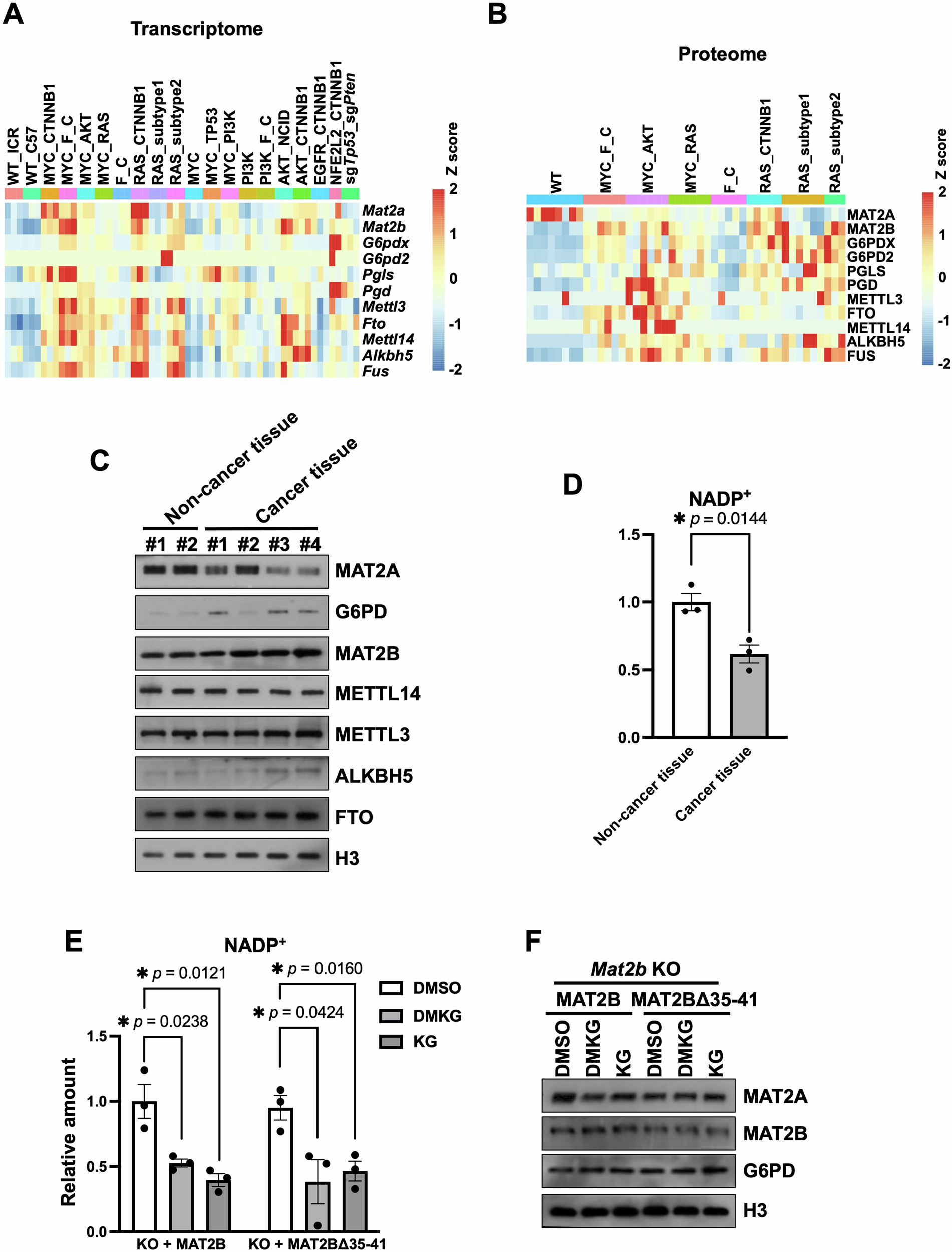
Fig. 5: The protein level of MAT2A is decreased in liver tumors.
From: MAT2B regulates the protein level of MAT2A to preserve RNA N6-methyladenosine

The heatmaps showing the transcriptome (A) and proteome (B) in different mouse tumor models. WT, wild type mice. ICR and C57 were two breeds of mice. C Western blotting showing the protein levels between non-cancer tissue and cancer tissue in Myc-Ctnnb1 driving tumor model. The tissues were ground with steel balls and boiled with SDS loading buffer. D The relative amounts of NADP+ in non-cancer tissue and cancer tissue in Myc-Ctnnb1 driving tumor model. The amounts of NADP+ were detected by Coenzyme II NADP(H) Content Assay Kit (Sangon Biotech, Cat. #D799249). The contents of NDAP+ in non-cancer tissue were normalized as 1. The data were represented by the mean ± SEM (N = 3 independent replicates). The p value was determined by two-sided paired t-test. E The relative amounts of NADP+ in MAT2B rescued and MAT2BΔ3541 rescued U2OS cells treated with DMSO, KG (alpha-Ketoglutaric, 5 mM for 48 h) and DMKG (dimethyl-α-ketoglutarate, 5 mM for 48 h). The amounts of NADP+ were detected by Coenzyme II NADP(H) Content Assay Kit (Sangon Biotech, Cat. #D799249). The contents of NDAP+ in WT MAT2B rescued U2OS treated with DMSO were normalized as 1. The data were represented by the mean ± SEM (N = 3 independent replicates). The p value was determined by two-sided paired t-test. F Western blotting results showing MAT2A decreased in WT MAT2B rescued but not MAT2BΔ35-41 rescued U2OS cells after being treated with KG and DMKG. Cell extracts were analyzed by Western blotting using the indicated antibodies. The assay was repeated three times with similar results.