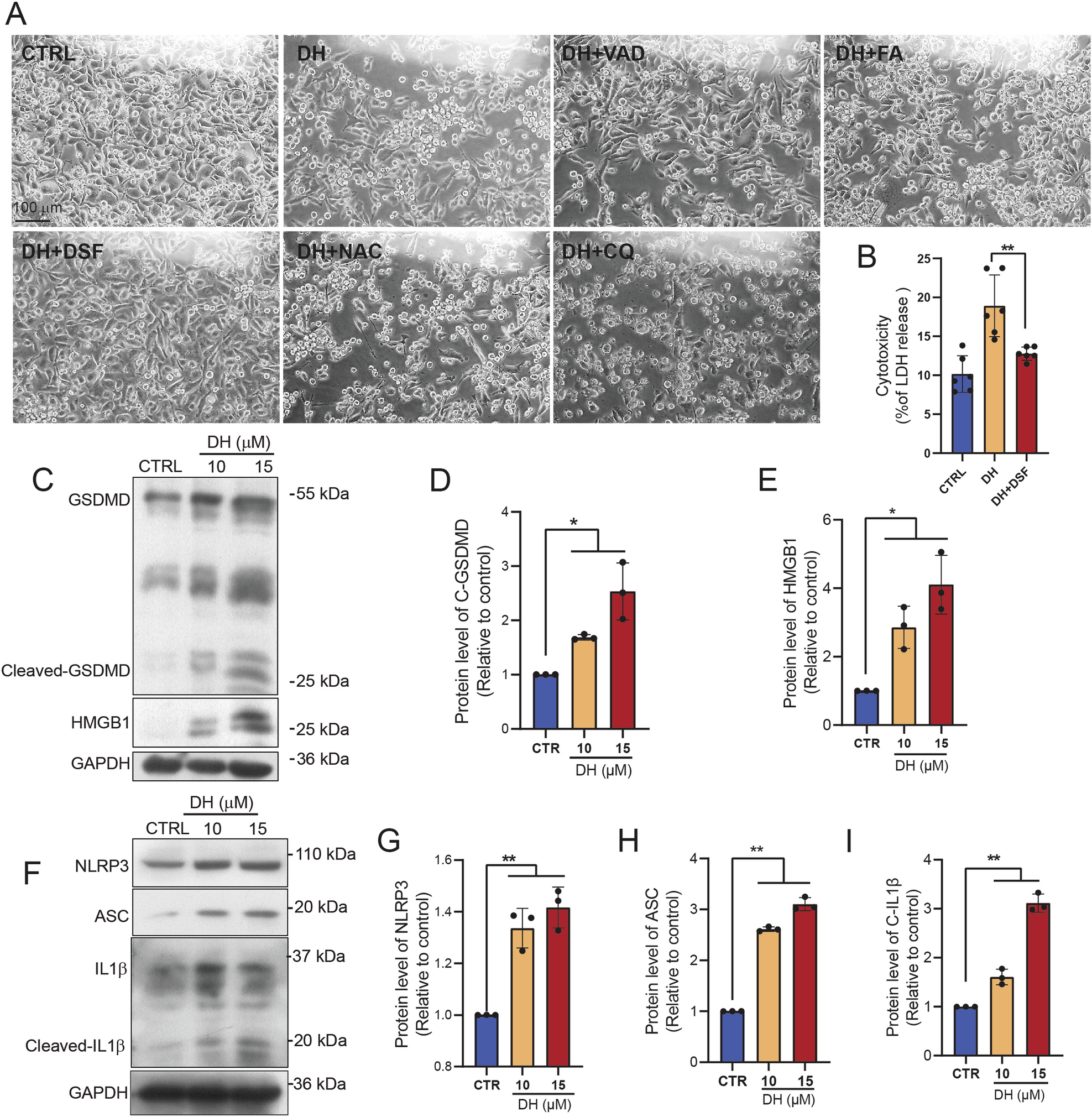
Fig. 2: DH triggered inflammasome-related pyroptosis.

A Morphology observation of PANC-1 after treatment of vehicle, DH (15 μM) or DH combined with different inhibitors. Z-VAD-FMK (VAD), pan-caspase inhibitors; Z-FA-FMK (FA), cathepsin B/L inhibitor; disulfiram (DSF), pyroptosis inhibitor; N-acetyl-Lcysteine (NAC), ROS inhibitor; chloroquine (CQ), autophagy inhibitor; Scale bar, 100 μm. B Released LDH activity in PANC-1 cells after treatment of DH or DH combined with DSF. n = 6. C Representative Western Blot images of pyroptosis-related proteins expression in PANC-1 cells after DH treatment. D, E Quantification of Cleaved-GSDMD, HMGB1 protein expressions in Fig. 2C. n = 3. F Representative Western Blot images of inflammasome-related proteins expression in PANC-1 cells after DH treatment. G–I Quantification of NLRP3, ASC and cleaved-IL1β protein expressions in Fig. 2F. n = 3. Data was shown as mean ± SD. Mutiple t-test are followed by Bonferoni correction was used. *p < 0.05; **p < 0.01.