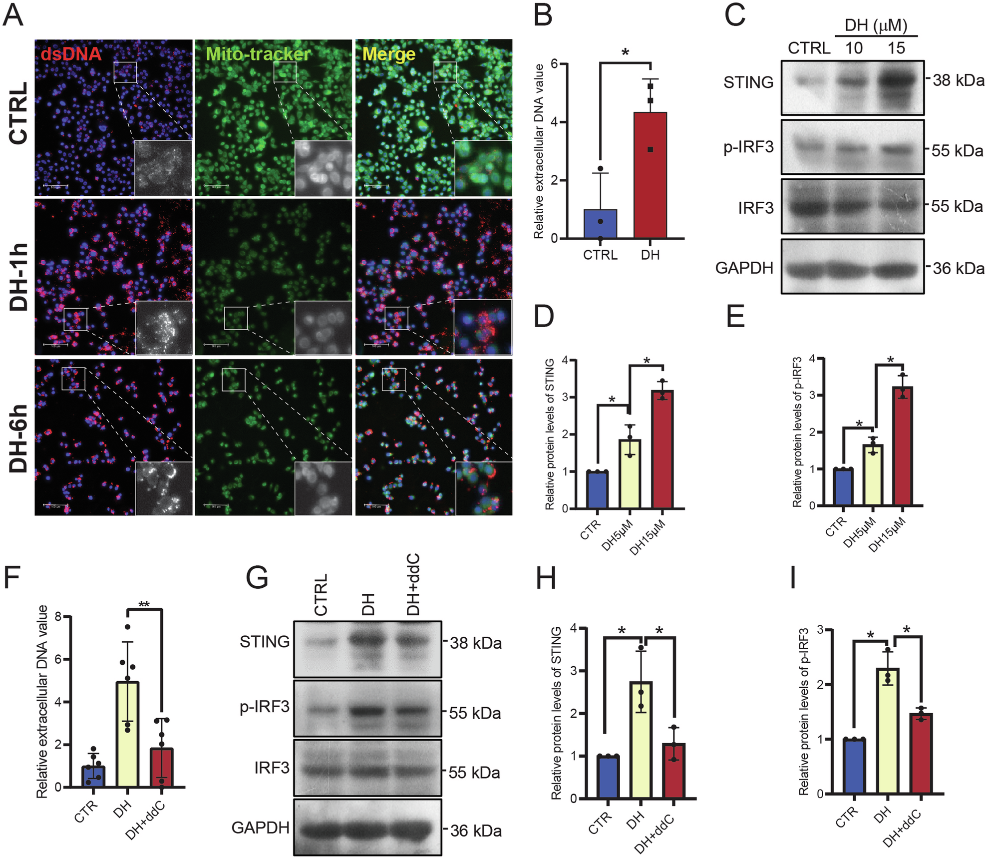
Fig. 6: DH induced mtDNA release and triggered cGAS-STING pathway.

A Representative images of PANC1 cells after stained with dsDNA and MitoTracker. Green, MitoTracker; Red, dsDNA. Scale bar, 100 μm. B Determination of extracellular DNA value in the culture medium of PANC-1 cells after DH treatment. n = 3. C Representative images of Western Blot images of cGAS-STING pathway-related proteins in PANC-1 cells after different treatment. D, E Quantification of STING, p-IRF3 protein expressions in Fig. 6B. n = 3. F Determination of extracellular DNA value in the culture medium of PANC-1 cells after DH or DH combined ddC treatment. n = 6. G Representative images of Western Blot images of cGAS-STING pathway-related proteins in PANC-1 cells after DH or DH combined ddC treatment. H, I Quantification of STING, p-IRF3 protein expressions in Fig. 6F. n = 3. Data was shown as mean ± SD. Mutiple t-test are followed by Bonferoni correction was used. *p < 0.05.