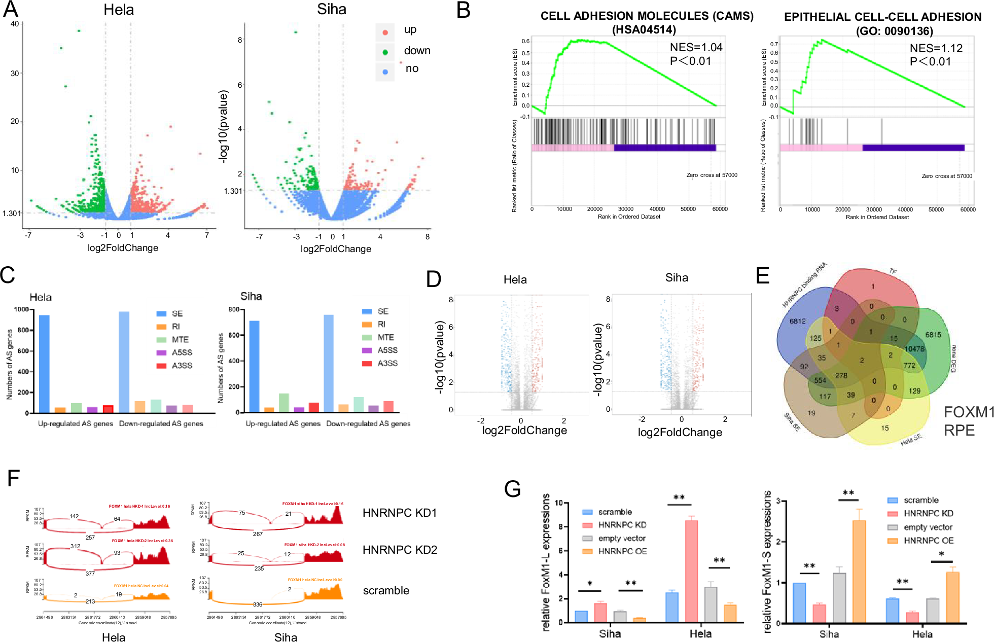
Fig. 5: HNRNPC mediates alternative splicing of multiple molecules, including the key transcriptional factor FOXM1.

A Volcano plots representing differentially expressed genes after HNRNPC silencing in Hela and Siha cells. B GSEA enrichment plots for Hela and Siha cells. C Histograms depicting differentially expressed alternative splicing events in Hela and Siha cells. D Volcano plots illustrating exon skipping events. E Venn diagram depicting shared alternative splicing events in Hela and Siha cells. F Schematic representation of skipped exons (SE) in FOXM1, showing consistent exon retention after HNRNPC knockdown in both cell lines. G PCR validation confirms retention of the FOXM1-L variant after HNRNPC silencing, which is reduced upon HNRNPC overexpression. *P < 0.05, **P < 0.01. KD knock down of HNRNPC, OE over expression of HNRNPC, TF transcription factor, DEG differently expressed gene, SE skipped exon, AS alternative splicing, RI retained intron, MTE mutually exclusive exons, A5SS alternative 5’ splice site, A3SS alternative 3’ splice site.