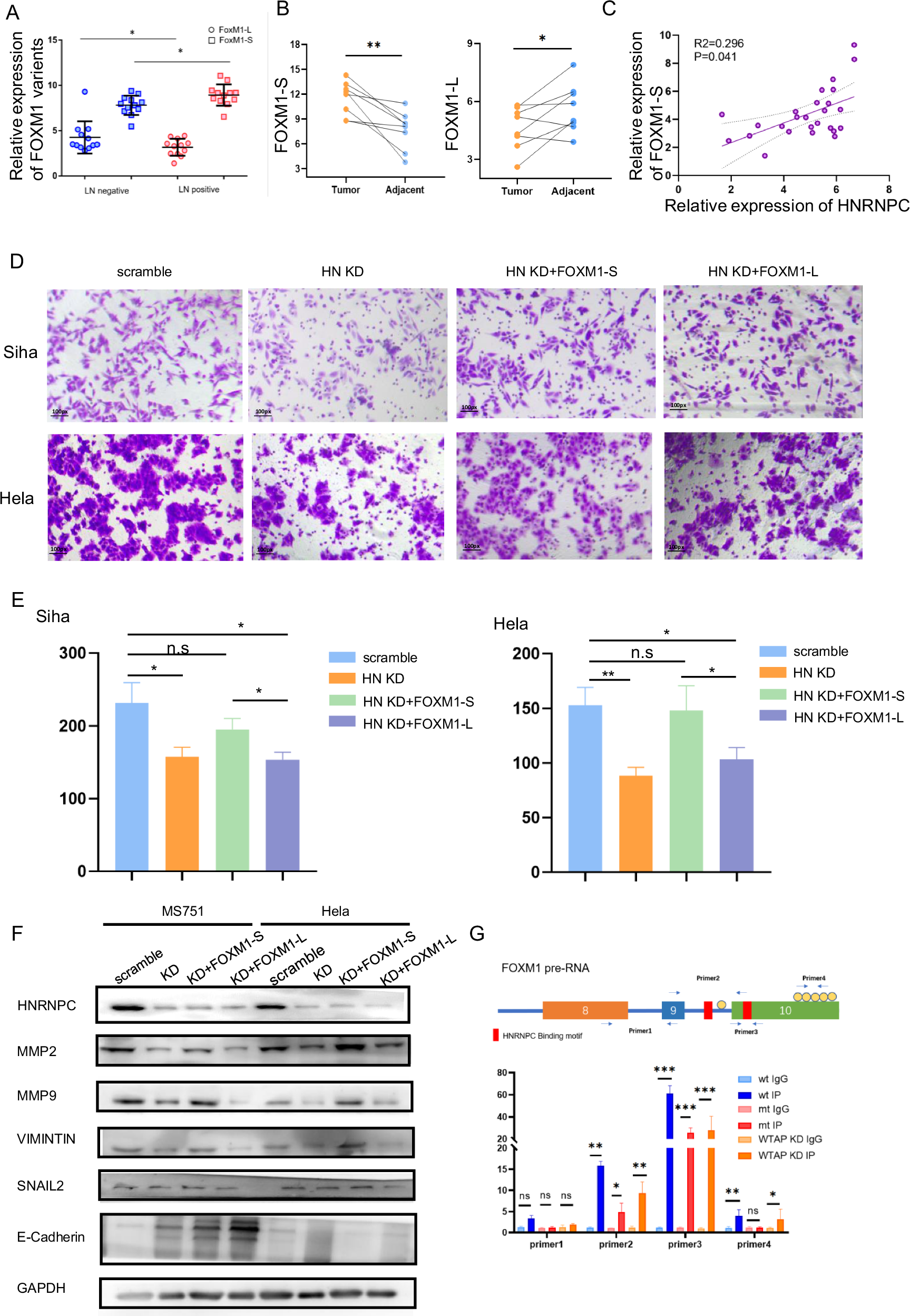
Fig. 6: HNRNPC-Mediated Increase in FOXM1-S Variant Plays a Crucial Role in CCa Metastasis.

A RNA levels of FOXM1-L and -S variants in cervical cancer tissues. B RNA levels of FOXM1-L and -S variants in paired samples of cervical cancer and adjacent tissues. C Regression analysis and fitting curve depicting the relationship between HNRNPC and FOXM1-S expressions in cervical cancer samples. D, E Transwell assay results indicating that the FOXM1-S variant rescues cell invasion ability, unlike the FOXM1-L variant. F Western blot results demonstrating elevated MMP proteins and EMT pathway molecules after complementing FOXM1-S rather than FOXM1-L. G RIP-PCR comparing different areas of wild-type and m6A sites mutated FOXM1. *P < 0.05, **P < 0.01, n.s P > 0.05. RIP RNA binding protein immunoprecipitation, wt wild type, mt m6A sites mutation, WTAP KD knocking down WTAP.