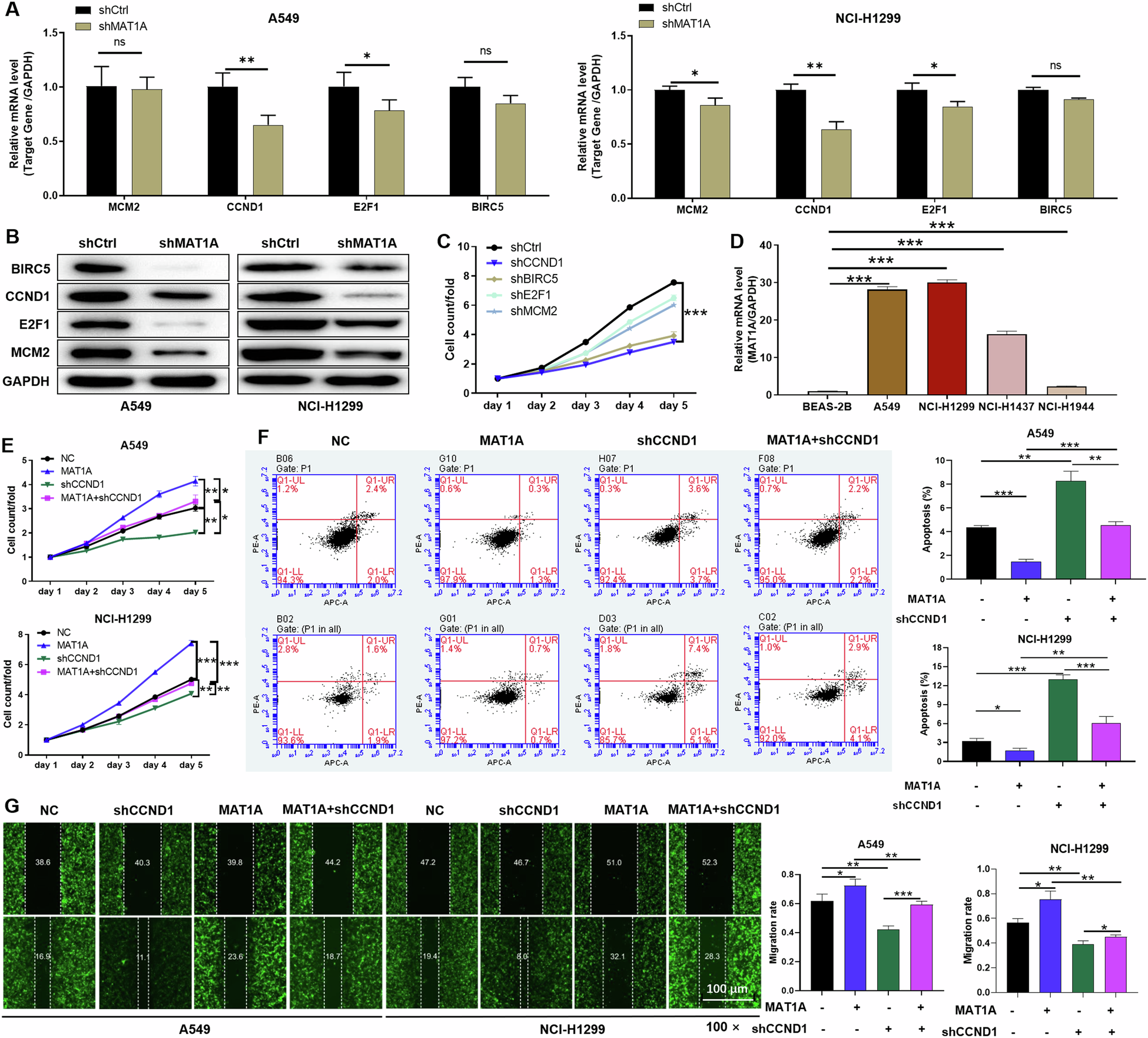
Fig. 3: MAT1A facilitated NSCLC cell proliferation and migration through CCND1.
From: MAT1A activation of glycolysis to promote NSCLC progression depends on stabilizing CCND1

A Relative mRNA levels of top 4 DEGs were detected by qPCR analysis in A549 and NCI-H1299 cell after MAT1A depletion. B Relative protein levels of CCND1, BIRC5, E2F1 and MCM2 in A549 and NCI-H1299 cell after MAT1A depletion were determined by WB assays. C Cell viabilities of A549 cell after depletion of CCND1, BIRC5, E2F1 and MCM2 were assessed by Celigo cell count assays at indicated times. D CCND1 expression levels in human NSCLC cell lines (A549, NCI-H1299 and NCI-H1944) and normal human lung epithelial cell line (BEAS-2B) were determined by qPCR. A549 and NCI-H1299 cells were grouped as NC (empty vector, as negative control), MAT1A (MAT1A-overexpressing), shCCND1 (CCND1 knockdown) and MAT1A+shCCND1 (MAT1A-overexpressing and CCND1-knockdown) groups, performed (E) Celigo cell count assays, (F) flow cytometry, (G) wound-healing assays. Results were shown as mean ± SD. *p < 0.05, **p < 0.05, ***p < 0.001.