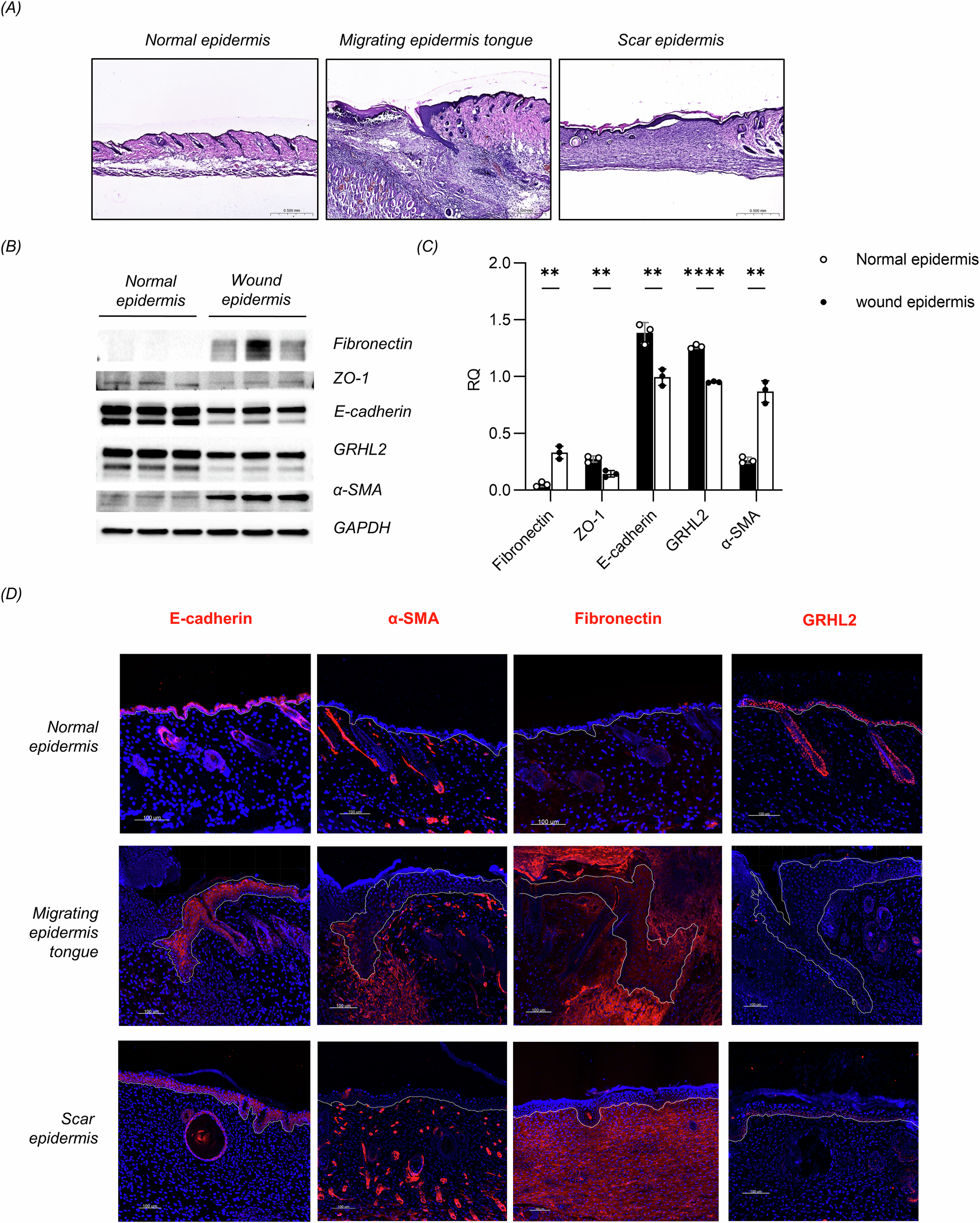
Fig. 1: Changes of GRHL2 expression in epidermal cells during wound healing.
From: GRHL2 regulates keratinocyte EMT-MET dynamics and scar formation during cutaneous wound healing

A HE staining of mouse skin sections from different stages of cutaneous wound healing. Scale bar = 500 μm. B The total protein extracted from the epidermis at the wound edge and normal epidermis was analyzed for fibronectin, ZO-1, E-cadherin, GRHL2 and α-SMA by western blot. C Quantification of protein bands from the western blot in Fig. 1B. D Immunofluorescence analysis of E-cadherin, α-SMA, fibronectin and GRHL2 expression in the epidermis during cutaneous wound healing. Blue indicates cell nuclei. White dotted lines indicate the epidermis determined by immunofluorescence of keratin 14. Scale bar = 100 μm.