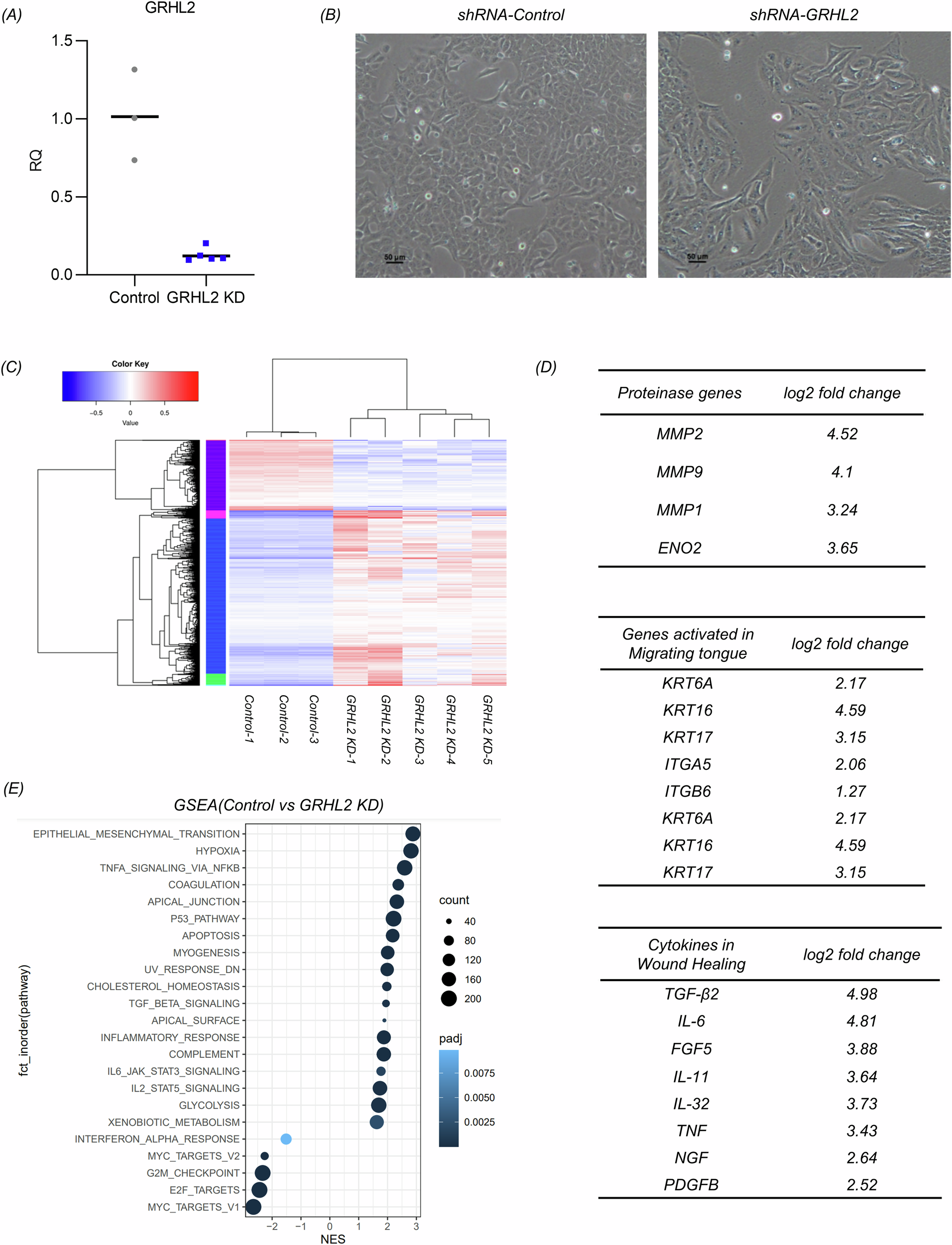
Fig. 3: Transcriptomic analysis of the effects of GRHL2 knockdown in keratinocytes.
From: GRHL2 regulates keratinocyte EMT-MET dynamics and scar formation during cutaneous wound healing

A The knockdown efficiency of GRHL2 in keratinocytes according to RT-qPCR. Control: Double-stranded small RNAs that do not target any known mammalian genes. B Morphological changes of keratinocytes with GRHL2 knockdown. Scale bar = 50 μm. C Cluster analysis of transcriptomic datasets. D Transcriptomic analysis of differential gene expression (GRHL2 KD cells compared with control keratinocytes). E Gene set enrichment analysis (GSEA) of keratinocytes with GRHL2 knockdown compared to the control group.