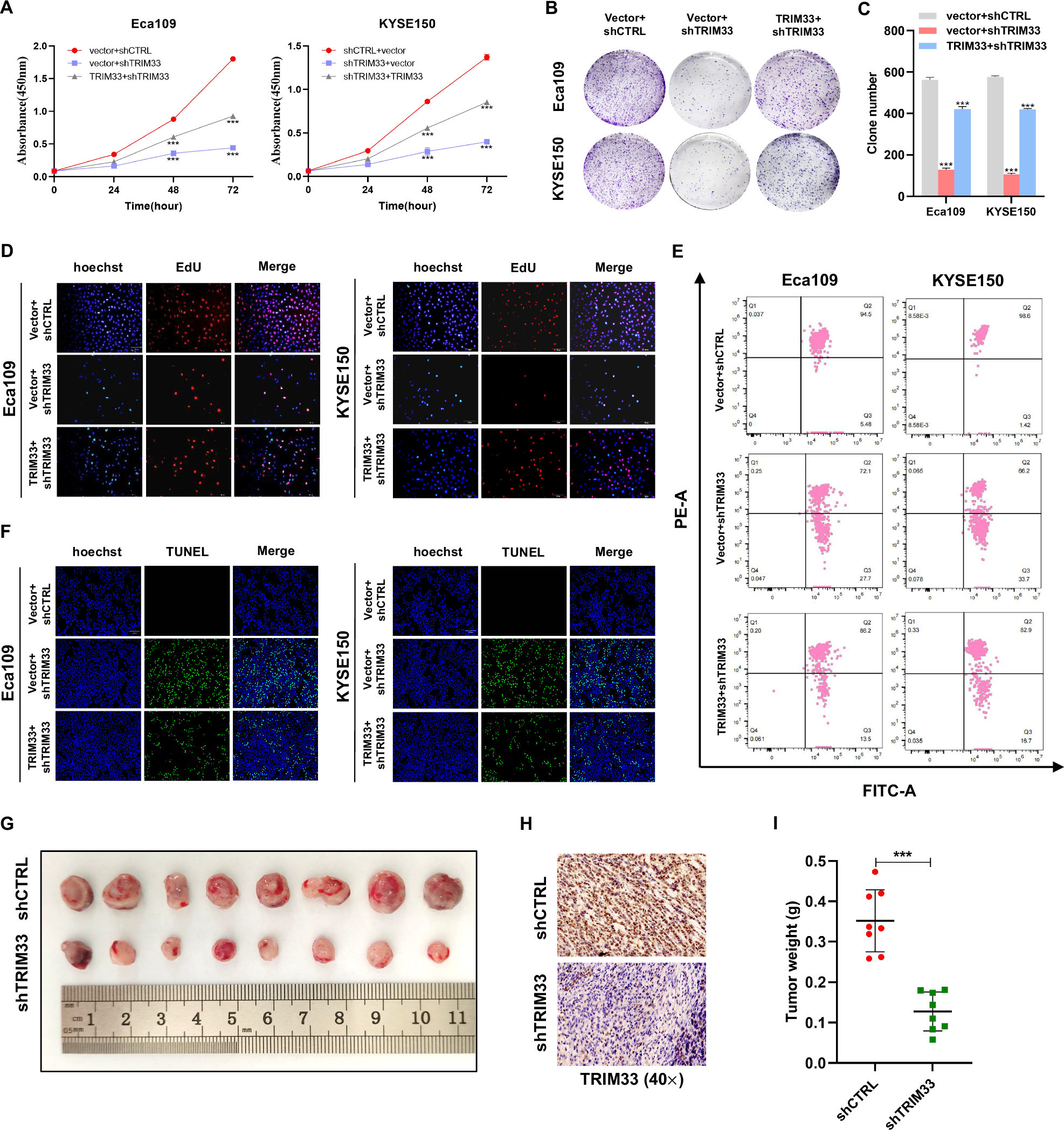
Fig. 2: TRIM33 is required for cancer cell growth and apoptosis resistance in ESCC.

A–D Knockdown of TRIM33 by shRNA suppresses the proliferation of ESCC cells, but the restoration of TRIM33 expression partially rescued the negative effect of shTRIM33 on cell proliferation as revealed by the CCK-8 assay (A), colony formation assay (B, C), and EdU assay. Scale bars, 50 μm (D). E The effect of TRIM33 expression on the membrane potential of Eca109 and KYSE150 cells was analyzed by JC-1 assay. F Overexpression of TRIM33 partially decreased the number of TUNEL-positive cells induced by the TRIM33 knockdown. Scale bars, 100 μm. G Xenograft model in nude mice; representative images of tumors from all mice in each group. H Representative images of IHC staining of TRIM33 in Mice tumor tissues. I Mice tumor weights.