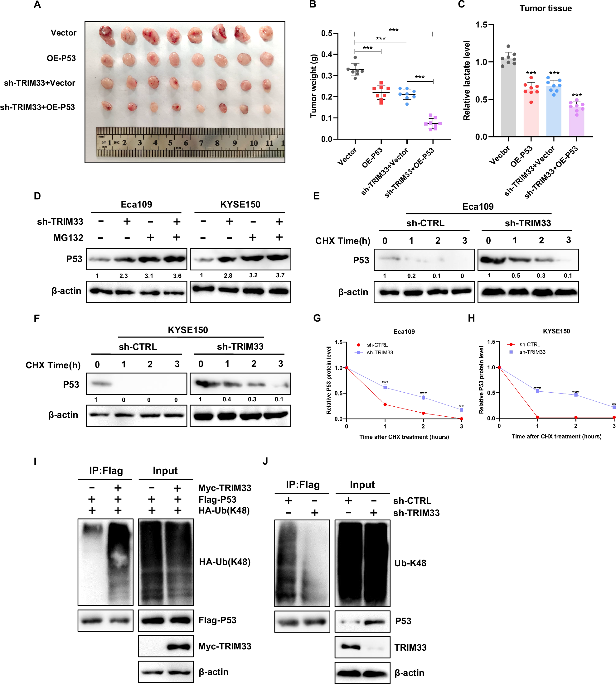
Fig. 5: TRIM33 triggers P53 K48-linked ubiquitination and proteasome degradation.

A, B The size and weight of subcutaneous xenografts of ESCC cells with different treatments. C Detection of lactic acid content in tumor tissues of nude mice. D In the presence of proteasome inhibitor MG132, Western blot analysis of the effect of P53 expression in ESCC cells affected by TRIM33. E–H Eca109 and KYSE150 cells stably interfering with TRIM33 and the control group were treated with cyclohexylamine (CHX) for 0, 1, 2, and 3 h respectively. The expression of P53 (E, F) was detected by Western blot, and the line graph of P53 expression (G, H) was further quantitatively analyzed. ImageJ was used to normalize actin for protein quantification. I HEK293 cells were transfected with FLAG-P53, Myc-TRIM33 and HA- ubiquitin K48-only (a ubiquitin construct in which all lysine residues except K48 were mutated into arginine; Therefore, only K48-linked Ub chain can be formed), and then immunoprecipitated with anti-labeled antibody, followed by immunoblotting with anti-K48-linked ubiquitin antibody. J HEK293 cells were lysed 48 h after transfection with sh-CTRL or shTRIM33, and then immunoprecipitated with P53 antibody, followed by immunoblotting with anti-K48-linked ubiquitin antibody.