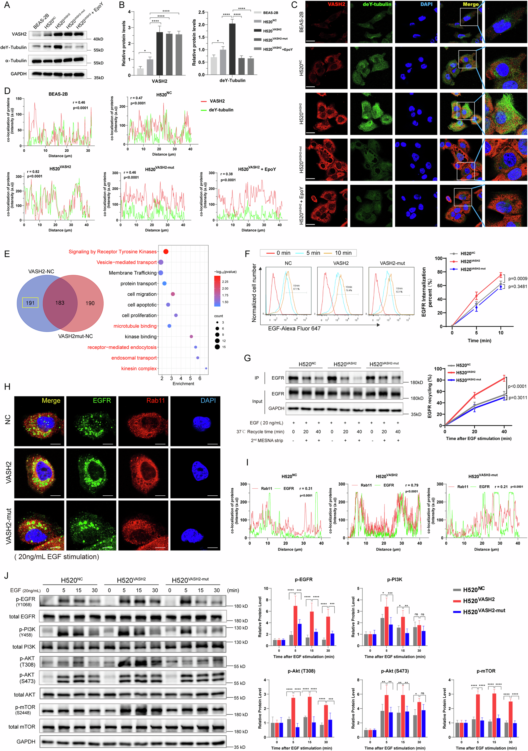
Fig. 4: VASH2 promoted EGFR-endosomal recycling and prolonged downstream PI3K/Akt/mTOR activation by raising α-tubulin detyrosination.

A, B Representative images of western blotting and quantification for the expression of VASH2, deY-tubulin in BEAS-2B, H520NC, H520VASH2, H520VASH2-mut, and H520VASH2 cells treated with 10 µM EpoY for 24 h. GAPDH was used as an internal control. C Representative images of immunofluorescence (IF) assays for the levels of VASH2 and deY-tubulin in BEAS-2B, H520NC, H520VASH2, H520VASH2-mut, and H520VASH2 cells treated with 10 µM EpoY for 24 h. D The co-localization analysis of VASH2 and deY-tubulin in the IF assays. Scale bar, 20 μm. E Venn diagram (left) and pathway enrichment analysis (right) of VASH2-related differentially expressed genes between H520NC, H520VASH2 and H520VASH2-mut cells. F EGFR internalization assay using AF647-labelled EGF (2 μg/mL), and the fluorescence emission of internalized EGF-EGFR complex was detected by flow cytometry. G Recycling assays of EGFR in the indicated cells were conducted by using EZ-Link Sulfo-NHS-SS-Biotin (0.5 mg/mL) to label cell surface, and the biotinylated EGFR were quantified by immunoprecipitation with streptavidin-agarose beads followed by western blotting. H, I Representative images of IF assays (H) and the co-localization analysis (I) of EGFR and Rab11 in the indicated cells. Scale bar, 10 μm. J Western blotting (left) and quantification (right) for the levels of phosphorylated-EGFR and downstream PI3K/Akt/mTOR after 20 ng/mL EGF stimulation for 0 min, 5 min, 15 min and 30 min in the indicated cells. Data were representative of three independent experiments. Groups compared using one-way ANOVA analysis, *, p < 0.05; **, p < 0.01; ***, p < 0.001 and ****, p < 0.0001.