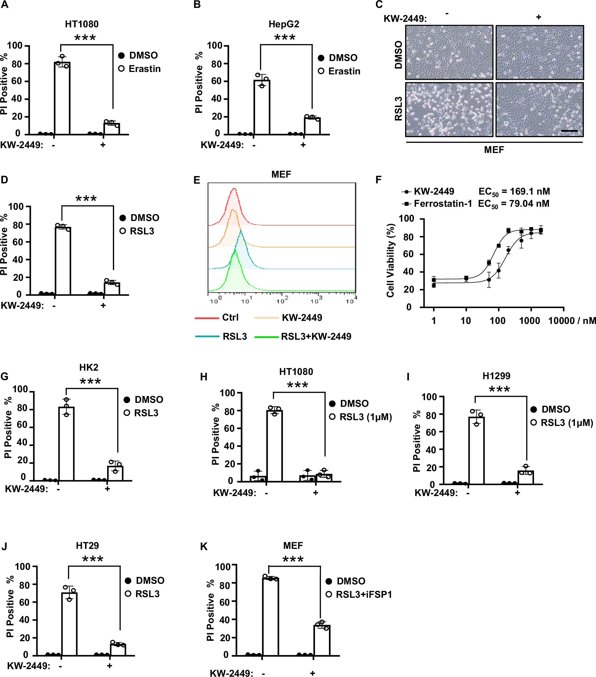
Fig. 2: KW-2449 inhibits cell death in multiple cellular models of ferroptosis.

A HT1080 or B HepG2 cells were pre-treated with DMSO or KW-2449 for 30 min followed by treatment with Erastin for 24 h. Cell death was detected by flow cytometry after PI staining. C MEF cells were pre-treated with DMSO or KW-2449 followed by treatment with RSL3 for 6 h. Representative images were shown. Scale bar: 50 μm. D Cell death of the MEF cells in (C) was detected by flow cytometry after PI staining. E Lipid peroxidation of the MEF cells in (C) was evaluated by flow cytometry using BODIPY dye. F MEF cells were pre-treated with KW-2449 or Fer-1 at indicated concentrations for 30 min followed by treatment with RSL3 for 6 h. Cell viability was analyzed by CellTiter-Lumi assay. G HK2, H HT1080, I H1299, or J HT29 cells were pre-treated with DMSO or KW-2449 for 30 min followed by treatment with RSL3 for 6 h. K MEF cells were pre-treated with DMSO or KW-2449 for 30 min followed by treatment with RSL3 plus iFSP1 for 4 h. Cell death was evaluated by flow cytometry after staining with PI. Bar graphs represent the mean ± SD from three independent experiments. Statistical analysis was performed using a two-sided student’s t-test. ***p < 0.001.