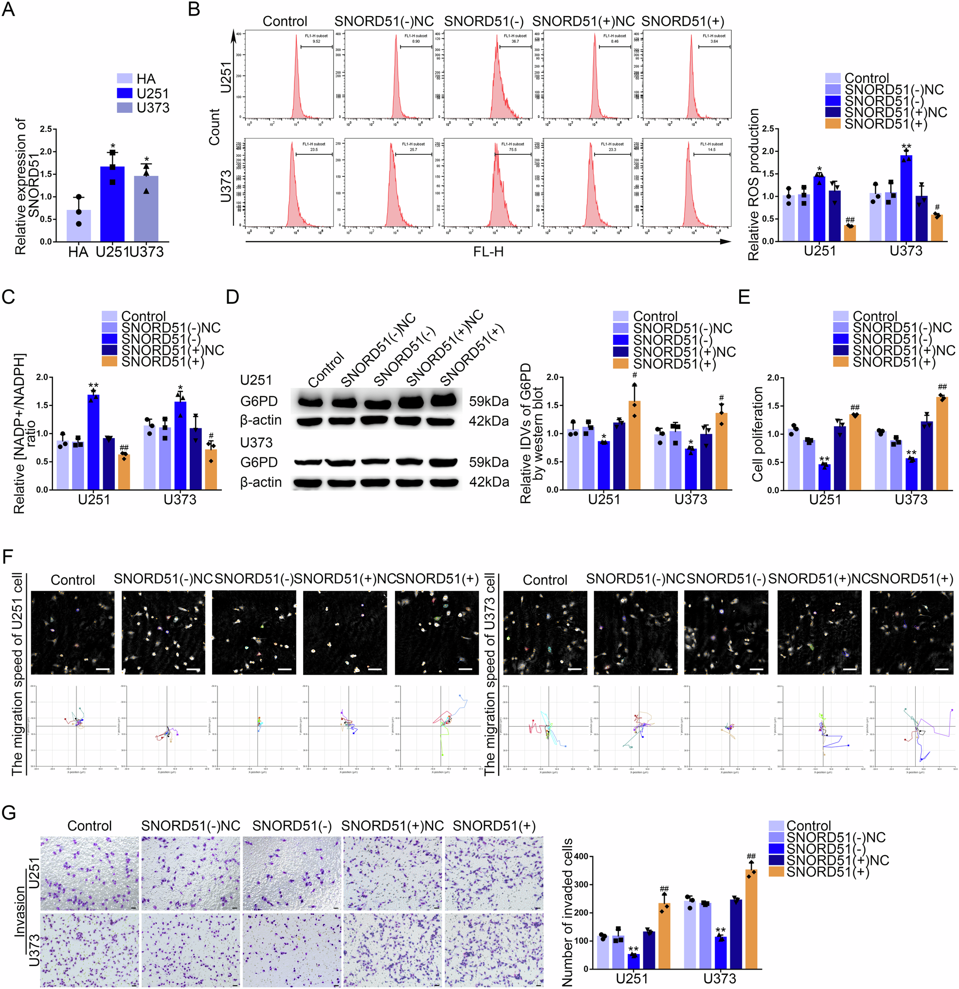
Fig. 2: SNORD51 was upregulated in GBM tissues and cells, promoting the PPP and biological behavior of GBM cells.

A The relative expression of SNORD51 was analyzed in HA, U251 and U373 cells by qRT-PCR. Data are presented as the mean ± SD (n = 3, each group). *P < 0.05 vs HA group; **P < 0.01 vs HA group. B, C The effect of SNORD51 on pentose phosphate pathway was analyzed by intracellular ROS level and relative ratio of NADP + /NADPH in U251 and U373 cells with altered expression of SNORD51. Data are presented as the mean ± SD (n = 3, each group). **P < 0.01 vs SNORD51(−)NC group; ##P < 0.01 vs SNORD51( + )NC group. D The protein level of G6PD was detected by western blot in U251 and U373 cells with altered expression of SNORD51. *P < 0.05 vs SNORD51(−)NC group; #P < 0.05 vs SNORD51( + )NC group. E The effect of SNORD51 on cell proliferation of U251 and U373 cells was analyzed by CCK-8 assay. Data are presented as the mean ± SD (n = 3, each group). **P < 0.01 vs SNORD51(−)NC group; ##P < 0.01 vs SNORD51( + )NC group. F The effect of SNORD51 on cell migration of U251 and U373 cells was analyzed by Hstudio M4 system. Scale bars: 100 µm. G The effect of SNORD51 on cell invasion of U251 and U373 cells was analyzed by Transwell method. Scale bars: 50 µm. Data are presented as the mean ± SD (n = 3, each group). **P < 0.01 vs SNORD51(−)NC group; ##P < 0.01 vs SNORD51( + )NC group.