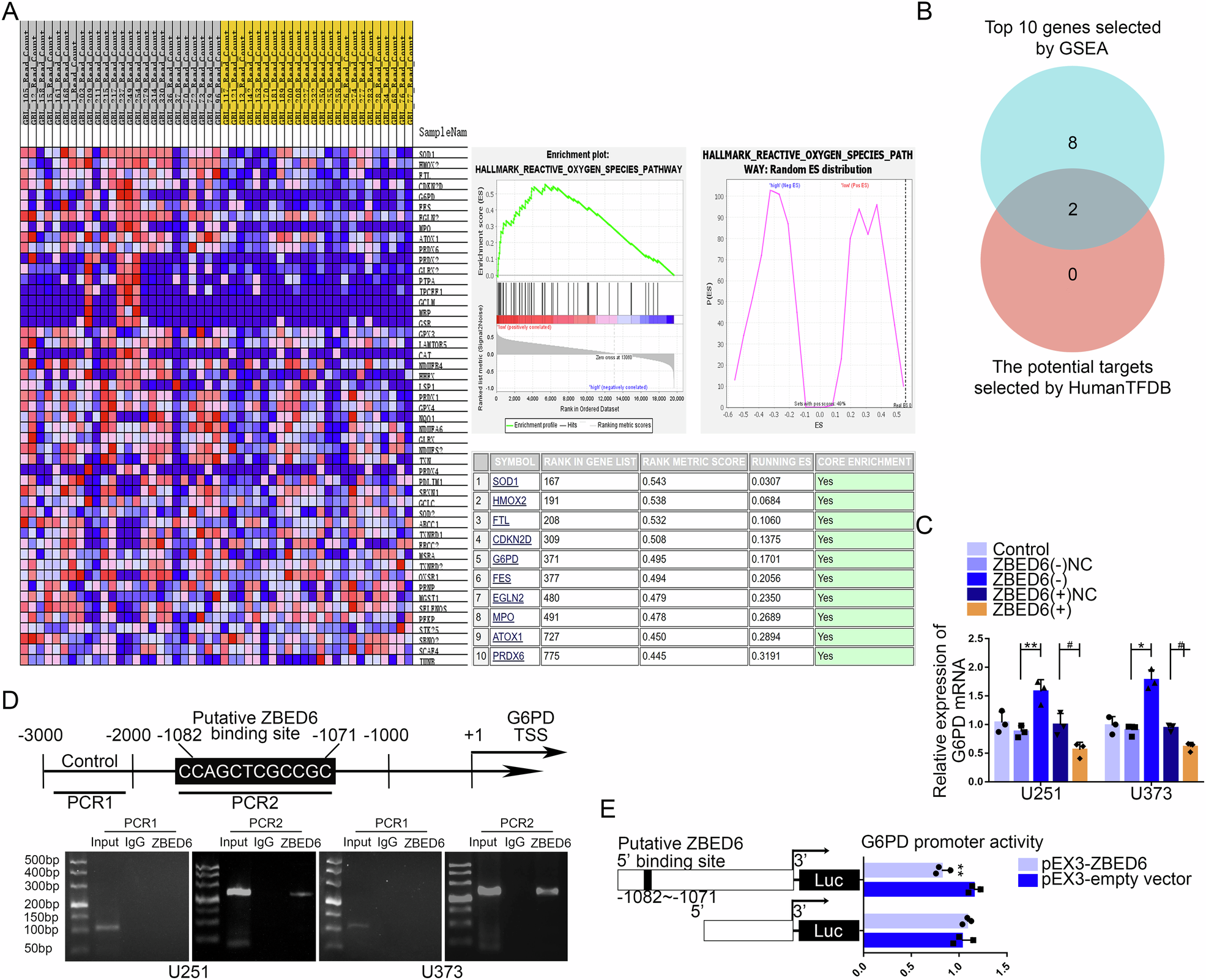
Fig. 6: ZBED6 regulated the expression of G6PD by binding its promoter region.

A By ranking the enrichment scores, top 10 reactive oxygen species pathway genes related to the expression of ZBED6 were screened based on gene set enrichment analysis (GSEA). B Based on human transcription factors database (HumanTFDB), the Venn diagram was made to screen the downstream regulatory targets of ZBED6. C qRT-PCR assay verified the effect of ZBED6 expression on the expression mRNA level of G6PD in GBM cells. Data are presented as the mean ± SD (n = 3, each group). *P < 0.05 versus ZBED6(−)NC group; **P < 0.01 versus ZBED6(−)NC group; #P < 0.05 versus ZBED6( + )NC group. D Chromatin immunoprecipitation (ChIP) assay confirmed the binding interaction between ZBED6 and the promoter region of G6PD genes. E Schematic diagram of luciferase reporter construction and G6PD relative luciferase activity measured in cells cotransfected with the G6PD promoter (or G6PD promoter-deleted putative ZBED6 binding site) and pEX3-empty vector or pEX3-ZBED6. **P < 0.01 versus pEX3-empty vector.