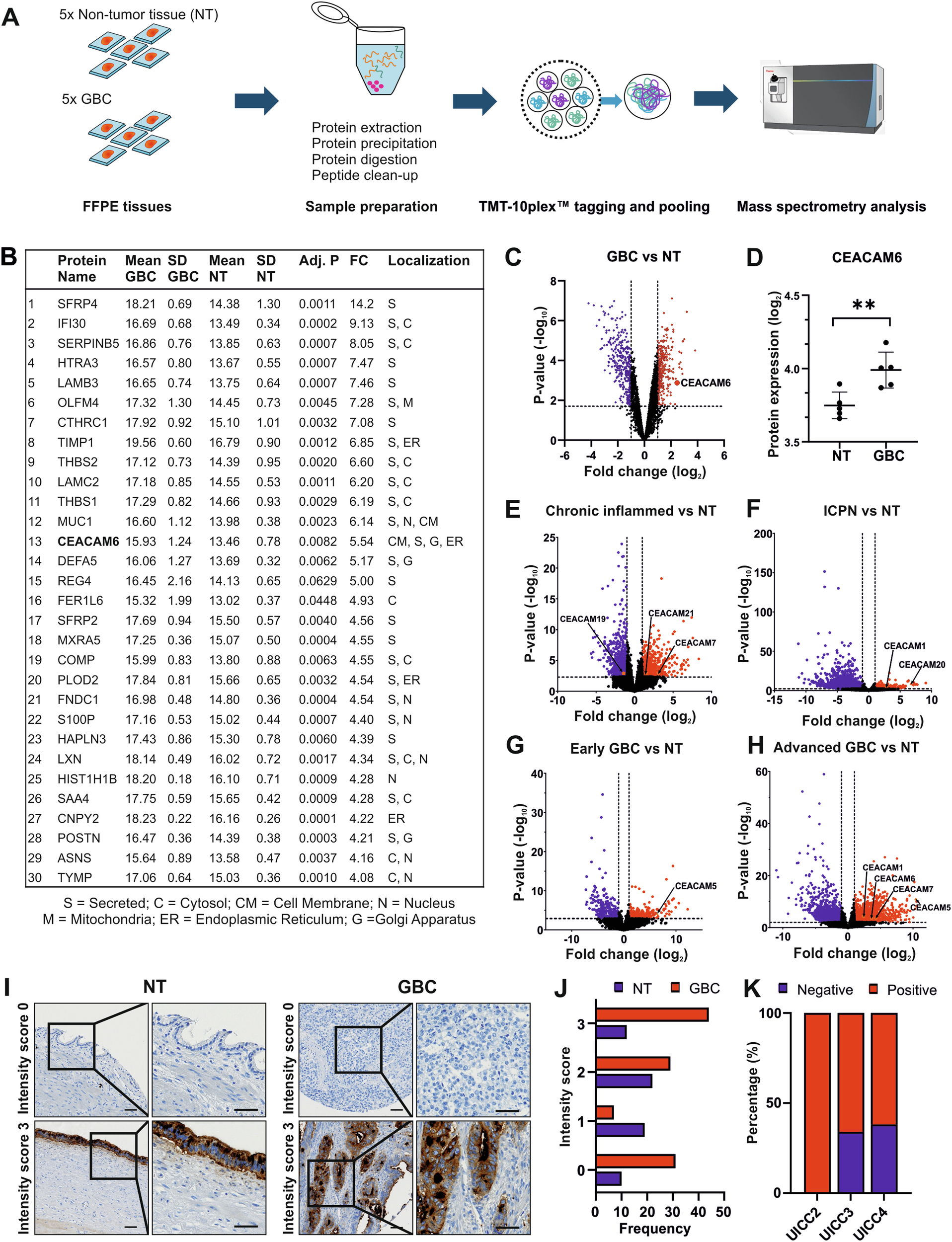
Fig. 1: Proteomic profiling of gallbladder cancer samples.

A Study design of mass spectrometry (MS) analysis. B Table showing top 30 most upregulated proteins in GBC compared to NT with its individual expression, standard deviation (SD) among samples, adjusted p value (Adj. P), fold-change (FC), and subcellular localization. C Volcano plot showing the protein expression of GBC versus gallbladder non-tumor tissue (NT). CEACAM6 is highlighted. D Dot plot of individual measurements of CEACAM6 protein expression based on MS analysis. E Volcano plots of the GSE202479 dataset comparing patient samples of the gallbladder with chronic inflammation, F intracholecystic papillary neoplasm (ICPN, previously named adenoma), G early GBC or H advanced GBC versus NT. I Representative images of CEACAM6 staining in NT and GBC tissue samples with respective intensity score in tissue microarray (TMA) analysis. The scale bar corresponds to 50 µm. J Frequency of NT (N = 63) or GBC (N = 111) tissue samples with corresponding intensity score of CEACAM6 staining in TMA analysis shown in a bar graph. The frequency distribution was analyzed with chi-square test with χ2 = 24.136, df = 3, and p < 0.001. K Bar graph depicting percentage of CEACAM6 staining in GBC tissue samples for each GBC stage, UICC2 (N = 13), UICC3 (N = 56), and UICC4 (N = 21). Chi-square test revealed χ2 = 6.638, df = 2 and p = 0.0362.