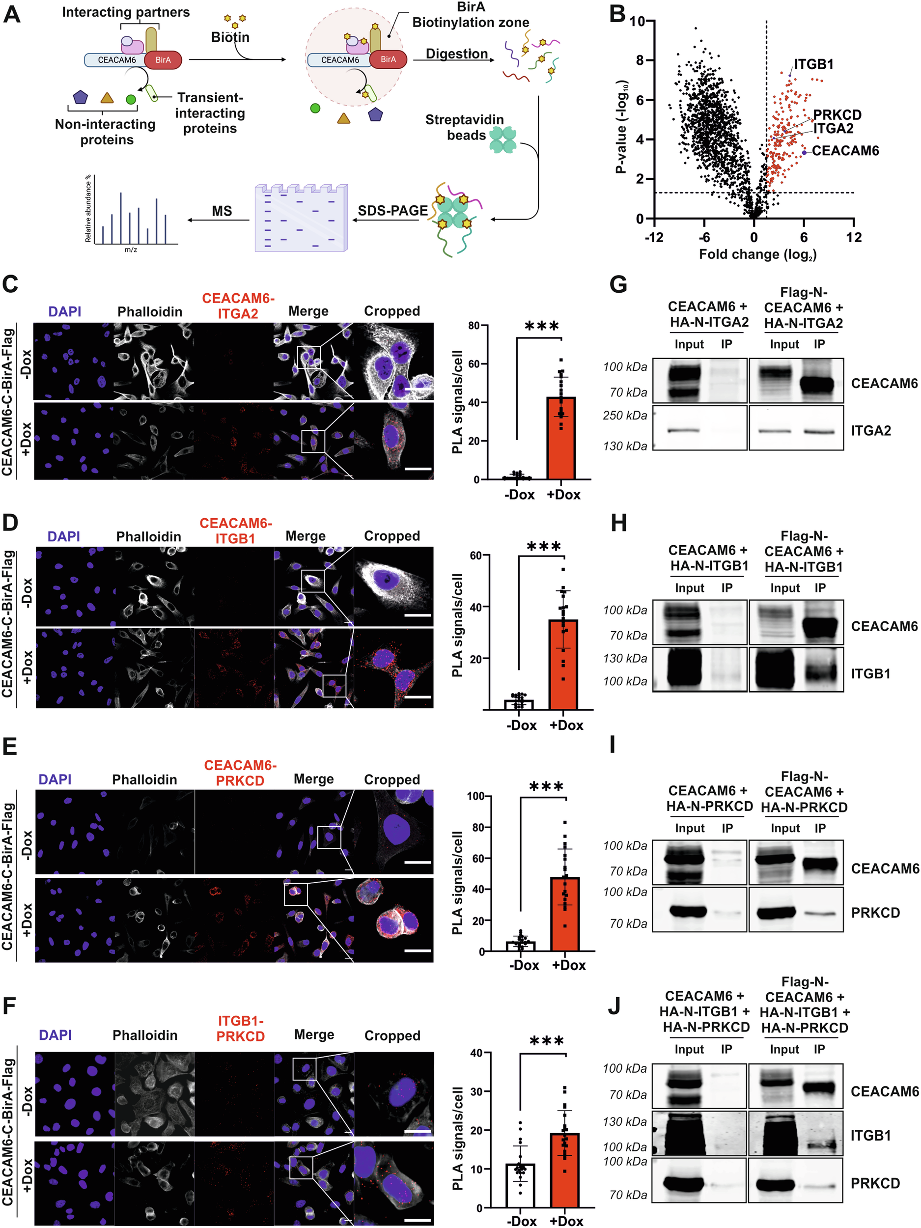
Fig. 6: BirA-BioID and validation of CEACAM6 interacting proteins.

A Overview of the BirA-BioID approach illustrated with Biorender.com. B Volcano plot of biotinylated proteins in CEACAM6-C-BirA-Flag versus Ctrl-BirA-Flag reveals Integrin Alpha-2 (ITGA2, FC = 5.23, adj. p < 0.01), Integrin Beta-1 (ITGB1, FC = 19.91, adj. p < 0.01) and Protein Kinase C Delta (PRKCD, FC = 12.94, adj. p < 0.01) as interacting partners of CEACAM6. C Proximity ligation assay (PLA) revealed direct interaction of CEACAM6 with ITGA2, D ITGB1, E PRKCD, and F interaction of ITGB1 with PRKCD. PLA images and quantification of PLA signals per cell of GB-d1-CEACAM6-C-BirA-Flag with or without Dox (2 µg/mL) treatment from two independent replicates and 10 different image areas with 60× microscope magnification each are displayed. Error bars depict SD and p values were determined by Mann-Whitney U-test (p < 0.001 ***). The scale bar in the PLA picture is 10 µm. G Co-immunoprecipitation (co-IP) experiments were performed in HEK cells with transient overexpression of CEACAM6 and its interacting partner proteins further validated the direct interaction of CEACAM6 with ITGA2, H ITGB1, I PRKCD and J ITGB1/PRKCD complex interaction.