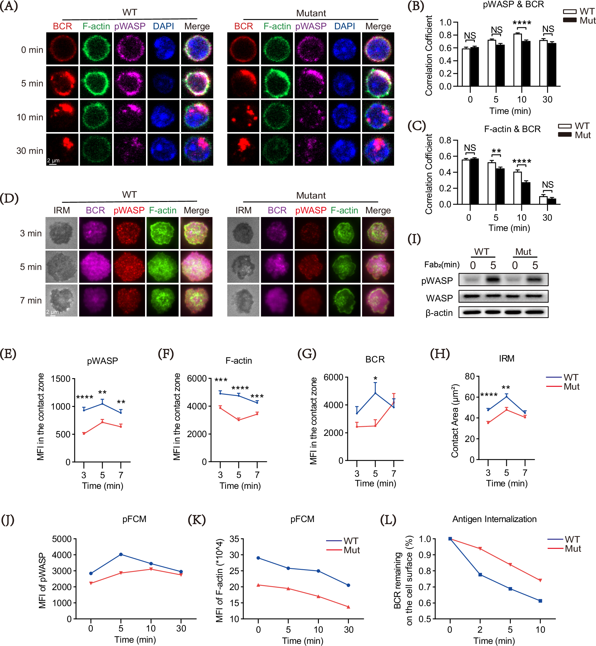
Fig. 4: DOCK8 point mutations downregulate the actin polymerization via inhibiting the activation of WASP during BCR activation.
From: DOCK8 gene mutation alters cell subsets, BCR signaling, and cell metabolism in B cells

A Representative confocal microscopy (CFm) images of phosphorylated WASP (pWASP), F-actin, and BCR (60× objective, scale bar = 2.5 μm). B, C Colocalization of pWASP and F-actin with BCR was performed using NIS-Elements AR 5.0.1 software. D Representative total internal reflection fluorescence microscopy (TIRFm) images of pWASP and F-actin at 3 min, 5 min, and 7 min of activation (100× objective, scale bar = 5 μm). E, F Quantification of MFI for pWASP and F-actin was performed using NIS-Elements AR 5.0.1 software. G, H Quantification of interaction between B cells and mAg in the contact zone, MFI of BCR was performed using NIS-Elements AR 5.0.1 software. J, K Splenic B cells were pre-incubated with B220 and then stimulated with sAg for 0, 5, 10, and 30 min. After fixation and permeabilization, cells were stained with pWASP and F-actin and then detected by flow cytometry. The MFI of pWASP and F-actin in B220+ cells was quantified by FlowJo 10.8.1 software. L The ability of B cells to internalize antigens in WT and Mut mice. I Changes in pWASP expression seen for splenic B cells stimulated with biotin-conjugated F(ab′)2 anti-mouse Ig(M + G) plus streptavidin for 0 and 5 min by Western blotting. Loading control was total protein and β-Actin. Data shown in the figures are representative of at least three independent experiments. All data are presented as mean ± SEM (*P < 0.05, **P < 0.01, ***P < 0.001, ****P < 0.0001; two-tailed unpaired t-test).