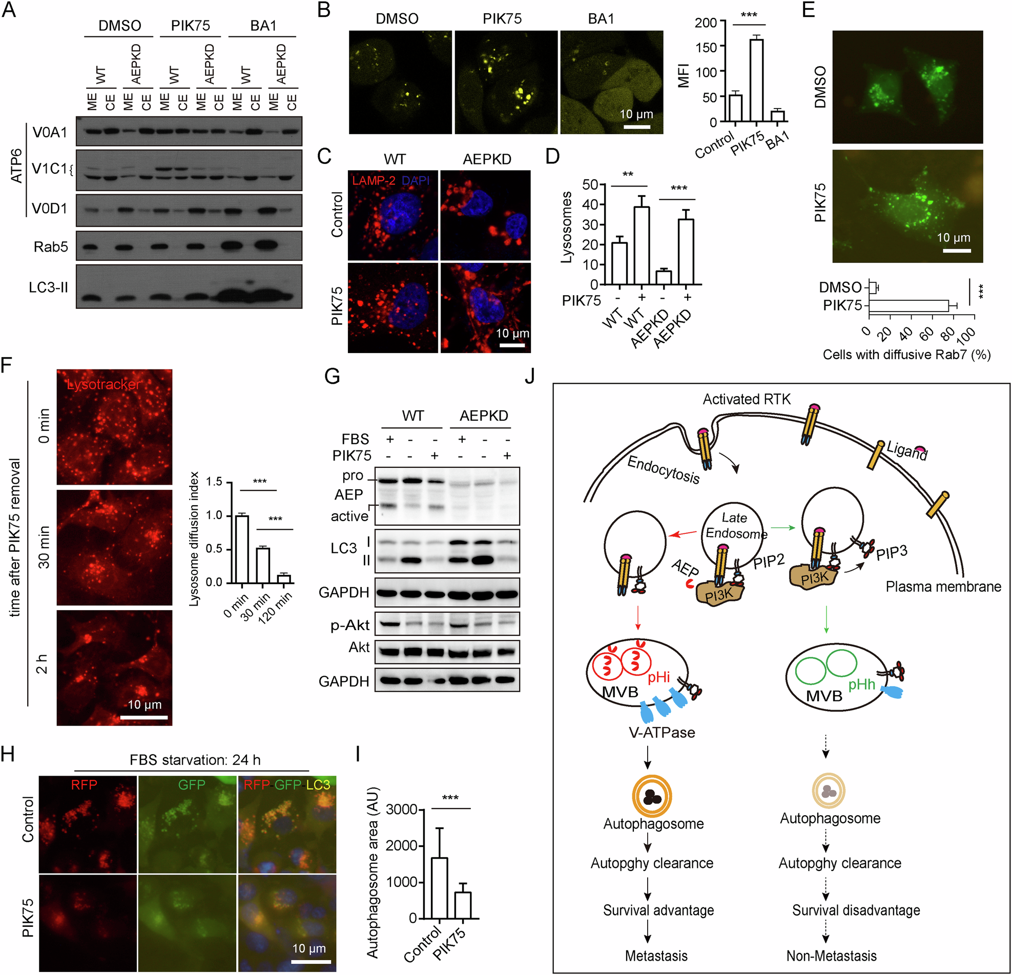
Fig. 7: Inhibition of endo/lysosomal PI3K activity leads to lysosome acidification and enhances lysosomal degradation.

A Partition of V-ATPase proteins in MEs and CEs after inhibition of PI3K. Cells were treated without or with 100 nM PIK75 or BA1 overnight. B Confocal microscopy analysis of cells labeled with Lysosensor. Cells were labeled with 2.5 µM Lysosensor for 10 min before imaged live. C PIK75 treatment prevented lysosome perinuclear clustering and fusion in serum-starved cells. Cells were deprived of FBS for 24 h, in the presence or absence of 100 nM PIK75 for the last 5 h, and stained with LAMP-2 antibody. D Quantification of LAMP-2+ lysosomes/cell in (C). Data are mean ± s.d.; n = 50 cells from representative experiments. E Live-cell imaging of AEPKD cells expressing LAMP-1-GFP showing PIK75 treatment prevented lysosome clustering. F Removal of PIK75 resulted in lysosome perinuclear re-aggregation in a time-dependent manner. AEPKD MDA-MB-231 cells were treated as in (C). PIK75 was removed by washing with cold PBS. Cells were then labeled with 2.5 µM Lysotracker for 1 min, chased for indicated times. G PIK75 treatment enhanced clearance of LC3-II. WT and AEPKD MDA-MB-231 cells were treated as in (C). Cell lysates were analyzed by immunoblotting with antibodies as indicated. H PIK75 treatment promoted autophagosome clearance. AEPKD MDA-MB-231 cells expressing mRFP-GFP-tfLC3 were treated as in (C), and imaged live by fluorescence microscopy. I Quantification of autophagosome area in (H). AU arbitrary unit. Data are mean ± s.d.; n = 50 cells from representative experiments. J Model depicting the effect of AEP in modulating lysosomal function and autophagy in BRCA. Results shown are from representative experiments. **p < 0.01; ***p < 0.001 by two-tailed t-test.