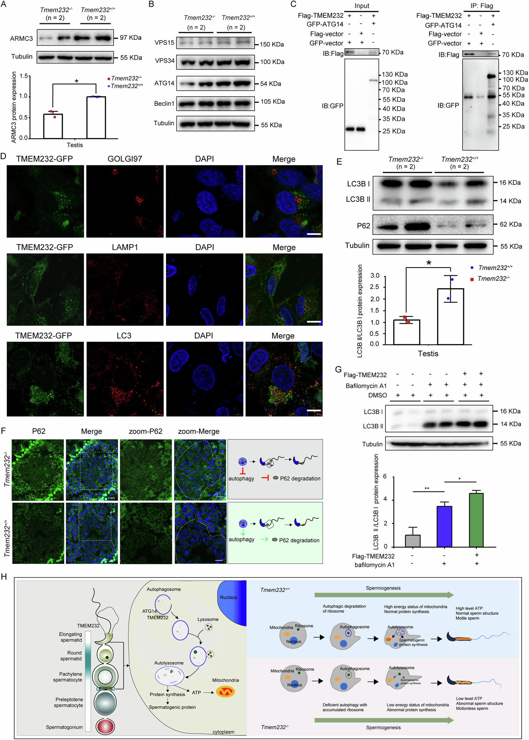
Fig. 8: TMEM232 functions in autophagy in mouse testis.
From: TMEM232 is required for the formation of sperm flagellum and male fertility in mice

A Western blotting analysis for the comparison of ARMC3 protein levels between Tmem232−/− (n = 2) and Tmem232+/+ (n = 2) mouse testes and sperms at 2-months-old. α-Tubulin served as a loading control. The corresponding optical density readings for each image are shown. The representative image of biological duplicates is shown. B Western blotting analysis revealed the protein levels of four subunits (VPS15, VPS34, ATG14, and Beclin1) of PIK3C3-C1 complex in the testes of 2-month-old Tmem232+/+ (n = 2) and Tmem232−/−(n = 2) male mice. α-Tubulin served as a loading control. The representative image of biological duplicates is shown. C Co-immunoprecipitation assay results revealed the interaction between the TMEM232 and ATG14 protein in cells. Anti-Flag beads were used for immunoprecipitation. Anti-Flag and anti-GFP antibodies were used for western blotting analysis. The results shown are representative of three independent experiments. The representative image of biological duplicates is shown. D TMEM232-GFP was partly colocalized with LC3 in HeLa cells. Subcellular localization of target proteins (red) was probed with an anti-GOLGI97 antibody (upper panel, marker of Golgi apparatus), an anti-LAMP1 antibody (middle panel, marker of lysosome), and an anti-LC3 antibody (lower panel, marker of autophagosome). Cell nuclei were counterstained with DAPI. Scale bars, 10 μm. E The absence of TMEM232 in mice resulted in the accumulation of P62 and LC3. Tmem232+/+ (n = 2) and Tmem232−/− (n = 2) mouse testes were separated and prepared for western blotting analysis. α-Tubulin served as a loading control. The corresponding optical density readings for each image are shown. The representative image of biological duplicates is shown. F Immunofluorescence staining of the P62 protein performed on frozen sections of Tmem232+/+ (n = 2) and Tmem232−/− (n = 2) mouse testes. Blue, DAPI; green, P62. Scale bars, 20 μm. G Western blotting analysis of LC3B protein levels in HeLa cells after Flag-TMEM232 overexpression treatment with or without bafilomycin A1 (BafA1, 50 nM) treatment. HeLa cells were pretreated with Baf-A1 for 1 h and transfected with p-TMEM232×3FLAG-Myc-CMV-24 plasmid for 24 h. α-Tubulin served as a loading control. The corresponding optical density readings for each image are shown below. The results shown are representative of three independent experiments. The representative image of biological duplicates is shown. H A proposed model for the assumption that TMEM232 is involved in autophagy to regulate sperm formation in mice.