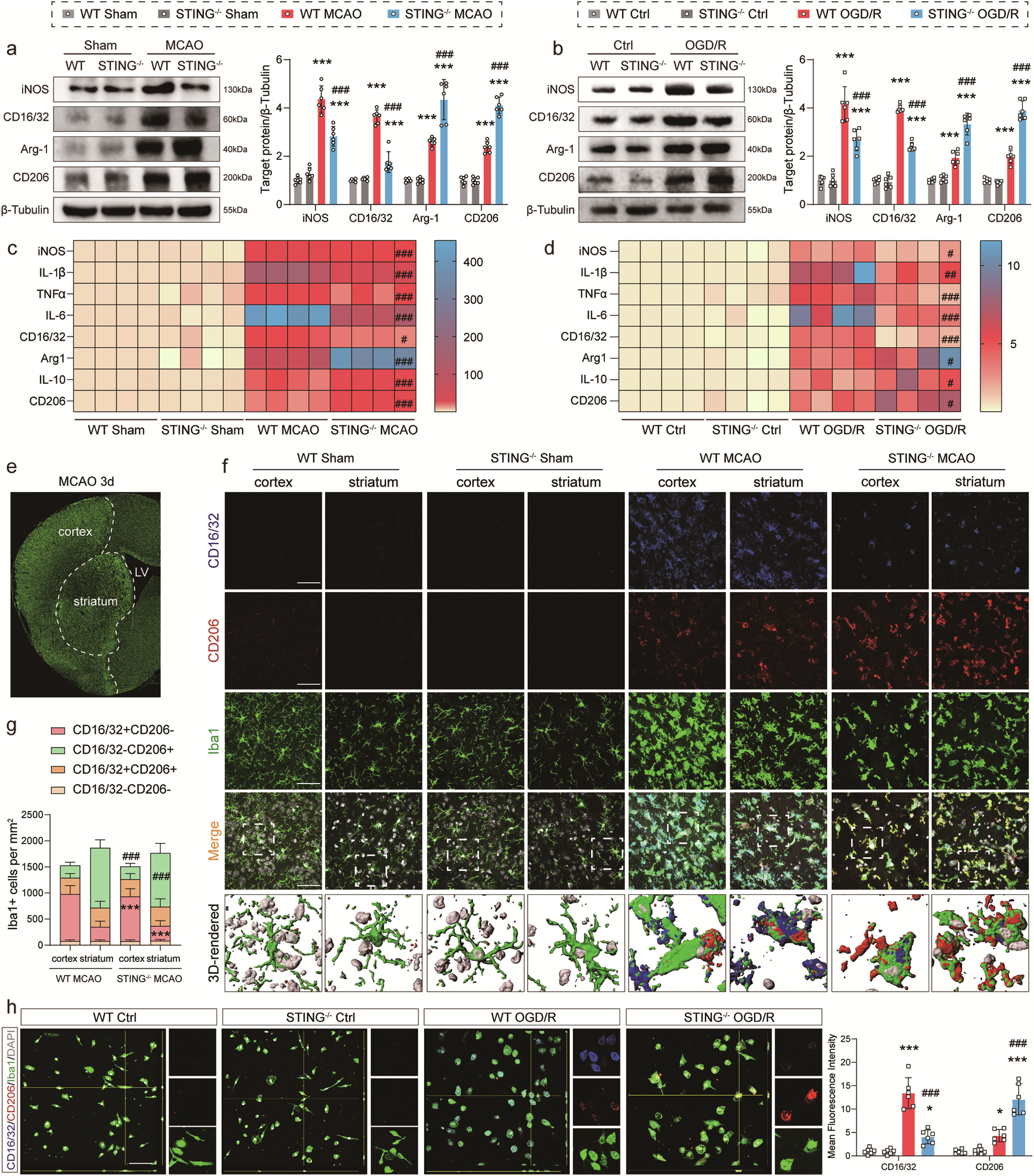
Fig. 4: Effect of STING on microglial polarization in peri-infarct at 3 days post-MCAO and in primary microglial cells 24 h after OGD.
From: STING orchestrates microglia polarization via interaction with LC3 in autophagy after ischemia

a, b Representative western blot bands and quantifications of pro-inflammatory (CD16 and iNOS) and anti-inflammatory markers (CD206 and Arg-1). c, d qRT-PCR analyses of mRNA expressions of pro-inflammatory markers (iNOS, IL-1β, TNFα, IL-6 and CD16/32) and anti-inflammatory markers (Arg-1, IL-10 and CD206). n = 4. e Representative micrograph demonstrating the peri-infarct area delineated by Iba1 staining. f, g Representative photographs and 3D-reconstructed images of triple immunostaining of microglial polarization in the cortex and striatum of peri-infarct regions and quantitative analyses. h Immunofluorescence staining and 3D-reconstructed images of microglial polarization in primary microglia cells and quantitation of signals. Insets depict images at higher magnification. Pro-inflammatory phenotype: CD16/32+ (blue) and Iba1+ (green); anti-inflammatory phenotype: CD206+ (red) and Iba1+ (green). Data are expressed as mean ± SD. n = 6. Scale bar = 50 μm. *P < 0.05, ***P < 0.001 vs Sham mice or Ctrl microglia. #P < 0.05, ##P < 0.01, ###P < 0.001 vs WT MCAO mice or WT OGD/R microglia.