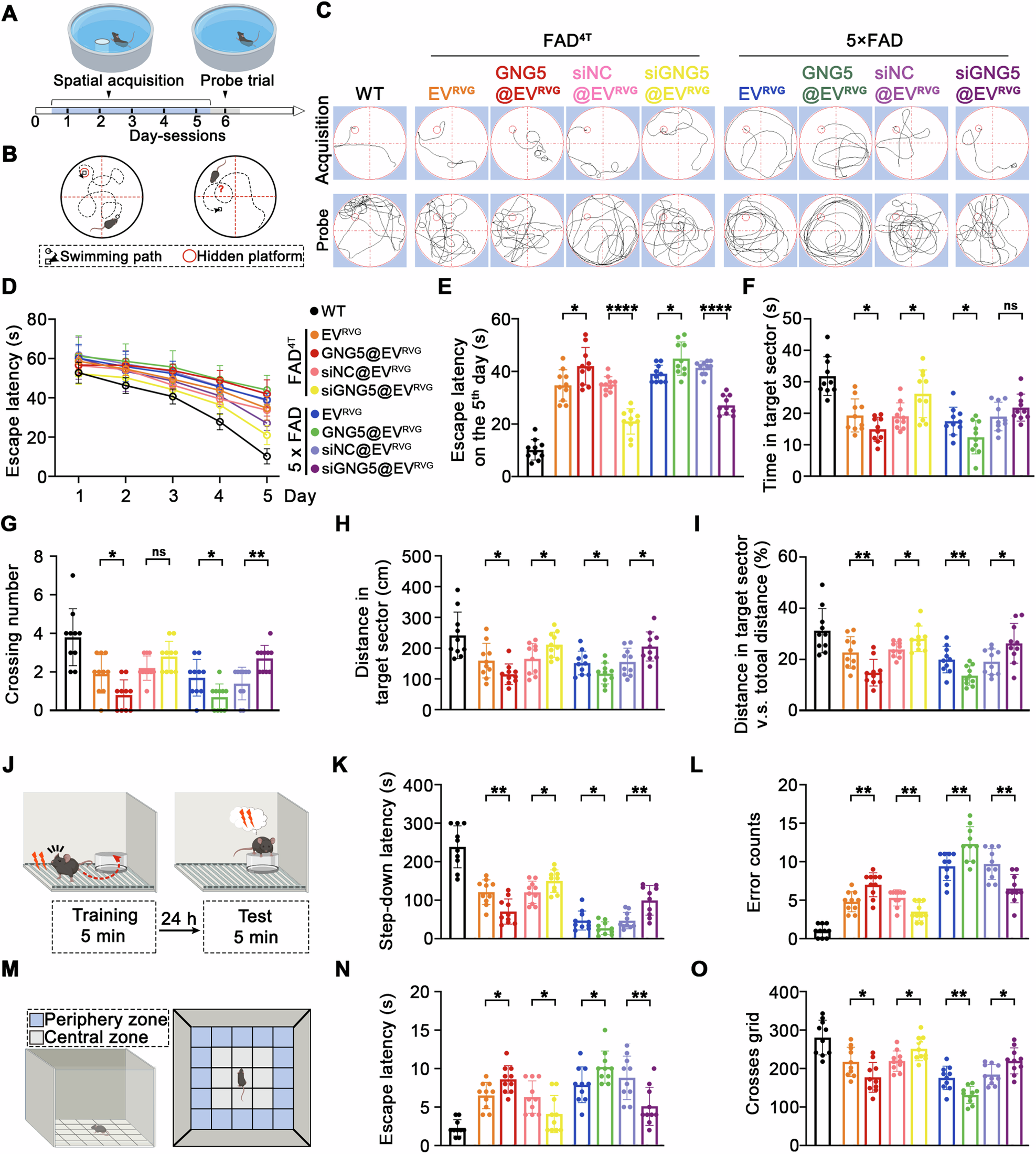
Fig. 4: GNG5 aggravates learning and memory deficit in 5×FAD and FAD4T mice.
From: GNG5 is a novel regulator of Aβ42 production in Alzheimer’s disease

A, B Schematic diagram and behavioral outcomes of mice in the Morris water maze test. WT (female, 5-month-old, n = 10), 5×FAD (female, 5-month-old, n = 10 per group), FAD4T (female, 4-month-old, n = 10 per group). C Representative swimming paths of acquisition on the fifth day and probe on the sixth day. Data from 5-day spatial reference memory training to reach the hidden platform (D) and on the fifth day of the spatial acquisition session (E). F, G Graphs showing time spent by mice in the target sector and the number of platform crossings in the probe test of the Morris water maze test. H, I Graphs showing the distance in the target sector and the proportion of distance in the target quadrant (%) during the probe trial. J Schematic diagram of the step-down passive avoidance test behavioral outcomes and the timeline of the training and the test session. WT (female, 5-month-old, n = 10), 5×FAD (female, 5-month-old, n = 10), FAD4T (female, 4-month-old, n = 10). The time taken by the mice to step down (K) and the number of times the mice stepped down (L) from the platform onto the grid during the test session. M Schematic diagram of the open-field test behavioral outcomes. WT (female, 5-month-old, n = 10), 5×FAD (female, 5-month-old, n = 10), FAD4T (female, 4-month-old, n = 10). Time spent mobile by the test mice from the central zone to the periphery zone (N) and the total number of grids traversed in 5 min (O). Data are presented as the mean ± SD. p values were determined using one-way ANOVA with Turkey post hoc test for multiple groups. * p < 0.05, ** p < 0.01, *** p < 0.001, ns: not significant.