Fig. 6: The interaction between GNG5 and PS1 promoting Aβ42 production can occur in early endosomes.
From: GNG5 is a novel regulator of Aβ42 production in Alzheimer’s disease

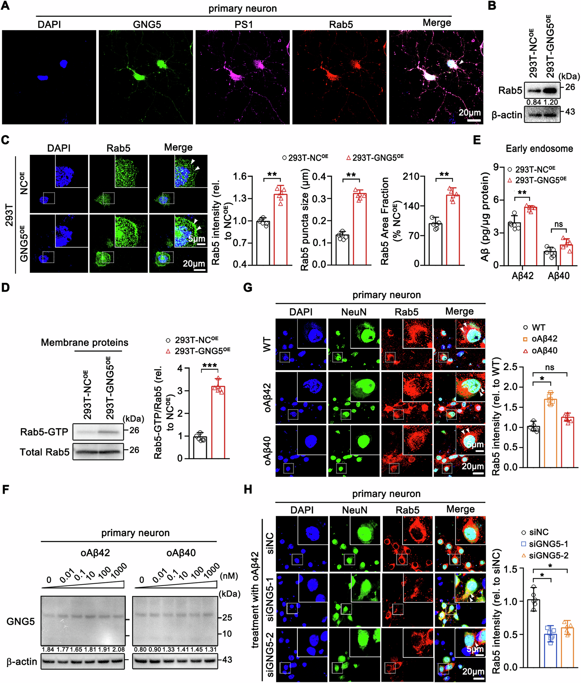
A Representative confocal images for the co-localization of Rab5 with GNG5 and PS1 in primary hippocampal neurons. Scale bar, 20 µm. B Western blot analysis of Rab5 in 293T-NCOE and 293T-GNG5OE. C Confocal microscopic staining of Rab5 in 293T-NCOE and 293T-GNG5OE cells. Statistical analyses for Rab5 intensity, puncta size, and area fraction are shown. Scale bar, 20 µm; enlarged, 5 µm. D Representative blots of Rab5 activation in membrane protein derived from 293T-NCOE and 293T-GNG5OE cells by GTP-agarose pull-down and detection using a Rab5 antibody. Rab5 activation is expressed as Rab5–GTP/total Rab5. E Extraction of early endosomes from 293T-NCOE and 293T-GNG5OE cells using commercial kits, followed by the ELISA quantification of Aβ42 and Aβ40. F, G Primary hippocampal neurons was treated with oAβ42 or oAβ40 at varied concentration (0.01, 0.1, 10, 100, or 1000 nM). Western blot detection of GNG5 (F) and immunofluorescence imaging of Rab5 (G) in treated cells. Scale bar, 20 µm; enlarged, 5 µm. H Immunofluorescence imaging of Rab5 in oAβ42-stimulated primary hippocampal neuron model transfected with non-targeting negative control siNC or siGNG5. Scale bar, 20 µm; enlarged, 5 µm. Data are presented as the mean ± SD. p values were determined using unpaired two-tailed Student’s t-test for two groups and one-way ANOVA with Turkey post hoc test for multiple groups. *p < 0.05, **p < 0.01, ***p < 0.001, ns: not significant.