Fig. 7: Aβ42 regulates GNG5 protein by interacting with CXCR2.
From: GNG5 is a novel regulator of Aβ42 production in Alzheimer’s disease

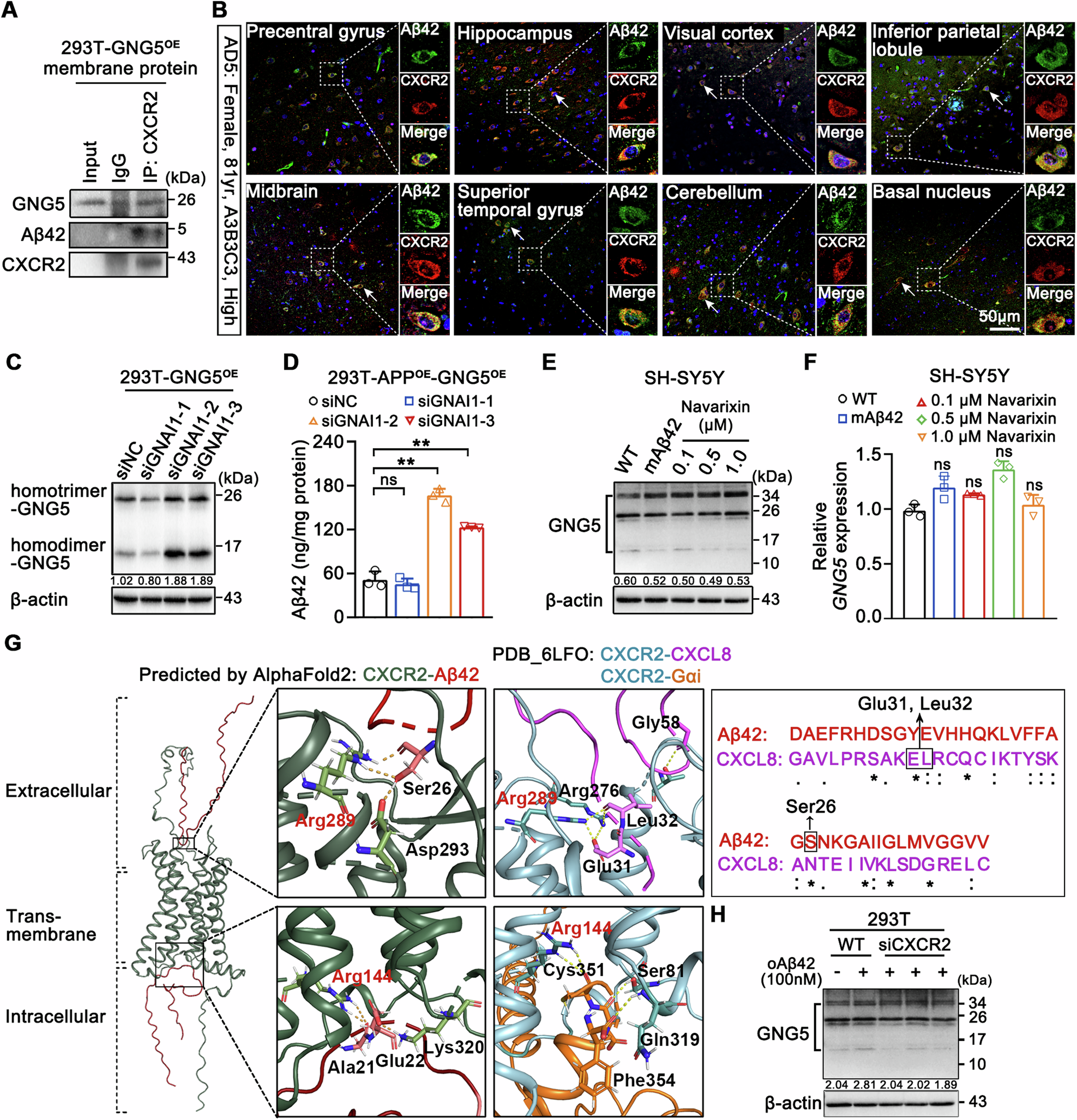
A Immunoprecipitation with anti-CXCR2 from 293T-GNG5OE membrane proteins. Western blot detected the presence of GNG5, Aβ42 and CXCR2. B Double staining with anti-CXCR2 (red; Proteintech, cat #20634-1-AP) and anti-β amyloid 1-42 (green; Cell Signaling Technology, cat #14974) in eight brain regions (precentral gyrus, hippocampus, superior temporal gyrus, inferior parietal lobule, visual cortex, basal nucleus, cerebellum, and midbrain) from donor AD5. Apparent co-localization between CXCR2 and Aβ42 in yellow. Scale bar, 50 μm. C Western blot detection of GNG5 in 293T-GNG5OE cells with GNAI1 knockdown. D ELISA quantification of Aβ42 levels in 293T-APPOE-GNG5OE cells with GNAI1 knockdown. E, F Western blot and qRT-PCR detection of GNG5 in SH-SY5Y cells treated with mAβ42 or different concentrations (0.1, 0.5, 1.0 µM) of the CXCR2 antagonist Navarixin. G Molecular docking of CXCR2 with two Aβ42 molecules using AlphaFold2, and the enlarged views predicting extracellular and intracellular binding sites for Aβ42 and CXCR2. The resolved binding sites of extracellular CXCL8 and intracellular Gαi with CXCR2 are also shown. “*,” “:,” and “.” indicate amino acid residues with full identity, strong similarity, and weak similarity, respectively. H Western blot detection of GNG5 in oAβ42-stimulated 293T with CXCR2 knockdown. Data are presented as the mean ± SD. p values were determined using one-way ANOVA with Turkey post hoc test for multiple groups. **p < 0.01, ns: not significant.