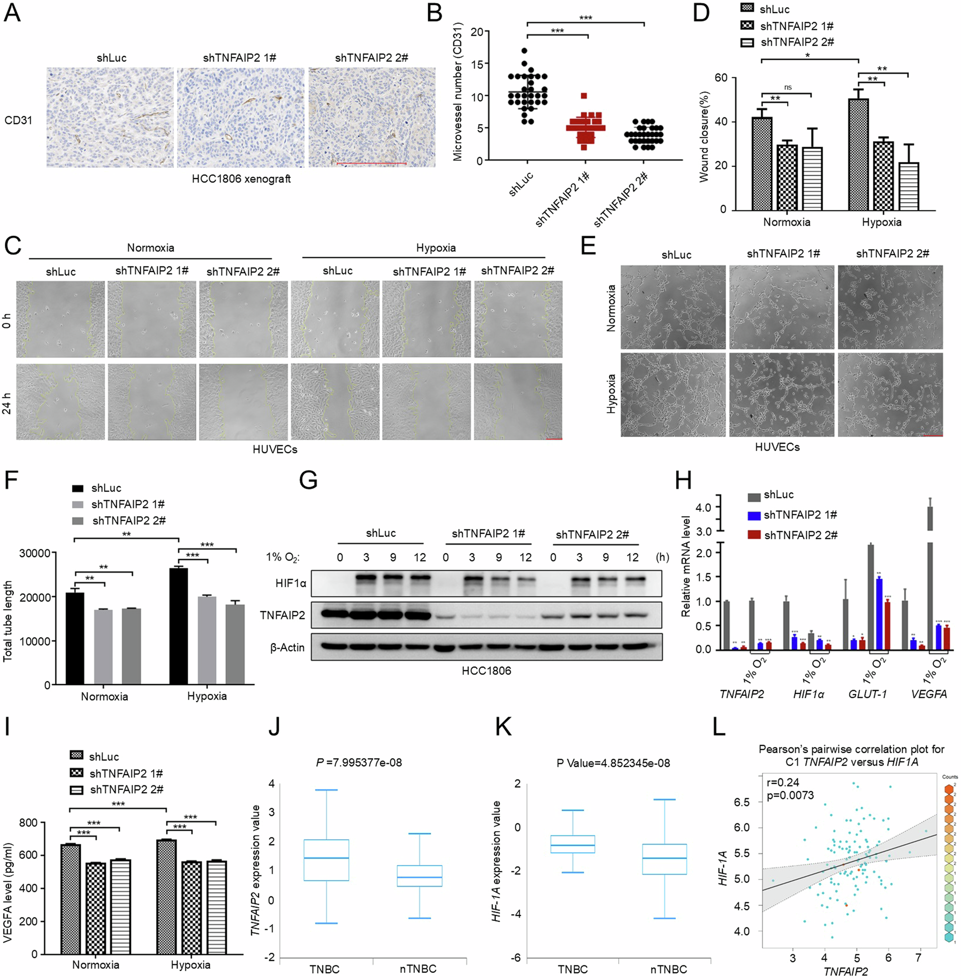
Fig. 1: TNFAIP2 promotes angiogenesis and HIF1α expression in TNBC.

A, B Knocking down TNFAIP2 in HCC1806 cells decreased the number of microvessels, as measured by the CD31 immunohistochemical staining. Represented images are shown. C, D Conditioned medium (CM) collected from TNFAIP2 knockdown HCC1806 cells failed to promote the migration of HUVECs compared to CM from control cells in the wound-healing assay. Representative images are shown. The cells were exposed to 1% O2 for 24 h. E, F The tube formation of HUVECs was inhibited by CM collected from TNFAIP2 knockdown HCC1806 cells. Representative images are shown. G Knockdown of TNFAIP2 in HCC1806 cells reduced hypoxia-induced HIF1α protein expression. The cells were exposed to 1% O2. H Knockdown of TNFAIP2 in HCC1806 cells reduced the mRNA levels of HIF1α, GLUT-1 and VEGFA. The cells were exposed to 1% O2 for 48 h. Cell lysates were harvested for real-time PCR. I Knocking down TNFAIP2 in HCC1806 cells decreased the secreted VEGFA protein levels. The cells were exposed to 1% O2 for 24 h. J, K The expression levels of TNFAIP2 and HIF1α were elevated in TNBC patient samples compared to non-TNBC samples, based on TCGA database. L A positive correlation was observed between TNFAIP2 and HIF1α mRNA levels in breast cancer patient samples, based on GEO database. Scale bar, 200 μm, in the histogram, the bars represent the mean ± SD (n = 3), *P < 0.05, **P < 0.01 and ***P < 0.001; ns not significant.