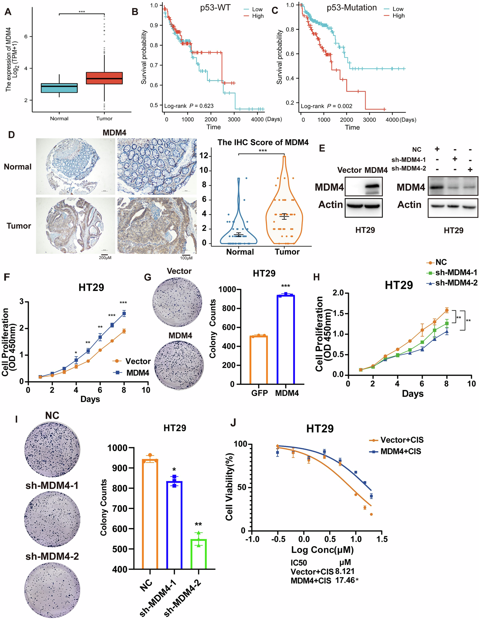
Fig. 1: MDM4 promotes growth and proliferation of p53 mutant colon cancer cells.
From: MDM4 inhibits ferroptosis in p53 mutant colon cancer via regulating TRIM21/GPX4 expression

A Differential expression of MDM4 between colon cancer and normal samples based on bioinformatics analysis. B, C Kaplan–Meier survival curves comparing overall survival in patients with wild-type and mutant p53 colon cancer. D Immunohistochemical analysis of MDM4 expression in a tissue microarray containing 48 colon cancer specimens, with corresponding immunohistochemical scoring (n = 48). E Western blot showing MDM4 expression status in stable transfected cell lines. F Cell viability assessed by CCK8 assay demonstrating the effect of MDM4 overexpression on cell growth (n = 3). G Colony formation assay illustrating the effect of MDM4 overexpression on colon cancer cell proliferation (n = 3). H Cell viability assessed by CCK8 assay demonstrating the effect of MDM4 knockdown on cell growth (n = 3). I Colony formation assay illustrating the effect of MDM4 knockdown on colon cancer cell proliferation (n = 3). J Overexpression of MDM4 enhances resistance to cisplatin in HT29 cells (n = 3). *P < 0.05; **P < 0.01; ***P < 0.001. D–G, J T test and H, I One-way ANOVA were used for statistical analysis.